Suppr超能文献

一名患有高度敏感性疾病(HSD)的极其严重的肌痛性脑脊髓炎/慢性疲劳综合征(ME/CFS)患者的纵向细胞因子和多模态健康数据揭示了免疫病理学和疾病严重程度的相关见解。

Longitudinal cytokine and multi-modal health data of an extremely severe ME/CFS patient with HSD reveals insights into immunopathology, and disease severity.

作者信息

Jahanbani Fereshteh, Sing Justin Cyril, Maynard Rajan Douglas, Jahanbani Shaghayegh, Dafoe Janet, Dafoe Whitney, Jones Nathan, Wallace Kelvin J, Rastan Azuravesta, Maecker Holden T, Röst Hannes L, Snyder Michael P, Davis Ronald W

机构信息

Department of Genetics, Stanford University School of Medicine, Stanford, CA, United States.

Department of Molecular Genetics, Donnelly Center, University of Toronto, Toronto, ON, Canada.

出版信息

Front Immunol. 2024 Apr 8;15:1369295. doi: 10.3389/fimmu.2024.1369295. eCollection 2024.

Abstract

INTRODUCTION

Myalgic Encephalomyelitis/Chronic Fatigue Syndrome (ME/CFS) presents substantial challenges in patient care due to its intricate multisystem nature, comorbidities, and global prevalence. The heterogeneity among patient populations, coupled with the absence of FDA-approved diagnostics and therapeutics, further complicates research into disease etiology and patient managment. Integrating longitudinal multi-omics data with clinical, health,textual, pharmaceutical, and nutraceutical data offers a promising avenue to address these complexities, aiding in the identification of underlying causes and providing insights into effective therapeutics and diagnostic strategies.

METHODS

This study focused on an exceptionally severe ME/CFS patient with hypermobility spectrum disorder (HSD) during a period of marginal symptom improvements. Longitudinal cytokine profiling was conducted alongside the collection of extensive multi-modal health data to explore the dynamic nature of symptoms, severity, triggers, and modifying factors. Additionally, an updated severity assessment platform and two applications, ME-CFSTrackerApp and LexiTime, were introduced to facilitate real-time symptom tracking and enhance patient-physician/researcher communication, and evaluate response to medical intervention.

RESULTS

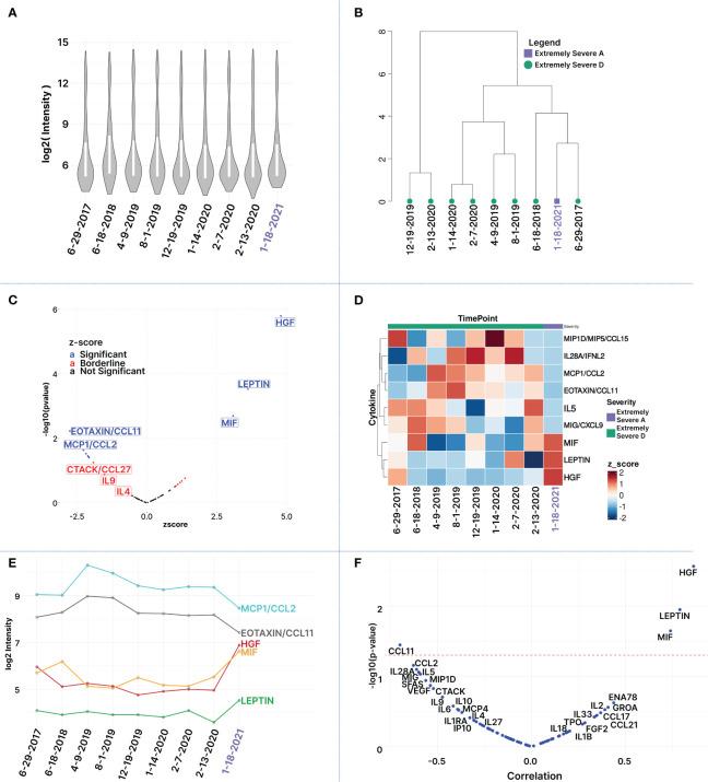
Longitudinal cytokine profiling revealed the significance of Th2-type cytokines and highlighted synergistic activities between mast cells and eosinophils, skewing Th1 toward Th2 immune responses in ME/CFS pathogenesis, particularly in cognitive impairment and sensorial intolerance. This suggests a potentially shared underlying mechanism with major ME/CFS comorbidities such as HSD, Mast cell activation syndrome, postural orthostatic tachycardia syndrome (POTS), and small fiber neuropathy. Additionally, the data identified potential roles of BCL6 and TP53 pathways in ME/CFS etiology and emphasized the importance of investigating adverse reactions to medication and supplements and drug interactions in ME/CFS severity and progression.

DISCUSSION

Our study advocates for the integration of longitudinal multi-omics with multi-modal health data and artificial intelligence (AI) techniques to better understand ME/CFS and its major comorbidities. These findings highlight the significance of dysregulated Th2-type cytokines in patient stratification and precision medicine strategies. Additionally, our results suggest exploring the use of low-dose drugs with partial agonist activity as a potential avenue for ME/CFS treatment. This comprehensive approach emphasizes the importance of adopting a patient-centered care approach to improve ME/CFS healthcare management, disease severity assessment, and personalized medicine. Overall, these findings contribute to our understanding of ME/CFS and offer avenues for future research and clinical practice.

摘要

引言

肌痛性脑脊髓炎/慢性疲劳综合征(ME/CFS)因其复杂的多系统性质、合并症和全球患病率,在患者护理方面带来了重大挑战。患者群体之间的异质性,加上缺乏FDA批准的诊断方法和治疗方法,进一步使疾病病因研究和患者管理变得复杂。将纵向多组学数据与临床、健康、文本、药物和营养数据相结合,为解决这些复杂性提供了一条有前景的途径,有助于识别潜在病因,并为有效的治疗方法和诊断策略提供见解。

方法

本研究聚焦于一名患有高活动度谱系障碍(HSD)的极其严重的ME/CFS患者,该患者处于症状稍有改善的时期。在收集广泛的多模式健康数据的同时,进行纵向细胞因子分析,以探索症状、严重程度、触发因素和调节因素的动态性质。此外,引入了一个更新的严重程度评估平台以及两款应用程序ME-CFSTrackerApp和LexiTime,以促进实时症状跟踪,加强患者与医生/研究人员的沟通,并评估对医学干预的反应。

结果

纵向细胞因子分析揭示了Th2型细胞因子的重要性,并突出了肥大细胞和嗜酸性粒细胞之间的协同活性,在ME/CFS发病机制中使Th1免疫反应向Th2免疫反应倾斜,特别是在认知障碍和感觉不耐受方面。这表明与主要的ME/CFS合并症如HSD、肥大细胞活化综合征、体位性直立性心动过速综合征(POTS)和小纤维神经病变可能存在共同的潜在机制。此外,数据确定了BCL6和TP53通路在ME/CFS病因中的潜在作用,并强调了调查药物和补充剂的不良反应以及药物相互作用对ME/CFS严重程度和进展的重要性。

讨论

我们的研究提倡将纵向多组学与多模式健康数据和人工智能(AI)技术相结合,以更好地理解ME/CFS及其主要合并症。这些发现突出了失调的Th2型细胞因子在患者分层和精准医学策略中的重要性。此外,我们的结果表明,探索使用具有部分激动剂活性的低剂量药物作为ME/CFS治疗的潜在途径。这种综合方法强调了采用以患者为中心的护理方法来改善ME/CFS医疗管理、疾病严重程度评估和个性化医疗的重要性。总体而言,这些发现有助于我们对ME/CFS的理解,并为未来的研究和临床实践提供了途径。

https://cdn.ncbi.nlm.nih.gov/pmc/blobs/e879/11033372/679dd1c3420c/fimmu-15-1369295-g001.jpg

文献AI研究员

20分钟写一篇综述,助力文献阅读效率提升50倍。

立即体验

用中文搜PubMed

大模型驱动的PubMed中文搜索引擎

马上搜索

文档翻译

学术文献翻译模型,支持多种主流文档格式。

立即体验