Suppr超能文献

野生型异柠檬酸脱氢酶2是三阴性乳腺癌的一个治疗靶点。

Wild-type IDH2 is a therapeutic target for triple-negative breast cancer.

作者信息

Li Jiang-Jiang, Yu Tiantian, Zeng Peiting, Tian Jingyu, Liu Panpan, Qiao Shuang, Wen Shijun, Hu Yumin, Liu Qiao, Lu Wenhua, Zhang Hui, Huang Peng

机构信息

State Key Laboratory of Oncology in South China, Collaborative Innovation Center for Cancer Medicine, Sun Yat-sen University Cancer Center, 651 Dongfeng East Road, Guangzhou, 510060, China.

Metabolic Innovation Center, Sun Yat-sen University Zhongshan School of Medicine, Guangzhou, 510080, China.

出版信息

Nat Commun. 2024 Apr 24;15(1):3445. doi: 10.1038/s41467-024-47536-6.

Abstract

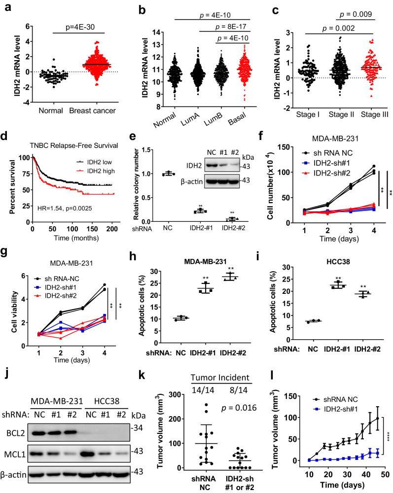
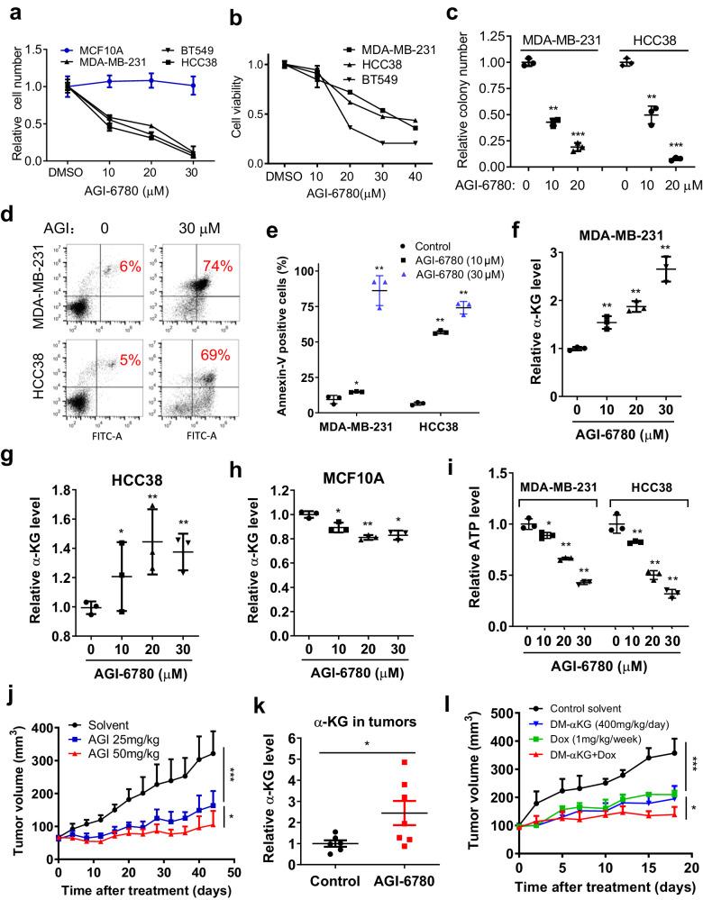
Mutations in isocitrate dehydrogenases (IDH) are oncogenic events due to the generation of oncogenic metabolite 2-hydroxyglutarate. However, the role of wild-type IDH in cancer development remains elusive. Here we show that wild-type IDH2 is highly expressed in triple negative breast cancer (TNBC) cells and promotes their proliferation in vitro and tumor growth in vivo. Genetic silencing or pharmacological inhibition of wt-IDH2 causes a significant increase in α-ketoglutarate (α-KG), indicating a suppression of reductive tricarboxylic acid (TCA) cycle. The aberrant accumulation of α-KG due to IDH2 abrogation inhibits mitochondrial ATP synthesis and promotes HIF-1α degradation, leading to suppression of glycolysis. Such metabolic double-hit results in ATP depletion and suppression of tumor growth, and renders TNBC cells more sensitive to doxorubicin treatment. Our study reveals a metabolic property of TNBC cells with active utilization of glutamine via reductive TCA metabolism, and suggests that wild-type IDH2 plays an important role in this metabolic process and could be a potential therapeutic target for TNBC.

摘要

异柠檬酸脱氢酶(IDH)突变是致癌事件,因为会产生致癌代谢物2-羟基戊二酸。然而,野生型IDH在癌症发展中的作用仍不清楚。在此我们表明,野生型IDH2在三阴性乳腺癌(TNBC)细胞中高表达,并在体外促进其增殖以及在体内促进肿瘤生长。对野生型IDH2进行基因沉默或药物抑制会导致α-酮戊二酸(α-KG)显著增加,表明还原性三羧酸(TCA)循环受到抑制。由于IDH2缺失导致的α-KG异常积累会抑制线粒体ATP合成并促进HIF-1α降解,从而导致糖酵解受到抑制。这种代谢双重打击导致ATP耗竭并抑制肿瘤生长,并使TNBC细胞对阿霉素治疗更敏感。我们的研究揭示了TNBC细胞通过还原性TCA代谢积极利用谷氨酰胺的代谢特性,并表明野生型IDH2在这一代谢过程中起重要作用,可能是TNBC的一个潜在治疗靶点。

https://cdn.ncbi.nlm.nih.gov/pmc/blobs/1937/11043430/526c22c7d0dc/41467_2024_47536_Fig1_HTML.jpg

文献AI研究员

20分钟写一篇综述,助力文献阅读效率提升50倍。

立即体验

用中文搜PubMed

大模型驱动的PubMed中文搜索引擎

马上搜索

文档翻译

学术文献翻译模型,支持多种主流文档格式。

立即体验