Suppr超能文献

DCDC2通过抑制Wnt/β-连环蛋白信号通路抑制肝星状细胞活化并改善四氯化碳诱导的肝纤维化。

DCDC2 inhibits hepatic stellate cell activation and ameliorates CCl-induced liver fibrosis by suppressing Wnt/β-catenin signaling.

作者信息

Liu Qing-Qing, Chen Jing, Ma Tao, Huang Wei, Lu Cui-Hua

机构信息

Suzhou Medical College of Soochow University, Suzhou, 215000, China.

Department of Gastroenterology, Affiliated Hospital of Nantong University, Medical School of Nantong University, Nantong, 226001, China.

出版信息

Sci Rep. 2024 Apr 24;14(1):9425. doi: 10.1038/s41598-024-59698-w.

Abstract

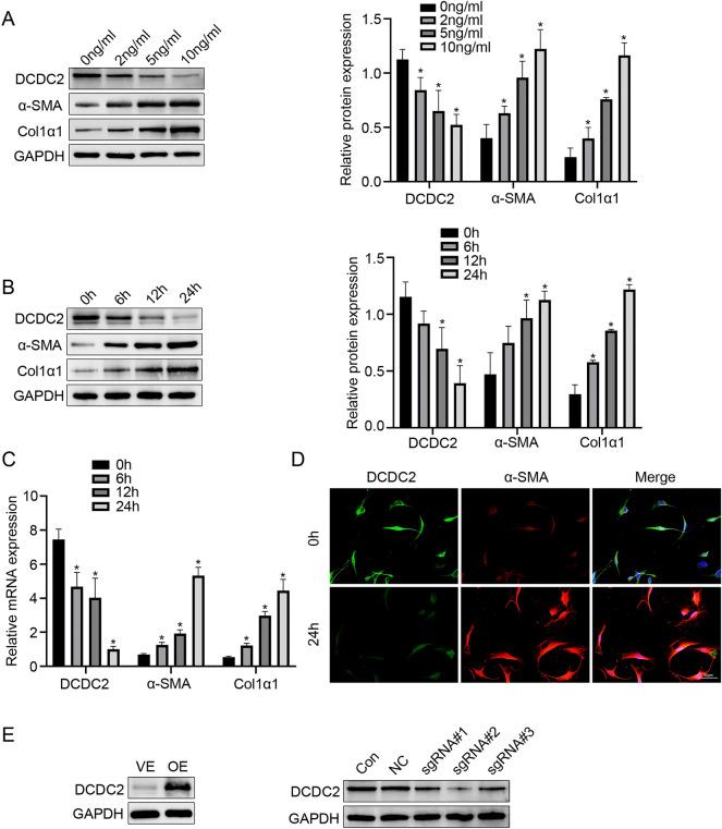
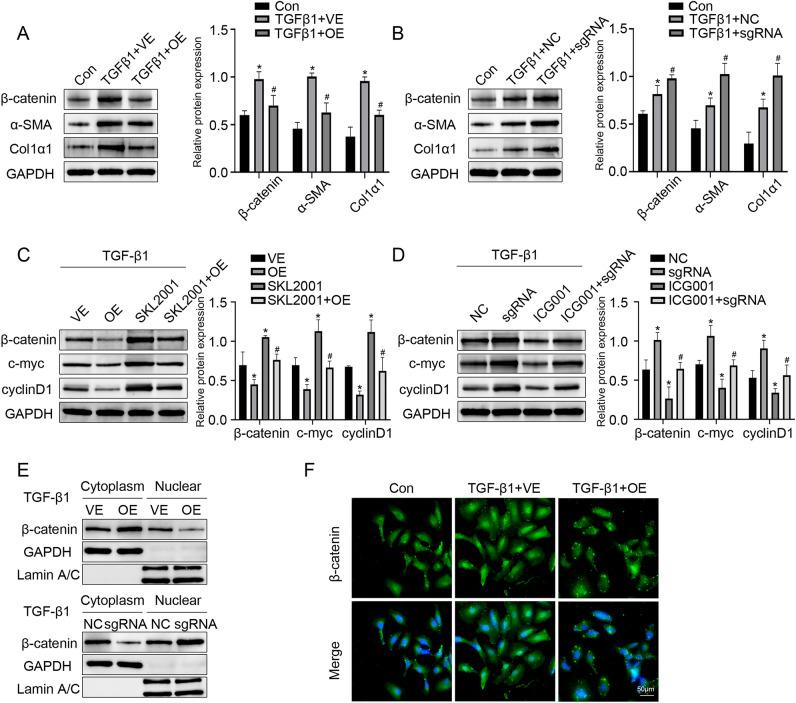
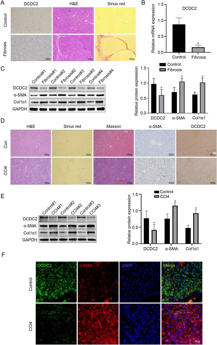
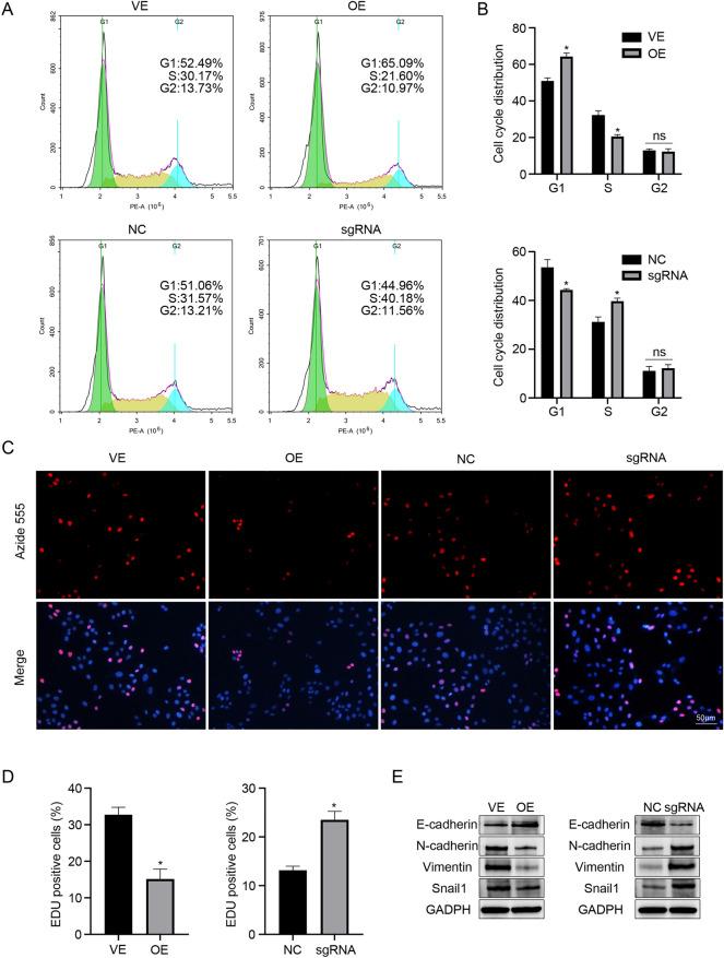
Liver fibrosis, as a consequence of chronic liver disease, involves the activation of hepatic stellate cell (HSC) caused by various chronic liver injuries. Emerging evidence suggests that activation of HSC during an inflammatory state can lead to abnormal accumulation of extracellular matrix (ECM). Investigating novel strategies to inhibit HSC activation and proliferation holds significant importance for the treatment of liver fibrosis. As a member of the doublecortin domain-containing family, doublecortin domain containing 2 (DCDC2) mutations can lead to neonatal sclerosing cholangitis, but its involvement in liver fibrosis remains unclear. Therefore, this study aims to elucidate the role of DCDC2 in liver fibrosis. Our findings revealed a reduction in DCDC2 expression in both human fibrotic liver tissues and carbon tetrachloride (CCl)-induced mouse liver fibrotic tissues. Furthermore, exposure to transforming growth factor beta-1(TGF-β1) stimulation resulted in a dose- and time-dependent decrease in DCDC2 expression. The overexpression of DCDC2 inhibited the expression of α-smooth muscle actin (α-SMA) and type I collagen alpha 1 (Col1α1), and reduced the activation of HSC stimulated with TGF-β1. Additionally, we provided evidence that the Wnt/β-catenin signaling pathway was involved in this process, wherein DCDC2 was observed to inhibit β-catenin activation, thereby preventing its nuclear translocation. Furthermore, our findings demonstrated that DCDC2 could attenuate the proliferation and epithelial-mesenchymal transition (EMT)-like processes of HSC. In vivo, exogenous DCDC2 could ameliorate CCl-induced liver fibrosis. In summary, DCDC2 was remarkably downregulated in liver fibrotic tissues of both humans and mice, as well as in TGF-β1-activated HSC. DCDC2 inhibited the activation of HSC induced by TGF-β1 in vitro and fibrogenic changes in vivo, suggesting that it is a promising therapeutic target for liver fibrosis and warrants further investigation in clinical practice.

摘要

肝纤维化作为慢性肝病的结果,涉及由各种慢性肝损伤引起的肝星状细胞(HSC)的激活。新出现的证据表明,炎症状态下HSC的激活可导致细胞外基质(ECM)的异常积累。研究抑制HSC激活和增殖的新策略对肝纤维化的治疗具有重要意义。作为含双皮质素结构域家族的成员,含双皮质素结构域2(DCDC2)突变可导致新生儿硬化性胆管炎,但其在肝纤维化中的作用仍不清楚。因此,本研究旨在阐明DCDC2在肝纤维化中的作用。我们的研究结果显示,人类纤维化肝组织和四氯化碳(CCl)诱导的小鼠肝纤维化组织中DCDC2表达均降低。此外,暴露于转化生长因子β1(TGF-β1)刺激导致DCDC2表达呈剂量和时间依赖性下降。DCDC2的过表达抑制了α-平滑肌肌动蛋白(α-SMA)和I型胶原α1(Col1α1)的表达,并降低了TGF-β1刺激的HSC的激活。此外,我们提供证据表明Wnt/β-连环蛋白信号通路参与了这一过程,其中观察到DCDC2抑制β-连环蛋白激活,从而阻止其核转位。此外,我们的研究结果表明DCDC2可减弱HSC的增殖和上皮-间质转化(EMT)样过程。在体内,外源性DCDC2可改善CCl诱导的肝纤维化。总之,DCDC2在人类和小鼠的肝纤维化组织以及TGF-β1激活的HSC中均显著下调。DCDC2在体外抑制TGF-β1诱导的HSC激活和体内纤维化变化,表明它是肝纤维化有前景的治疗靶点,值得在临床实践中进一步研究。

https://cdn.ncbi.nlm.nih.gov/pmc/blobs/8a5f/11043443/b8a2e8f574dc/41598_2024_59698_Fig1_HTML.jpg

文献AI研究员

20分钟写一篇综述,助力文献阅读效率提升50倍。

立即体验

用中文搜PubMed

大模型驱动的PubMed中文搜索引擎

马上搜索

文档翻译

学术文献翻译模型,支持多种主流文档格式。

立即体验