Suppr超能文献

利用人类多能干细胞衍生的脑类器官技术对家族性阿尔茨海默病进行简单建模。

Simple modeling of familial Alzheimer's disease using human pluripotent stem cell-derived cerebral organoid technology.

作者信息

Choe Mu Seog, Yeo Han Cheol, Kim Joong Sun, Lee Jean, Lee Hae Jun, Kim Hyung-Ryong, Baek Kyung Min, Jung Na-Yeon, Choi Murim, Lee Min Young

机构信息

Department of Molecular Physiology, College of Pharmacy, Research Institute of Pharmaceutical Sciences, Vessel-Organ Interaction Research Center (VOICE, MRC), Kyungpook National University, 41566, Daegu, Republic of Korea.

Department of Veterinary Anatomy, College of Veterinary Medicine, Chonnam National University, 61186, Gwangju, Republic of Korea.

出版信息

Stem Cell Res Ther. 2024 Apr 24;15(1):118. doi: 10.1186/s13287-024-03732-1.

Abstract

BACKGROUND

Cerebral organoids (COs) are the most advanced in vitro models that resemble the human brain. The use of COs as a model for Alzheimer's disease (AD), as well as other brain diseases, has recently gained attention. This study aimed to develop a human AD CO model using normal human pluripotent stem cells (hPSCs) that recapitulates the pathological phenotypes of AD and to determine the usefulness of this model for drug screening.

METHODS

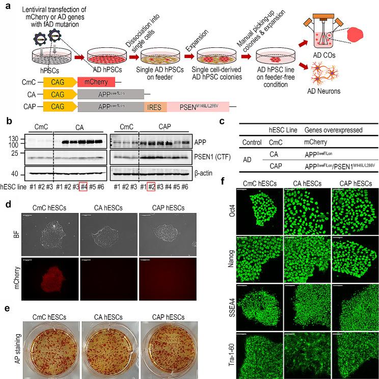
We established AD hPSC lines from normal hPSCs by introducing genes that harbor familial AD mutations, and the COs were generated using these hPSC lines. The pathological features of AD, including extensive amyloid-β (Aβ) accumulation, tauopathy, and neurodegeneration, were analyzed using enzyme-linked immunosorbent assay, Amylo-Glo staining, thioflavin-S staining, immunohistochemistry, Bielschowsky's staining, and western blot analysis.

RESULTS

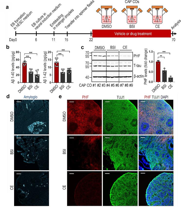
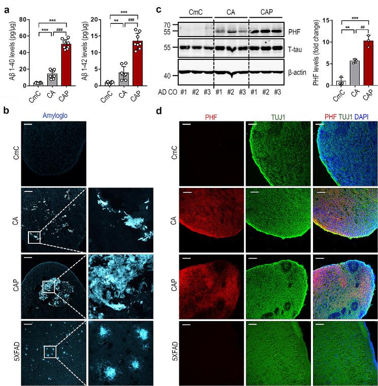
The AD COs exhibited extensive Aβ accumulation. The levels of paired helical filament tau and neurofibrillary tangle-like silver deposits were highly increased in the AD COs. The number of cells immunoreactive for cleaved caspase-3 was significantly increased in the AD COs. In addition, treatment of AD COs with BACE1 inhibitor IV, a β-secretase inhibitor, and compound E, a γ-secretase inhibitor, significantly attenuated the AD pathological features.

CONCLUSION

Our model effectively recapitulates AD pathology. Hence, it is a valuable platform for understanding the mechanisms underlying AD pathogenesis and can be used to test the efficacy of anti-AD drugs.

摘要

背景

脑类器官(COs)是最先进的类似于人类大脑的体外模型。最近,将COs用作阿尔茨海默病(AD)以及其他脑部疾病的模型受到了关注。本研究旨在利用正常人多能干细胞(hPSCs)建立一种人类AD CO模型,该模型可重现AD的病理表型,并确定该模型在药物筛选中的实用性。

方法

我们通过导入携带家族性AD突变的基因,从正常hPSCs建立了AD hPSC系,并使用这些hPSC系生成了COs。使用酶联免疫吸附测定、Amylo-Glo染色、硫黄素-S染色、免疫组织化学、 Bielschowsky染色和蛋白质印迹分析,分析了AD的病理特征,包括广泛的淀粉样β蛋白(Aβ)积累、tau病变和神经退行性变。

结果

AD COs表现出广泛的Aβ积累。AD COs中配对螺旋丝tau和神经原纤维缠结样银沉积水平显著升高。AD COs中对裂解的半胱天冬酶-3免疫反应的细胞数量显著增加。此外,用β-分泌酶抑制剂BACE1抑制剂IV和γ-分泌酶抑制剂化合物E处理AD COs,可显著减轻AD病理特征。

结论

我们的模型有效地重现了AD病理。因此,它是一个了解AD发病机制的宝贵平台,可用于测试抗AD药物的疗效。

https://cdn.ncbi.nlm.nih.gov/pmc/blobs/1049/11040922/0655249ed546/13287_2024_3732_Fig1_HTML.jpg

文献AI研究员

20分钟写一篇综述,助力文献阅读效率提升50倍。

立即体验

用中文搜PubMed

大模型驱动的PubMed中文搜索引擎

马上搜索

文档翻译

学术文献翻译模型,支持多种主流文档格式。

立即体验