Suppr超能文献

miR-492 轴调控 TGF-β2 诱导的晶状体上皮细胞上皮-间充质转化和自噬

Regulation of TGF-β2-induced epithelial-mesenchymal transition and autophagy in lens epithelial cells by the miR-492/ axis.

机构信息

Department of Ophthalmology, Zhenhai Longsai Hospital, Zhejiang, China.

Department of Health Management Center, Zhenhai Longsai Hospital, Zhejiang, China.

出版信息

Biomol Biomed. 2024 Sep 6;24(5):1273-1289. doi: 10.17305/bb.2024.10249.

Abstract

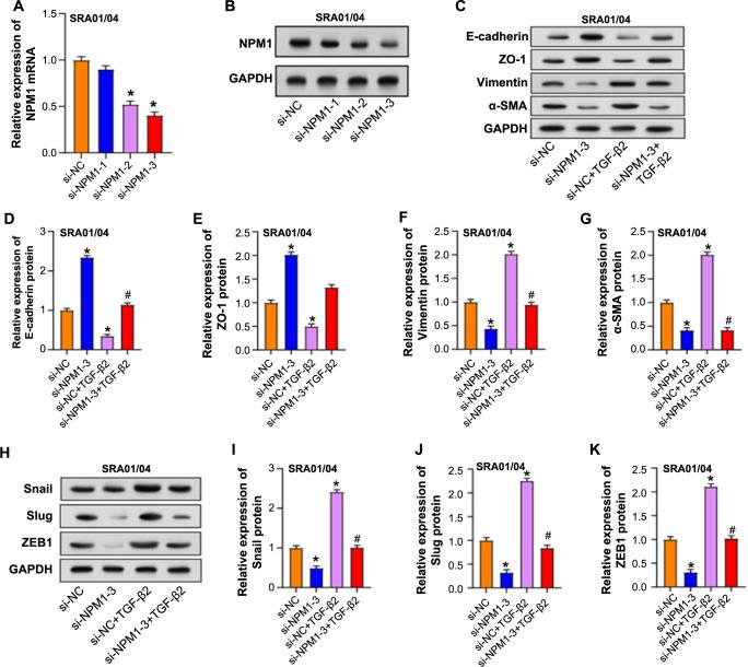
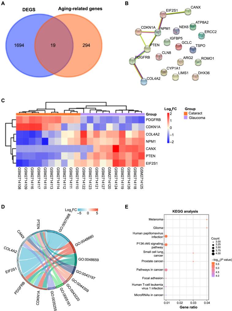
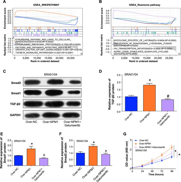
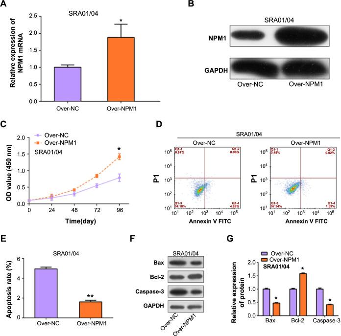
A cataract is a clinically common blinding disease closely related to the ageing of the eye cells, which has become a major health killer in the elderly. Our research seeks to analyze the primary targets linked to the pathogenesis of cataracts during the ageing process. We performed bioinformatics analyses on the GSE101727 dataset to discover genes linked with ageing and cataracts. To explore the impacts of Nucleophosmin 1 (NPM1) on cell apoptosis, proliferation, as well as epithelial-mesenchymal transition (EMT) processes, in vitro tests such as western blotting, flow cytometry, and MTT were carried out. Additionally, the study incorporated transforming growth factor β2 (TGF-β2) to examine its function in cellular responses, chloroquine (CQ) to regulate autophagic flow, and H2O2 therapy to mimic oxidative stress. Our study discovered seven ageing-related genes, including NPM1, that had substantial relationships with cataracts. NPM1 overexpression was shown to boost cell proliferation and prevent apoptosis in SRA01/04 cells. Notably, NPM1 modulated the TGF-β signalling pathway, influencing cell proliferation and EMT processes. miR-429 was shown to be adversely regulating NPM1 and autophagy-related proteins, as demonstrated by changes in their expression in response to TGF-β2 treatment. Furthermore, NPM1 knockdown restored autophagy activity suppressed by miR-429 mimics, indicating a complex interaction of miR-429, NPM1, and TGF-β2 pathways in regulating autophagy and EMT. Lens epithelial cell proliferation and apoptosis were largely regulated by NPM1, as well as autophagy and EMT, which were significantly mediated by TGF-β2 and the miR-429/NPM1 axis. These results imply new possible targets for prognosis and therapy of cataracts.

摘要

白内障是一种与眼睛细胞老化密切相关的临床常见致盲性疾病,已成为老年人的主要健康杀手。我们的研究旨在分析衰老过程中与白内障发病机制相关的主要靶点。我们对 GSE101727 数据集进行了生物信息学分析,以发现与衰老和白内障相关的基因。为了探讨核仁磷酸蛋白 1(NPM1)对细胞凋亡、增殖以及上皮-间充质转化(EMT)过程的影响,我们进行了 Western blot、流式细胞术和 MTT 等体外实验。此外,该研究还纳入了转化生长因子 β2(TGF-β2),以研究其对细胞反应的功能,氯喹(CQ)调节自噬流,以及 H2O2 治疗模拟氧化应激。我们的研究发现了七个与衰老相关的基因,包括与白内障有显著关系的 NPM1。结果表明,NPM1 的过表达可促进 SRA01/04 细胞的增殖并抑制细胞凋亡。值得注意的是,NPM1 调节 TGF-β 信号通路,影响细胞增殖和 EMT 过程。miR-429 被证明可负调控 NPM1 和自噬相关蛋白,这可通过 TGF-β2 处理后其表达的变化来证明。此外,NPM1 的敲低可恢复 miR-429 模拟物抑制的自噬活性,表明 miR-429、NPM1 和 TGF-β2 通路在调节自噬和 EMT 方面存在复杂的相互作用。NPM1 可显著调节晶状体上皮细胞的增殖和凋亡,以及自噬和 EMT,这些过程主要受 TGF-β2 和 miR-429/NPM1 轴的调节。这些结果为白内障的预后和治疗提供了新的可能靶点。

https://cdn.ncbi.nlm.nih.gov/pmc/blobs/ae91/11378993/1d7e03c5d9a8/bb-2024-10249f1.jpg

文献AI研究员

20分钟写一篇综述,助力文献阅读效率提升50倍。

立即体验

用中文搜PubMed

大模型驱动的PubMed中文搜索引擎

马上搜索

文档翻译

学术文献翻译模型,支持多种主流文档格式。

立即体验