Suppr超能文献

年轻破骨细胞衍生的细胞外囊泡通过转移原肌球蛋白-1促进成骨作用。

Young osteocyte-derived extracellular vesicles facilitate osteogenesis by transferring tropomyosin-1.

机构信息

Department of Orthopedics, Movement System Injury and Repair Research Center, Xiangya Hospital, Central South University, Changsha, 410008, Hunan, China.

Hunan Key Laboratory of Angmedicine, Changsha, 410008, Hunan, China.

出版信息

J Nanobiotechnology. 2024 Apr 25;22(1):208. doi: 10.1186/s12951-024-02367-x.

Abstract

BACKGROUND

Bone marrow mesenchymal stem cells (BMSCs) can undergo inadequate osteogenesis or excessive adipogenesis as they age due to changes in the bone microenvironment, ultimately resulting in decreased bone density and elevated risk of fractures in senile osteoporosis. This study aims to investigate the effects of osteocyte senescence on the bone microenvironment and its influence on BMSCs during aging.

RESULTS

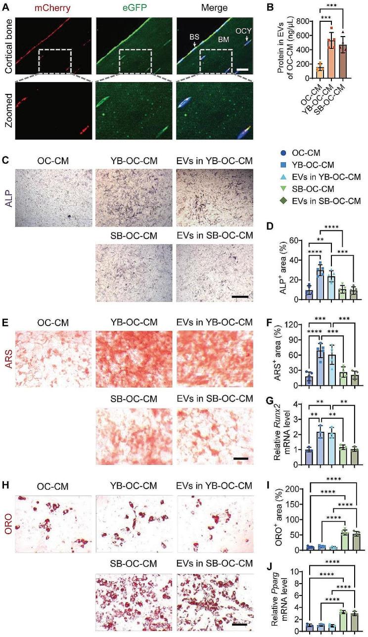
Primary osteocytes were isolated from 2-month-old and 16-month-old mice to obtain young osteocyte-derived extracellular vesicles (YO-EVs) and senescent osteocyte-derived EVs (SO-EVs), respectively. YO-EVs were found to significantly increase alkaline phosphatase activity, mineralization deposition, and the expression of osteogenesis-related genes in BMSCs, while SO-EVs promoted BMSC adipogenesis. Neither YO-EVs nor SO-EVs exerted an effect on the osteoclastogenesis of primary macrophages/monocytes. Our constructed transgenic mice, designed to trace osteocyte-derived EV distribution, revealed abundant osteocyte-derived EVs embedded in the bone matrix. Moreover, mature osteoclasts were found to release osteocyte-derived EVs from bone slices, playing a pivotal role in regulating the functions of the surrounding culture medium. Following intravenous injection into young and elderly mouse models, YO-EVs demonstrated a significant enhancement of bone mass and biomechanical strength compared to SO-EVs. Immunostaining of bone sections revealed that YO-EV treatment augmented the number of osteoblasts on the bone surface, while SO-EV treatment promoted adipocyte formation in the bone marrow. Proteomics analysis of YO-EVs and SO-EVs showed that tropomyosin-1 (TPM1) was enriched in YO-EVs, which increased the matrix stiffness of BMSCs, consequently promoting osteogenesis. Specifically, the siRNA-mediated depletion of Tpm1 eliminated pro-osteogenic activity of YO-EVs both in vitro and in vivo.

CONCLUSIONS

Our findings suggested that YO-EVs played a crucial role in maintaining the balance between bone resorption and formation, and their pro-osteogenic activity declining with aging. Therefore, YO-EVs and the delivered TPM1 hold potential as therapeutic targets for senile osteoporosis.

摘要

背景

由于骨微环境的变化,骨髓间充质干细胞(BMSCs)随着年龄的增长会出现成骨能力不足或过度成脂,最终导致骨密度降低和老年骨质疏松性骨折风险增加。本研究旨在探讨破骨细胞衰老对骨微环境的影响及其对衰老过程中 BMSCs 的影响。

结果

从 2 月龄和 16 月龄的小鼠中分离原代骨细胞,分别获得年轻骨细胞来源的细胞外囊泡(YO-EVs)和衰老骨细胞来源的细胞外囊泡(SO-EVs)。结果发现,YO-EVs 可显著提高 BMSCs 的碱性磷酸酶活性、矿化沉积和骨形成相关基因的表达,而 SO-EVs 则促进 BMSC 成脂分化。YO-EVs 和 SO-EVs 对原代巨噬细胞/单核细胞的破骨细胞生成均无影响。我们构建的示踪骨细胞来源 EV 分布的转基因小鼠显示,大量骨细胞来源的 EV 嵌入骨基质中。此外,成熟破骨细胞从骨切片中释放骨细胞来源的 EV,在调节周围培养基的功能方面发挥着关键作用。将 YO-EVs 和 SO-EVs 静脉注射到年轻和老年小鼠模型中,与 SO-EVs 相比,YO-EVs 显著增强了骨量和生物力学强度。骨切片免疫染色显示,YO-EV 处理增加了骨表面的成骨细胞数量,而 SO-EV 处理促进了骨髓中脂肪细胞的形成。YO-EVs 和 SO-EVs 的蛋白质组学分析表明,原肌球蛋白-1(TPM1)在 YO-EVs 中富集,增加了 BMSCs 的基质硬度,从而促进成骨。具体而言,siRNA 介导的 Tpm1 耗竭消除了 YO-EVs 的促成骨活性,无论是在体外还是体内。

结论

我们的研究结果表明,YO-EVs 在维持骨吸收和形成之间的平衡中起着至关重要的作用,其促成骨活性随年龄的增长而下降。因此,YO-EVs 和所携带的 TPM1 可能成为治疗老年骨质疏松症的治疗靶点。

https://cdn.ncbi.nlm.nih.gov/pmc/blobs/030b/11046877/94a88234bd77/12951_2024_2367_Fig1_HTML.jpg

文献AI研究员

20分钟写一篇综述,助力文献阅读效率提升50倍。

立即体验

用中文搜PubMed

大模型驱动的PubMed中文搜索引擎

马上搜索

文档翻译

学术文献翻译模型,支持多种主流文档格式。

立即体验