Suppr超能文献

基于超高效液相色谱-质谱联用技术的绿茶和黄茶加工过程中风味品质形成的研究

Study on flavor quality formation in green and yellow tea processing by means of UPLC-MS approach.

作者信息

Sun Lingli, Wen Shuai, Zhang Suwan, Li Qiuhua, Cao Junxi, Chen Ruohong, Chen Zhongzheng, Zhang Zhenbiao, Li Zhigang, Li Qian, Lai Zhaoxiang, Sun Shili

机构信息

Tea Research Institute, Guangdong Academy of Agricultural Sciences/Guangdong Provincial Key Laboratory of Tea Plant Resources Innovation & Utilization, Guangzhou 510640, China.

College of Food Science/Guangdong Provincial Key Laboratory of Nutraceuticals and Functional Foods, South China Agricultural University, 483 Wushan Street, Tianhe District, Guangzhou, Guangdong, China.

出版信息

Food Chem X. 2024 Apr 12;22:101342. doi: 10.1016/j.fochx.2024.101342. eCollection 2024 Jun 30.

Abstract

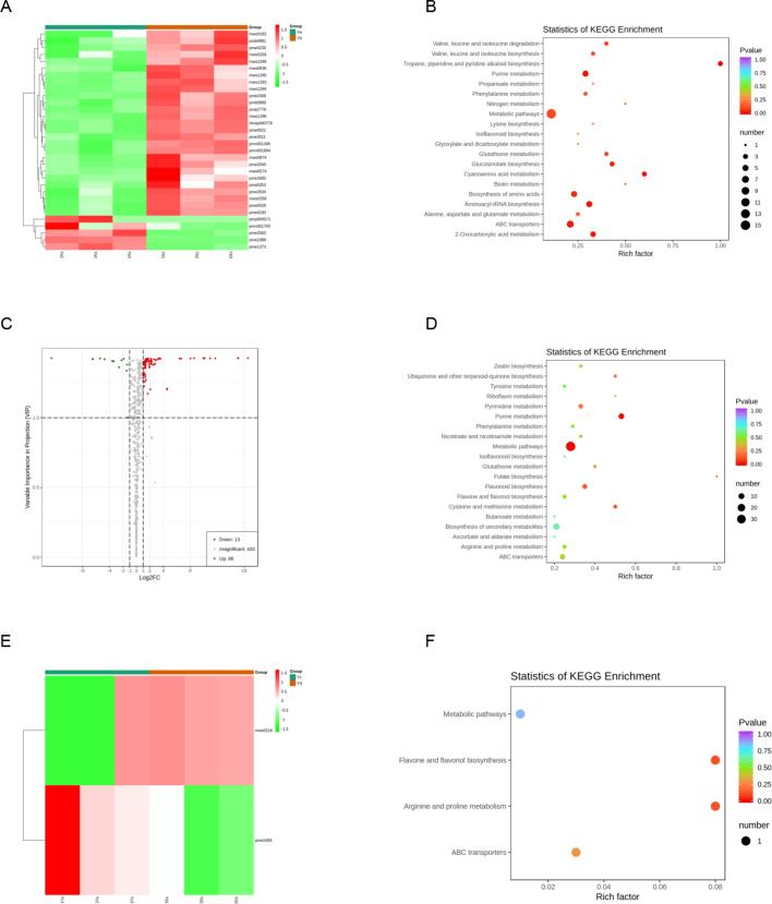
Yellow tea (YT) has an additional process of yellowing before or after rolling than green tea (GT), making YT sweeter. We analyzed the variations of composition and taste throughout the withering, fixing and rolling steps using UPLC-MS/MS and sensory evaluation, and investigated the influence of various yellowing times on flavor profile of YT. 532 non-volatile metabolites were identified. Withering and fixing were the important processes to form the taste quality of GT. Withering, fixing and yellowing were important processes to form flavor profile of YT. Withering mainly regulated bitterness and astringency, and fixing mainly regulated bitterness, astringency and sweetness of YT and GT. Yellowing mainly regulated sweetness of YT. Trans-4-hydroxy-L-proline and glutathione reduced form as the key characteristic components of YT, increased significantly during yellowing mainly through Arginine and proline metabolism and ABC transporters. The paper offers a systematic insight into intrinsic mechanisms of flavor formation in YT and GT.

摘要

黄茶(YT)比绿茶(GT)在揉捻之前或之后多了一道闷黄工序,这使得黄茶口感更甜。我们使用超高效液相色谱-串联质谱法(UPLC-MS/MS)和感官评价分析了萎凋、杀青和揉捻过程中成分和口感的变化,并研究了不同闷黄时间对黄茶风味特征的影响。共鉴定出532种非挥发性代谢物。萎凋和杀青是形成绿茶口感品质的重要工序。萎凋、杀青和闷黄是形成黄茶风味特征的重要工序。萎凋主要调节苦味和涩味,杀青主要调节黄茶和绿茶的苦味、涩味和甜味。闷黄主要调节黄茶的甜味。反式-4-羟基-L-脯氨酸和还原型谷胱甘肽作为黄茶的关键特征成分,在闷黄过程中主要通过精氨酸和脯氨酸代谢以及ABC转运蛋白显著增加。本文对黄茶和绿茶风味形成的内在机制提供了系统的见解。

https://cdn.ncbi.nlm.nih.gov/pmc/blobs/5e35/11043817/e1dab4110c9f/gr1.jpg

文献AI研究员

20分钟写一篇综述,助力文献阅读效率提升50倍。

立即体验

用中文搜PubMed

大模型驱动的PubMed中文搜索引擎

马上搜索

文档翻译

学术文献翻译模型,支持多种主流文档格式。

立即体验