Suppr超能文献

ZKSCAN3 蛋白的表达通过自噬抑制胰腺癌的增殖、迁移和侵袭。

Expression of ZKSCAN3 protein suppresses proliferation, migration, and invasion of pancreatic cancer through autophagy.

机构信息

Department of Gastroenterological Surgery, Nagoya City University Graduate School of Medical Sciences, Nagoya, Aichi, Japan.

出版信息

Cancer Sci. 2024 Jun;115(6):1964-1978. doi: 10.1111/cas.16173. Epub 2024 Apr 26.

Abstract

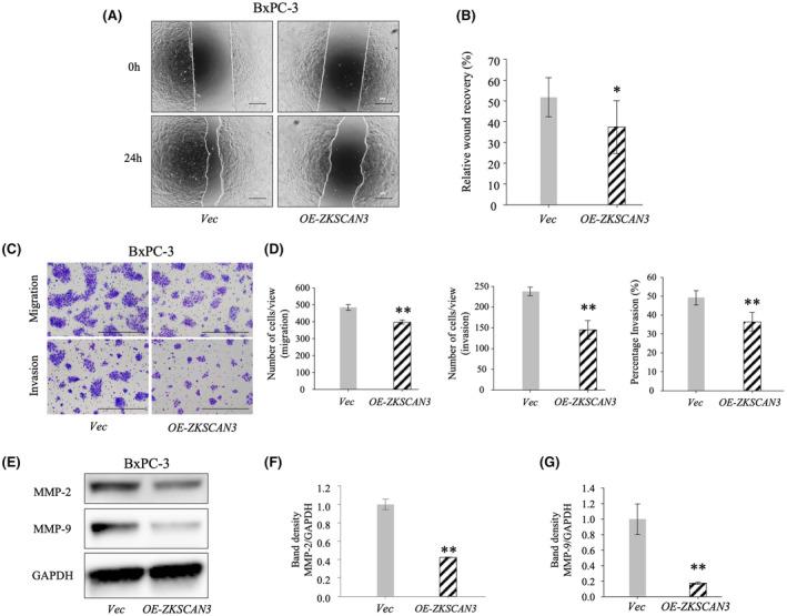
Elevated autophagy activity enhances the malignancy of pancreatic cancer (PaCa), and autophagy is recognized as a novel therapeutic target. Zinc finger protein with KRAB and SCAN domains 3 (ZKSCAN3) is a transcription factor that suppresses autophagy, but its association with PaCa is unknown. We analyzed the function of ZKSCAN3 in PaCa and investigated whether autophagy regulation through ZKSCAN3 could become a new therapeutic target for PaCa. Using reverse transcription-quantitative polymerase chain reaction and western blotting, we observed that ZKSCAN3 expression was upregulated in several PaCa cell lines compared with normal pancreatic ductal epithelial cells. Additionally, comparing ZKSCAN3 expression with the prognosis of PaCa patients using web databases, we found that higher ZKSCAN3 expression in PaCa was associated with extended overall survival. Knocking down ZKSCAN3 promoted the proliferation of PaCa cells. Moreover, following ZKSCAN3 knockdown, PaCa cells exhibited significantly enhanced migratory and invasive properties. Conversely, overexpression of ZKSCAN3 significantly suppressed the proliferation, migration and invasion of PaCa cells. Additionally, the knockdown of ZKSCAN3 increased the expression of LC3-II, a marker of autophagy, whereas ZKSCAN3 overexpression decreased LC3-II expression. In a xenograft mouse model, tumors formed by MIA PaCa-2 cells in which ZKSCAN3 was knocked down significantly increased in size compared with the control group. In conclusion, ZKSCAN3 expression was upregulated in several pancreatic cancer cells. Additionally, it was revealed that ZKSCAN3 is negatively correlated with the malignancy of PaCa through autophagy. These results suggest that autophagy regulation via ZKSCAN3 may be a new therapeutic target for PaCa.

摘要

自噬活性升高增强了胰腺癌(PaCa)的恶性程度,自噬被认为是一个新的治疗靶点。锌指蛋白 KRAB 和 SCAN 结构域 3(ZKSCAN3)是一种抑制自噬的转录因子,但它与 PaCa 的关系尚不清楚。我们分析了 ZKSCAN3 在 PaCa 中的功能,并研究了通过 ZKSCAN3 调节自噬是否可以成为 PaCa 的新治疗靶点。通过反转录定量聚合酶链反应和 Western blot 分析,我们观察到与正常胰腺导管上皮细胞相比,几种 PaCa 细胞系中 ZKSCAN3 的表达上调。此外,通过网络数据库比较 ZKSCAN3 表达与 PaCa 患者的预后,我们发现 PaCa 中 ZKSCAN3 表达较高与总生存期延长相关。敲低 ZKSCAN3 促进了 PaCa 细胞的增殖。此外,在 ZKSCAN3 敲低后,PaCa 细胞表现出明显增强的迁移和侵袭特性。相反,ZKSCAN3 的过表达显著抑制了 PaCa 细胞的增殖、迁移和侵袭。此外,ZKSCAN3 的敲低增加了自噬标志物 LC3-II 的表达,而 ZKSCAN3 的过表达降低了 LC3-II 的表达。在异种移植小鼠模型中,与对照组相比,敲低 ZKSCAN3 的 MIA PaCa-2 细胞形成的肿瘤明显增大。总之,ZKSCAN3 在几种胰腺癌细胞中表达上调。此外,研究表明 ZKSCAN3 通过自噬与 PaCa 的恶性程度呈负相关。这些结果表明,通过 ZKSCAN3 调节自噬可能是 PaCa 的一个新的治疗靶点。

https://cdn.ncbi.nlm.nih.gov/pmc/blobs/dada/11145104/2d185dacbe42/CAS-115-1964-g008.jpg

文献AI研究员

20分钟写一篇综述,助力文献阅读效率提升50倍。

立即体验

用中文搜PubMed

大模型驱动的PubMed中文搜索引擎

马上搜索

文档翻译

学术文献翻译模型,支持多种主流文档格式。

立即体验