Suppr超能文献

间充质基质/干细胞促进化疗诱导损伤后的肠道上皮细胞再生。

Mesenchymal stromal/stem cells promote intestinal epithelium regeneration after chemotherapy-induced damage.

机构信息

Center for Molecular Medicine, University Medical Center Utrecht, Universiteitsweg 100, 3584 CG, Utrecht, The Netherlands.

Regenerative Medicine Center, Uppsalalaan 8, 3584 CT, Utrecht, The Netherlands.

出版信息

Stem Cell Res Ther. 2024 Apr 29;15(1):125. doi: 10.1186/s13287-024-03738-9.

Abstract

BACKGROUND

Allogeneic hematopoietic stem cell transplantation (HSCT) is a curative treatment for leukemia and a range of non-malignant disorders. The success of the therapy is hampered by occurrence of acute graft-versus-host disease (aGvHD); an inflammatory response damaging recipient organs, with gut, liver, and skin being the most susceptible. Intestinal GvHD injury is often a life-threatening complication in patients unresponsive to steroid treatment. Allogeneic mesenchymal stromal/stem cell (MSC) infusions are a promising potential treatment for steroid-resistant aGvHD. Data from our institution and others demonstrate rescue of approximately 40-50% of aGvHD patients with MSCs in Phase I, II studies and minor side effects. Although promising, better understanding of MSC mode of action and patient response to MSC-based therapy is essential to improve this lifesaving treatment.

METHODS

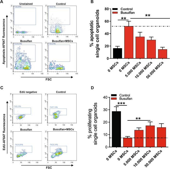
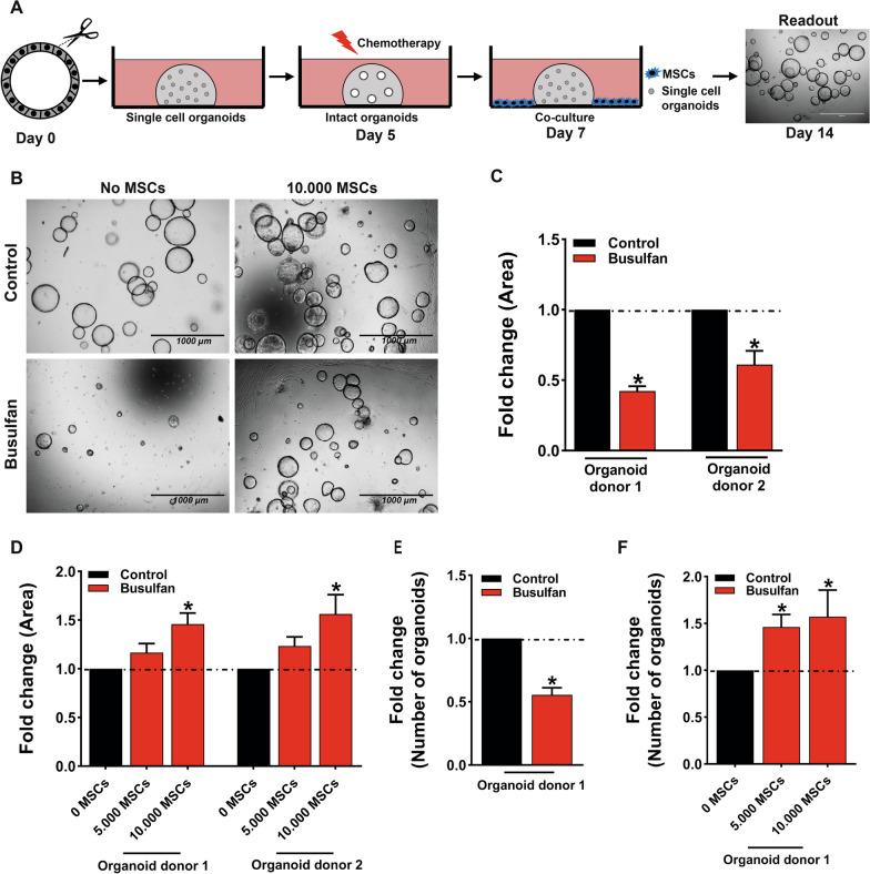
Single cell human small intestine organoids were embedded in Matrigel, grown for 5 days and treated with busulfan for 48 h. Organoids damaged by treatment with busulfan or control organoids were co-cultured with 5000, 10,000, and 50,000 MSCs for 24 h, 48 h or 7 days and the analyses such as surface area determination, proliferation and apoptosis assessment, RNA sequencing and proteomics were performed.

RESULTS

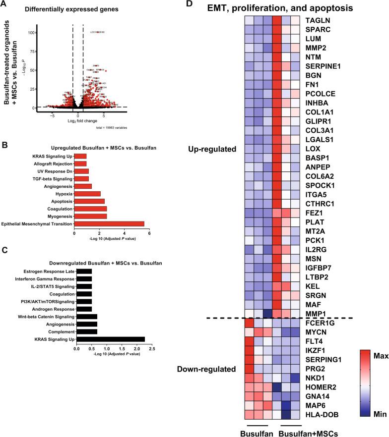
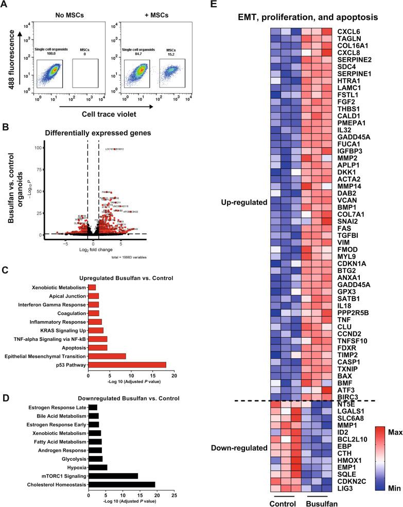
Here, we developed a 3D co-culture model of human small intestinal organoids and MSCs, which allows to study the regenerative effects of MSCs on intestinal epithelium in a more physiologically relevant setting than existing in vitro systems. Using this model we mimicked chemotherapy-mediated damage of the intestinal epithelium. The treatment with busulfan, the chemotherapeutic commonly used as conditioning regiment before the HSCT, affected pathways regulating epithelial to mesenchymal transition, proliferation, and apoptosis in small intestinal organoids, as shown by transcriptomic and proteomic analysis. The co-culture of busulfan-treated intestinal organoids with MSCs reversed the effects of busulfan on the transcriptome and proteome of intestinal epithelium, which we also confirmed by functional evaluation of proliferation and apoptosis.

CONCLUSIONS

Collectively, we demonstrate that our in vitro co-culture system is a new valuable tool to facilitate the investigation of the molecular mechanisms behind the therapeutic effects of MSCs on damaged intestinal epithelium. This could benefit further optimization of the use of MSCs in HSCT patients.

摘要

背景

同种异体造血干细胞移植(HSCT)是治疗白血病和一系列非恶性疾病的一种有治愈可能的治疗方法。该疗法的成功受到急性移植物抗宿主病(aGvHD)的影响;这是一种对受者器官有损害的炎症反应,肠道、肝脏和皮肤最易受影响。肠 GvHD 损伤是对类固醇治疗无反应的患者的一种危及生命的并发症。同种异体间充质基质/干细胞(MSC)输注是一种有前途的、治疗类固醇难治性 aGvHD 的潜在方法。来自我们机构和其他机构的数据表明,在 I 期和 II 期研究中,用 MSC 治疗约 40-50%的 aGvHD 患者可获得挽救,并且副作用较小。尽管前景广阔,但更好地了解 MSC 的作用方式以及患者对 MSC 治疗的反应对于改进这种救生治疗方法至关重要。

方法

将人类小肠类器官嵌入 Matrigel 中,培养 5 天,并用白消安处理 48 小时。用白消安处理或对照类器官处理的类器官进行 24 小时、48 小时或 7 天的共培养,并用 5000、10000 和 50000 MSC 进行表面面积测定、增殖和凋亡评估、RNA 测序和蛋白质组学分析。

结果

在这里,我们开发了一种人类小肠类器官和 MSC 的 3D 共培养模型,该模型允许在比现有体外系统更具生理相关性的环境中研究 MSC 对肠道上皮的再生作用。使用该模型,我们模拟了化疗引起的肠道上皮损伤。用白消安(HSCT 前常用的化疗药物)处理类器官,通过转录组学和蛋白质组学分析,影响调节上皮-间充质转化、增殖和凋亡的途径。用白消安处理的小肠类器官与 MSC 的共培养逆转了白消安对肠道上皮转录组和蛋白质组的影响,我们还通过增殖和凋亡的功能评估进行了确认。

结论

总之,我们证明我们的体外共培养系统是一种新的有价值的工具,可以促进对 MSC 对受损肠道上皮的治疗作用的分子机制的研究。这可以进一步优化 MSC 在 HSCT 患者中的应用。

https://cdn.ncbi.nlm.nih.gov/pmc/blobs/3cd5/11057078/ed3a91b27dc3/13287_2024_3738_Fig1_HTML.jpg

文献AI研究员

20分钟写一篇综述,助力文献阅读效率提升50倍。

立即体验

用中文搜PubMed

大模型驱动的PubMed中文搜索引擎

马上搜索

文档翻译

学术文献翻译模型,支持多种主流文档格式。

立即体验