Suppr超能文献

淫羊藿苷通过诱导1型糖尿病大鼠的成骨-血管生成偶联来加速骨再生。

Icariin accelerates bone regeneration by inducing osteogenesis-angiogenesis coupling in rats with type 1 diabetes mellitus.

作者信息

Zheng Sheng, Hu Guan-Yu, Li Jun-Hua, Zheng Jia, Li Yi-Kai

机构信息

Department of Traditional Chinese Orthopedics and Traumatology, Center for Orthopedic Surgery, The Third Affiliated Hospital of Southern Medical University, Guangzhou 510630, Guangdong Province, China.

School of Traditional Chinese Medicine, Southern Medical University, Guangzhou 510515, Guangdong Province, China.

出版信息

World J Diabetes. 2024 Apr 15;15(4):769-782. doi: 10.4239/wjd.v15.i4.769.

Abstract

BACKGROUND

Icariin (ICA), a natural flavonoid compound monomer, has multiple pharmacological activities. However, its effect on bone defect in the context of type 1 diabetes mellitus (T1DM) has not yet been examined.

AIM

To explore the role and potential mechanism of ICA on bone defect in the context of T1DM.

METHODS

The effects of ICA on osteogenesis and angiogenesis were evaluated by alkaline phosphatase staining, alizarin red S staining, quantitative real-time polymerase chain reaction, Western blot, and immunofluorescence. Angiogenesis-related assays were conducted to investigate the relationship between osteogenesis and angiogenesis. A bone defect model was established in T1DM rats. The model rats were then treated with ICA or placebo and micron-scale computed tomography, histomorphometry, histology, and sequential fluorescent labeling were used to evaluate the effect of ICA on bone formation in the defect area.

RESULTS

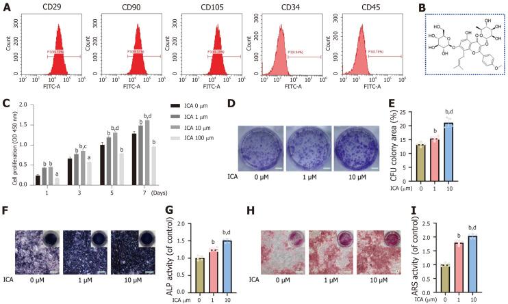
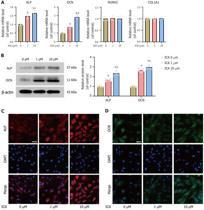
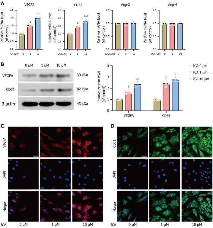
ICA promoted bone marrow mesenchymal stem cell (BMSC) proliferation and osteogenic differentiation. The ICA treated-BMSCs showed higher expression levels of osteogenesis-related markers (alkaline phosphatase and osteocalcin) and angiogenesis-related markers (vascular endothelial growth factor A and platelet endothelial cell adhesion molecule 1) compared to the untreated group. ICA was also found to induce osteogenesis-angiogenesis coupling of BMSCs. In the bone defect model T1DM rats, ICA facilitated bone formation and CD31EMCN type H-positive capillary formation. Lastly, ICA effectively accelerated the rate of bone formation in the defect area.

CONCLUSION

ICA was able to accelerate bone regeneration in a T1DM rat model by inducing osteogenesis-angiogenesis coupling of BMSCs.

摘要

背景

淫羊藿苷(ICA)是一种天然黄酮类化合物单体,具有多种药理活性。然而,其在1型糖尿病(T1DM)背景下对骨缺损的影响尚未得到研究。

目的

探讨ICA在T1DM背景下对骨缺损的作用及潜在机制。

方法

通过碱性磷酸酶染色、茜素红S染色、定量实时聚合酶链反应、蛋白质免疫印迹法和免疫荧光法评估ICA对成骨和血管生成的影响。进行血管生成相关检测以研究成骨与血管生成之间的关系。在T1DM大鼠中建立骨缺损模型。然后用ICA或安慰剂治疗模型大鼠,并使用微尺度计算机断层扫描、组织形态计量学、组织学和连续荧光标记来评估ICA对缺损区域骨形成的影响。

结果

ICA促进骨髓间充质干细胞(BMSC)增殖和成骨分化。与未处理组相比,经ICA处理的BMSC显示出更高水平的成骨相关标志物(碱性磷酸酶和骨钙素)和血管生成相关标志物(血管内皮生长因子A和血小板内皮细胞黏附分子1)的表达。还发现ICA可诱导BMSC的成骨-血管生成偶联。在T1DM大鼠骨缺损模型中,ICA促进骨形成和CD31/EMCN双阳性毛细血管形成。最后,ICA有效加速了缺损区域的骨形成速率。

结论

ICA能够通过诱导BMSC的成骨-血管生成偶联来加速T1DM大鼠模型中的骨再生。

https://cdn.ncbi.nlm.nih.gov/pmc/blobs/7bb3/11045423/71c91b593e92/WJD-15-769-g001.jpg

文献AI研究员

20分钟写一篇综述,助力文献阅读效率提升50倍。

立即体验

用中文搜PubMed

大模型驱动的PubMed中文搜索引擎

马上搜索

文档翻译

学术文献翻译模型,支持多种主流文档格式。

立即体验