Suppr超能文献

SARS-CoV-2 NSP5 通过颠覆组蛋白去乙酰化酶 2 来拮抗 MHC II 的表达。

SARS-CoV-2 NSP5 antagonizes MHC II expression by subverting histone deacetylase 2.

机构信息

Department of Microbiology and Immunology, and the Western Infection, Immunity and Inflammation Centre, The University of Western Ontario, London, Ontario, CanadaN6A 5C1.

Robarts Research Institute, London, Ontario, CanadaN6A 3K7.

出版信息

J Cell Sci. 2024 May 15;137(10). doi: 10.1242/jcs.262172. Epub 2024 May 22.

Abstract

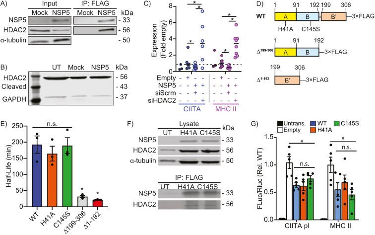
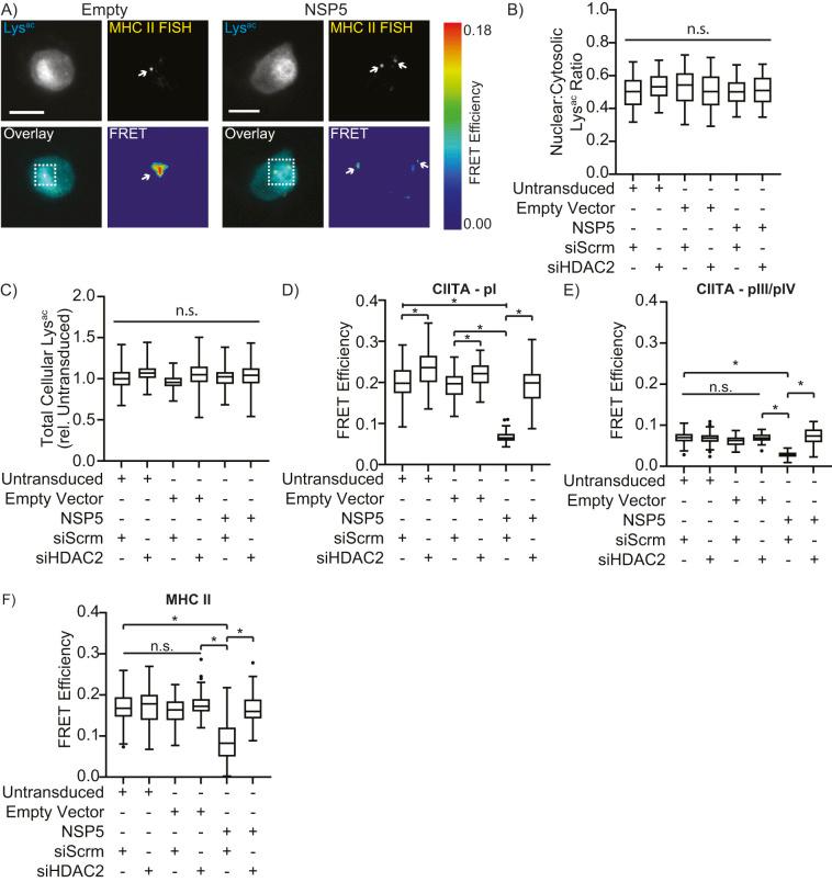
SARS-CoV-2 interferes with antigen presentation by downregulating major histocompatibility complex (MHC) II on antigen-presenting cells, but the mechanism mediating this process is unelucidated. Herein, analysis of protein and gene expression in human antigen-presenting cells reveals that MHC II is downregulated by the SARS-CoV-2 main protease, NSP5. This suppression of MHC II expression occurs via decreased expression of the MHC II regulatory protein CIITA. CIITA downregulation is independent of the proteolytic activity of NSP5, and rather, NSP5 delivers HDAC2 to the transcription factor IRF3 at an IRF-binding site within the CIITA promoter. Here, HDAC2 deacetylates and inactivates the CIITA promoter. This loss of CIITA expression prevents further expression of MHC II, with this suppression alleviated by ectopic expression of CIITA or knockdown of HDAC2. These results identify a mechanism by which SARS-CoV-2 limits MHC II expression, thereby delaying or weakening the subsequent adaptive immune response.

摘要

SARS-CoV-2 通过下调抗原呈递细胞上的主要组织相容性复合体(MHC)II 来干扰抗原呈递,但介导这一过程的机制尚不清楚。在此,对人抗原呈递细胞中的蛋白质和基因表达进行分析,揭示 SARS-CoV-2 的主要蛋白酶 NSP5 下调 MHC II 的表达。这种 MHC II 表达的抑制是通过 MHC II 调节蛋白 CIITA 的表达减少来实现的。CIITA 的下调不依赖于 NSP5 的蛋白水解活性,而是 NSP5 将 HDAC2 递送到 CIITA 启动子内的 IRF 结合位点处的转录因子 IRF3。在这里,HDAC2 去乙酰化并使 CIITA 启动子失活。这种 CIITA 表达的缺失阻止了 MHC II 的进一步表达,通过异位表达 CIITA 或敲低 HDAC2 可以减轻这种抑制。这些结果确定了 SARS-CoV-2 限制 MHC II 表达的机制,从而延迟或削弱随后的适应性免疫反应。

https://cdn.ncbi.nlm.nih.gov/pmc/blobs/b11e/11166459/9fa5b0853c36/joces-137-262172-g1.jpg

文献AI研究员

20分钟写一篇综述,助力文献阅读效率提升50倍。

立即体验

用中文搜PubMed

大模型驱动的PubMed中文搜索引擎

马上搜索

文档翻译

学术文献翻译模型,支持多种主流文档格式。

立即体验