Suppr超能文献

内侧上橄榄神经元的发育微调减轻了它们对来自对侧声源的偏向。

Developmental fine-tuning of medial superior olive neurons mitigates their predisposition to contralateral sound sources.

机构信息

Department of Neuroscience, Erasmus MC, Erasmus University Medical Center, Rotterdam, the Netherlands.

出版信息

PLoS Biol. 2024 Apr 29;22(4):e3002586. doi: 10.1371/journal.pbio.3002586. eCollection 2024 Apr.

Abstract

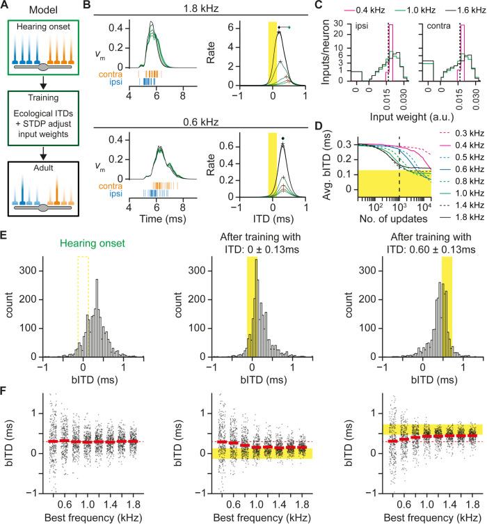
Having two ears enables us to localize sound sources by exploiting interaural time differences (ITDs) in sound arrival. Principal neurons of the medial superior olive (MSO) are sensitive to ITD, and each MSO neuron responds optimally to a best ITD (bITD). In many cells, especially those tuned to low sound frequencies, these bITDs correspond to ITDs for which the contralateral ear leads, and are often larger than the ecologically relevant range, defined by the ratio of the interaural distance and the speed of sound. Using in vivo recordings in gerbils, we found that shortly after hearing onset the bITDs were even more contralaterally leading than found in adult gerbils, and travel latencies for contralateral sound-evoked activity clearly exceeded those for ipsilateral sounds. During the following weeks, both these latencies and their interaural difference decreased. A computational model indicated that spike timing-dependent plasticity can underlie this fine-tuning. Our results suggest that MSO neurons start out with a strong predisposition toward contralateral sounds due to their longer neural travel latencies, but that, especially in high-frequency neurons, this predisposition is subsequently mitigated by differential developmental fine-tuning of the travel latencies.

摘要

人有两只耳朵,能够通过利用声音到达的耳间时间差(ITD)来定位声源。内侧上橄榄核(MSO)的主要神经元对 ITD 敏感,每个 MSO 神经元对最佳 ITD(bITD)的响应最佳。在许多细胞中,特别是那些对低频声音敏感的细胞中,这些 bITD 对应于对侧耳领先的 ITD,并且通常大于由耳间距离与声速之比定义的生态相关范围。使用在沙土鼠中的体内记录,我们发现,在听觉开始后不久,bITD 比成年沙土鼠中的 bITD 更偏向对侧,并且对侧声音诱发活动的传播潜伏期明显长于同侧声音。在接下来的几周内,这两种潜伏期及其耳间差异都减小了。一个计算模型表明,尖峰时间依赖性可塑性可以为这种微调提供基础。我们的结果表明,由于 MSO 神经元的神经传播潜伏期较长,它们一开始就对侧声音有强烈的倾向,但随后,特别是在高频神经元中,这种倾向会通过传播潜伏期的差异发育性微调来缓解。

https://cdn.ncbi.nlm.nih.gov/pmc/blobs/de06/11081505/6b683c99e6f4/pbio.3002586.g001.jpg

文献AI研究员

20分钟写一篇综述,助力文献阅读效率提升50倍。

立即体验

用中文搜PubMed

大模型驱动的PubMed中文搜索引擎

马上搜索

文档翻译

学术文献翻译模型,支持多种主流文档格式。

立即体验