Suppr超能文献

妊娠期糖尿病相关的肠道微生物失调不受不同亚洲种族和饮食干预的影响:一项初步研究。

Gestational diabetes-related gut microbiome dysbiosis is not influenced by different Asian ethnicities and dietary interventions: a pilot study.

机构信息

Singapore Centre For Environmental Life Sciences Engineering (SCELSE), National University of Singapore, Singapore, Singapore.

Department of Obstetrics and Gynaecology, Yong Loo Lin School of Medicine, National University of Singapore, Singapore, Singapore.

出版信息

Sci Rep. 2024 Apr 29;14(1):9855. doi: 10.1038/s41598-024-60386-y.

Abstract

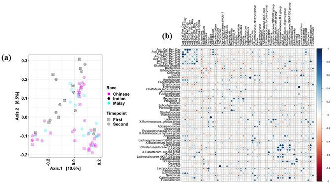
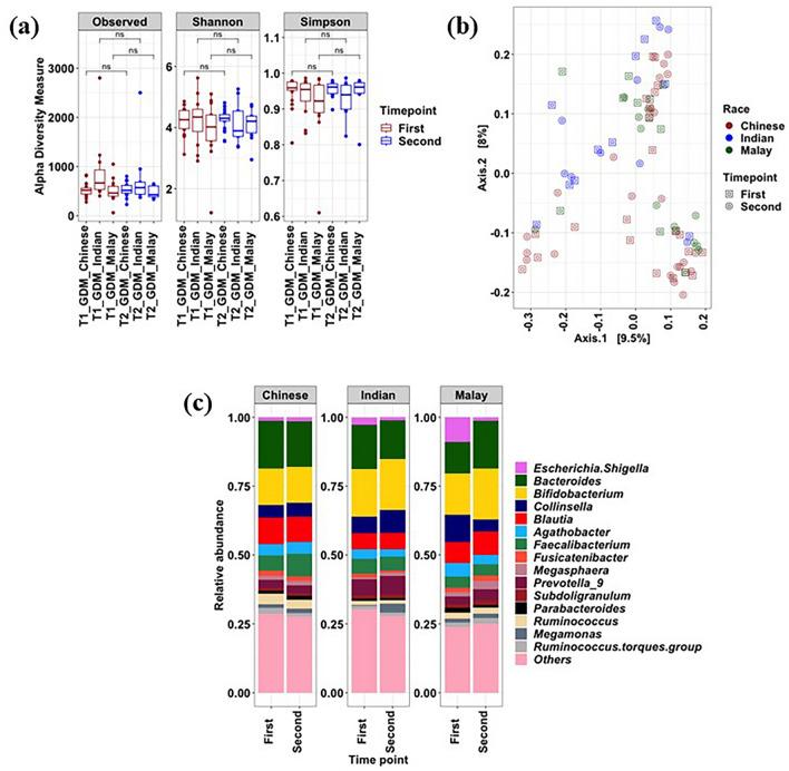
Gut microbiome dysbiosis contributes to the pathophysiology of both gestational diabetes mellitus (GDM) and its associated adverse outcomes in the woman and offspring. Even though GDM prevalence, complications, and outcomes vary among different ethnic groups, limited information is available about the influence of ethnicity on gut microbiome dysbiosis in pregnancies complicated by GDM. This pilot prospective cohort study examined the impact of ethnicity on gut dysbiosis in GDM among three Asian ethnic groups (Chinese, Malay, Indian) living in Singapore, and investigated the potential modulatory roles of diet and lifestyle modifications on gut microbiome post-GDM diagnosis. Women with GDM (n = 53) and without GDM (n = 16) were recruited. Fecal samples were collected at 24-28- and 36-40-weeks' gestation and analyzed by targeted 16S rRNA gene-based amplicon sequencing. Permutational multivariate analysis of variance (PERMANOVA) analysis was performed to evaluate differences between groups. Differentially abundant taxa were identified by DeSeq2 based analysis. Functional prediction was performed using the phylogenetic investigation of communities by reconstruction of unobserved states (PICRUSt2). Among women with GDM, gut microbiome from different ethnicities harbored common microbial features. However, among those without GDM, there was contrasting microbiome composition between ethnic groups. Microbial members such as Collinsella, Blautia, Ruminococcus, Ruminococcus gnavus, Ruminococcus torques, and Eubacterium hallii groups were differentially enriched (p < 0.05) in women with GDM compared to those without. Among women with GDM, no differences in alpha- and beta- diversity were observed when comparing 24-28 weeks' samples with 36-40 weeks' samples, a period covering intense dietary and lifestyle modification, suggesting an inability to modulate gut microbiota through classic GDM management. Women with GDM have a distinct gut microbiome profile which harbours common features across different Asian ethnic groups, consistent with the notion that specific microbes are involved in the pathogenesis of insulin resistance, pro-inflammatory conditions, and other metabolic dysregulation known to be present in GDM.

摘要

肠道微生物群落失调与妊娠期糖尿病(GDM)及其在女性和后代中相关不良结局的病理生理学有关。尽管 GDM 的患病率、并发症和结局在不同种族群体中有所不同,但关于种族对 GDM 妊娠中肠道微生物群落失调的影响的信息有限。本前瞻性队列研究旨在检查种族对新加坡三种亚洲种族(华人、马来人、印度人)GDM 孕妇肠道失调的影响,并研究饮食和生活方式改变对 GDM 诊断后肠道微生物组的潜在调节作用。招募了患有 GDM(n=53)和不患有 GDM(n=16)的女性。在 24-28 周和 36-40 周妊娠时采集粪便样本,并通过靶向 16S rRNA 基因扩增子测序进行分析。采用可变性多元方差分析(PERMANOVA)分析评估组间差异。基于 DeSeq2 的分析鉴定差异丰度分类群。使用未观察状态重建的群落系统发育分析(PICRUSt2)进行功能预测。在患有 GDM 的女性中,不同种族的肠道微生物群具有共同的微生物特征。然而,在不患有 GDM 的女性中,不同种族之间的微生物组成存在差异。与不患有 GDM 的女性相比,患有 GDM 的女性中微生物成员如 Collinsella、Blautia、Ruminococcus、Ruminococcus gnavus、Ruminococcus torques 和 Eubacterium hallii 组存在差异丰度(p<0.05)。在患有 GDM 的女性中,与 24-28 周样本相比,在 36-40 周样本期间,即饮食和生活方式发生剧烈改变的时期,α和β多样性没有差异,这表明通过经典的 GDM 管理无法调节肠道微生物群。患有 GDM 的女性具有独特的肠道微生物组谱,该谱在不同的亚洲种族群体中具有共同特征,这与特定微生物参与胰岛素抵抗、促炎状态和其他代谢失调的发病机制的观点一致,这些失调已知存在于 GDM 中。

https://cdn.ncbi.nlm.nih.gov/pmc/blobs/c59c/11058859/8332b579456c/41598_2024_60386_Fig1_HTML.jpg

文献AI研究员

20分钟写一篇综述,助力文献阅读效率提升50倍。

立即体验

用中文搜PubMed

大模型驱动的PubMed中文搜索引擎

马上搜索

文档翻译

学术文献翻译模型,支持多种主流文档格式。

立即体验