Suppr超能文献

开发基于 KoRV 包膜的慢病毒载体,以高效转染新鲜分离的免疫细胞。

Development of KoRV-pseudotyped lentiviral vectors for efficient gene transfer into freshly isolated immune cells.

机构信息

Fraunhofer Institute for Cell Therapy and Immunology (IZI), Department for Cell and Gene Therapy Development, Leipzig, Germany.

Fraunhofer Cluster of Excellence for Immune-Mediated Diseases, CIMD, Leipzig, Deutschland.

出版信息

Gene Ther. 2024 Jul;31(7-8):378-390. doi: 10.1038/s41434-024-00454-0. Epub 2024 Apr 29.

Abstract

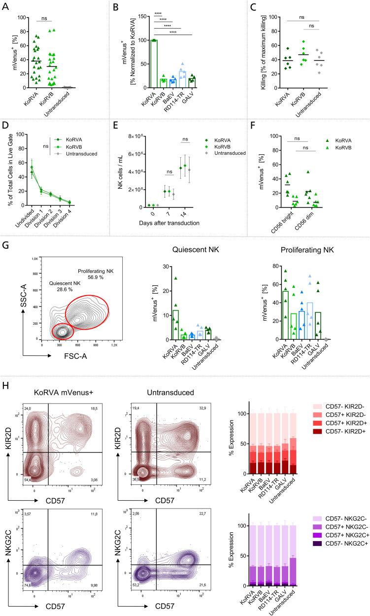
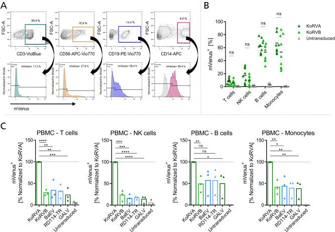
Allogeneic cell therapies, such as those involving macrophages or Natural Killer (NK) cells, are of increasing interest for cancer immunotherapy. However, the current techniques for genetically modifying these cell types using lenti- or gamma-retroviral vectors present challenges, such as required cell pre-activation and inefficiency in transduction, which hinder the assessment of preclinical efficacy and clinical translation. In our study, we describe a novel lentiviral pseudotype based on the Koala Retrovirus (KoRV) envelope protein, which we identified based on homology to existing pseudotypes used in cell therapy. Unlike other pseudotyped viral vectors, this KoRV-based envelope demonstrates remarkable efficiency in transducing freshly isolated primary human NK cells directly from blood, as well as freshly obtained monocytes, which were differentiated to M1 macrophages as well as B cells from multiple donors, achieving up to 80% reporter gene expression within three days post-transduction. Importantly, KoRV-based transduction does not compromise the expression of crucial immune cell receptors, nor does it impair immune cell functionality, including NK cell viability, proliferation, cytotoxicity as well as phagocytosis of differentiated macrophages. Preserving immune cell functionality is pivotal for the success of cell-based therapeutics in treating various malignancies. By achieving high transduction rates of freshly isolated immune cells before expansion, our approach enables a streamlined and cost-effective automated production of off-the-shelf cell therapeutics, requiring fewer viral particles and less manufacturing steps. This breakthrough holds the potential to significantly reduce the time and resources required for producing e.g. NK cell therapeutics, expediting their availability to patients in need.

摘要

同种异体细胞疗法,如涉及巨噬细胞或自然杀伤 (NK) 细胞的疗法,在癌症免疫疗法中越来越受到关注。然而,目前使用慢病毒或γ逆转录病毒载体对这些细胞类型进行基因修饰的技术存在一些挑战,例如需要细胞预先激活和转导效率低下,这阻碍了临床前疗效的评估和临床转化。在我们的研究中,我们描述了一种基于考拉逆转录病毒 (KoRV) 包膜蛋白的新型慢病毒假型,该蛋白是基于与细胞治疗中使用的现有假型的同源性而鉴定的。与其他假型病毒载体不同,这种基于 KoRV 的包膜在直接从血液中转导新鲜分离的原代人 NK 细胞以及新鲜获得的单核细胞方面表现出显著的效率,这些单核细胞分化为 M1 巨噬细胞以及来自多个供体的 B 细胞,在转导后三天内达到高达 80%的报告基因表达。重要的是,基于 KoRV 的转导不会损害关键免疫细胞受体的表达,也不会损害免疫细胞功能,包括 NK 细胞活力、增殖、细胞毒性以及分化的巨噬细胞的吞噬作用。保持免疫细胞功能对于基于细胞的治疗在治疗各种恶性肿瘤中的成功至关重要。通过在扩增前实现对新鲜分离免疫细胞的高转导率,我们的方法能够简化和降低成本效益地自动化生产现成的细胞治疗药物,所需的病毒颗粒和制造步骤更少。这一突破有可能显著减少生产例如 NK 细胞治疗药物所需的时间和资源,加快向有需要的患者提供这些药物的速度。

https://cdn.ncbi.nlm.nih.gov/pmc/blobs/6b03/11257948/0183a62452b0/41434_2024_454_Fig1_HTML.jpg

文献AI研究员

20分钟写一篇综述,助力文献阅读效率提升50倍。

立即体验

用中文搜PubMed

大模型驱动的PubMed中文搜索引擎

马上搜索

文档翻译

学术文献翻译模型,支持多种主流文档格式。

立即体验