Suppr超能文献

一种重要的二羟基黄酮松属素对溶骨性骨病的治疗潜力:及证据。

Therapeutic potential of a prominent dihydroxyflavanone pinocembrin for osteolytic bone disease: and evidence.

作者信息

Hong Guoju, Li Shuqiang, Zheng Guanqiang, Zheng Xiaoxia, Zhan Qunzhang, Zhou Lin, Wei Qiushi, He Wei, Chen Zhenqiu

机构信息

Traumatology & Orthopaedics Institute, Guangzhou University of Chinese Medicine, Guangzhou, Guangdong, 510378, PR China.

Department of Orthopaedics, The Third Affiliated Hospital of Guangzhou University of Chinese Medicine, Guangzhou, Guangdong, 510378, PR China.

出版信息

J Orthop Translat. 2024 Mar 27;45:197-210. doi: 10.1016/j.jot.2023.12.007. eCollection 2024 Mar.

Abstract

BACKGROUND/OBJECTIVE: As the pivotal cellular mediators of bone resorption and pathological bone remodeling, osteoclasts have emerged as a prominent target for anti-resorptive interventions. Pinocembrin (PIN), a predominant flavonoid found in damiana, honey, fingerroot, and propolis, has been recognized for its potential therapeutic effects in osteolysis. The purpose of our project is to investigate the potential of PIN to prevent bone resorption in ovariectomized (OVX) mice by suppressing osteoclast production through its underlying mechanisms.

METHODS

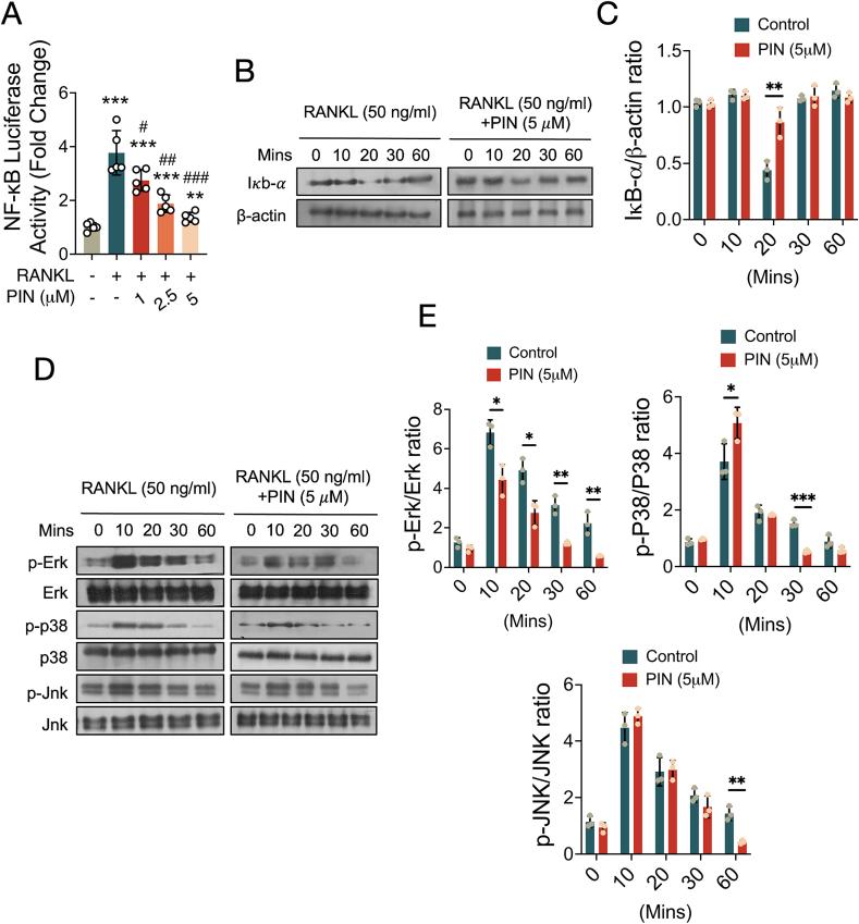
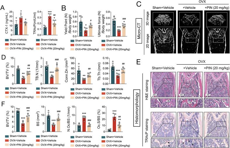
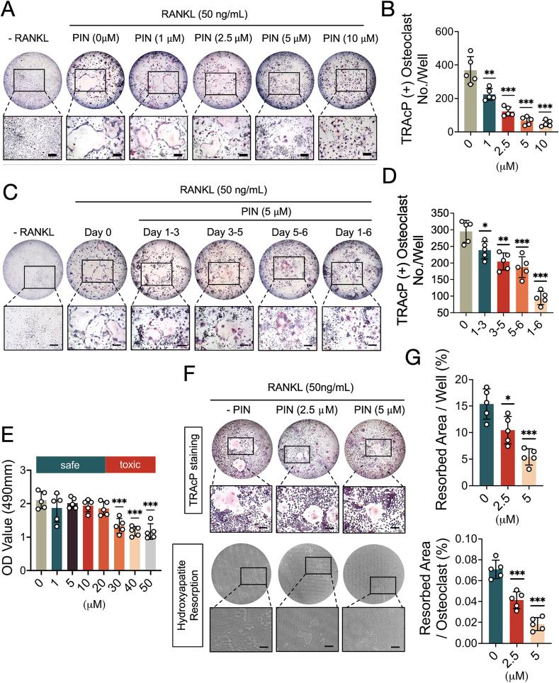
The study commenced by employing protein-ligand molecular docking to ascertain the specific interaction between PIN and nuclear factor-κB (NF-κB) ligand (RANKL). Subsequently, PIN was introduced to bone marrow macrophages (BMMs) under the stimulation of RANKL. The impact of PIN on osteoclastic activity was assessed through the utilization of a positive TRAcP staining kit and a hydroxyapatite resorption assay. Furthermore, the study investigated the generation of reactive oxygen species (ROS) in osteoclasts induced by RANKL using HDCFDA. To delve deeper into the underlying mechanisms, molecular cascades triggered by RANKL, including NF-κB, ROS, calcium oscillations, and NFATc1-mediated signaling pathways, were explored using Luciferase gene report, western blot analysis, and quantitative real-time polymerase chain reaction. Moreover, an estrogen-deficient osteoporosis murine model was established to evaluate the therapeutic effects of PIN .

RESULTS

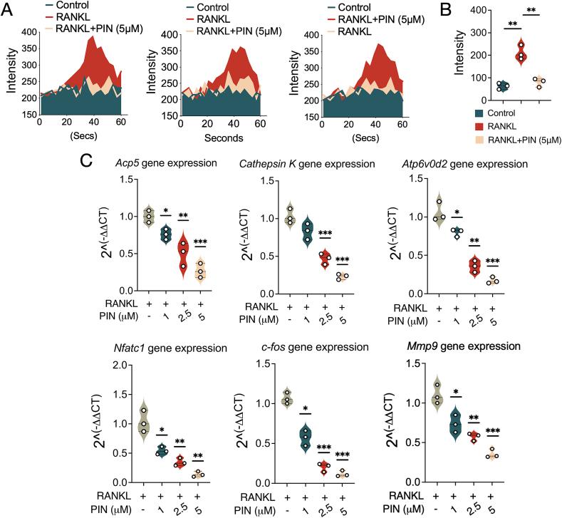
In this study, we elucidated the profound inhibitory effects of PIN on osteoclastogenesis and bone resorption, achieved through repression of NF-κB and NFATc1-mediated signaling pathways. Notably, PIN also exhibited potent anti-oxidative properties by mitigating RANKL-induced ROS generation and augmenting activities of ROS-scavenging enzymes, ultimately leading to a reduction in intracellular ROS levels. Moreover, PIN effectively abrogated the expression of osteoclast-specific marker genes (, , , , , and ), further underscoring its inhibitory impact on osteoclast differentiation and function. Additionally, employing an mouse model, we demonstrated that PIN effectively prevented osteoclast-induced bone loss resultant from estrogen deficiency.

CONCLUSION

Our findings highlight the potent inhibitory effects of PIN on osteoclastogenesis, bone resorption, and RANKL-induced signaling pathways, thereby establishing PIN as a promising therapeutic candidate for the prevention and management of osteolytic bone diseases.

THE TRANSLATIONAL POTENTIAL OF THIS ARTICLE

PIN serves as a promising therapeutic agent for the prevention and management of osteolytic bone diseases and holds promise for future clinical applications in addressing conditions characterized by excessive bone resorption. PIN is a natural compound found in various sources, including damiana, honey, fingerroot, and propolis. Its widespread availability and potential for therapeutic use make it an attractive candidate for further investigation and development as a clinical intervention.

摘要

背景/目的:破骨细胞作为骨吸收和病理性骨重塑的关键细胞介质,已成为抗吸收干预的重要靶点。水飞蓟宾(PIN)是一种在达米阿那、蜂蜜、莪术和蜂胶中发现的主要黄酮类化合物,其在骨溶解方面的潜在治疗作用已得到认可。我们项目的目的是通过其潜在机制抑制破骨细胞生成,研究PIN预防去卵巢(OVX)小鼠骨吸收的潜力。

方法

该研究首先采用蛋白质-配体分子对接来确定PIN与核因子κB(NF-κB)配体(RANKL)之间的特异性相互作用。随后在RANKL刺激下将PIN引入骨髓巨噬细胞(BMMs)。通过使用阳性抗酒石酸酸性磷酸酶(TRAcP)染色试剂盒和羟基磷灰石吸收试验评估PIN对破骨细胞活性的影响。此外,该研究使用2',7'-二氯二氢荧光素二乙酸酯(HDCFDA)研究RANKL诱导的破骨细胞中活性氧(ROS)的产生。为了更深入地探究潜在机制,使用荧光素酶基因报告、蛋白质印迹分析和定量实时聚合酶链反应探索了由RANKL触发的分子级联反应,包括NF-κB、ROS、钙振荡和活化T细胞核因子c1(NFATc1)介导的信号通路。此外,建立了雌激素缺乏性骨质疏松小鼠模型以评估PIN的治疗效果。

结果

在本研究中,我们阐明了PIN对破骨细胞生成和骨吸收具有显著抑制作用,这是通过抑制NF-κB和NFATc1介导的信号通路实现的。值得注意的是,PIN还通过减轻RANKL诱导的ROS产生和增强ROS清除酶的活性表现出强大的抗氧化特性,最终导致细胞内ROS水平降低。此外,PIN有效消除了破骨细胞特异性标记基因( 、 、 、 、 和 )的表达,进一步强调了其对破骨细胞分化和功能的抑制作用。此外,使用 小鼠模型,我们证明PIN有效预防了雌激素缺乏导致的破骨细胞诱导的骨质流失。

结论

我们的研究结果突出了PIN对破骨细胞生成、骨吸收和RANKL诱导的信号通路的强大抑制作用,从而确立了PIN作为预防和治疗溶骨性骨疾病的有前景的治疗候选物。

本文的转化潜力

PIN是预防和治疗溶骨性骨疾病的有前景的治疗剂,在解决以骨吸收过多为特征的病症的未来临床应用中具有前景。PIN是一种存在于多种来源中的天然化合物,包括达米阿那、蜂蜜、莪术和蜂胶。其广泛的可用性和治疗用途潜力使其成为作为临床干预进行进一步研究和开发的有吸引力的候选物。

https://cdn.ncbi.nlm.nih.gov/pmc/blobs/74a0/11056316/30e86821b5ec/ga1.jpg

文献AI研究员

20分钟写一篇综述,助力文献阅读效率提升50倍。

立即体验

用中文搜PubMed

大模型驱动的PubMed中文搜索引擎

马上搜索

文档翻译

学术文献翻译模型,支持多种主流文档格式。

立即体验