Suppr超能文献

对 、 和 的基因组调查揭示了人类和动物来源的物种分布差异。

Genomic investigation of , , and reveals differences in species distribution by human and animal sources.

机构信息

Department of Microbiology, University of Hong Kong, Hong Kong, China.

Carol Yu Centre for Infection, University of Hong Kong, Hong Kong, China.

出版信息

Microbiol Spectr. 2024 Jun 4;12(6):e0054124. doi: 10.1128/spectrum.00541-24. Epub 2024 Apr 30.

Abstract

UNLABELLED

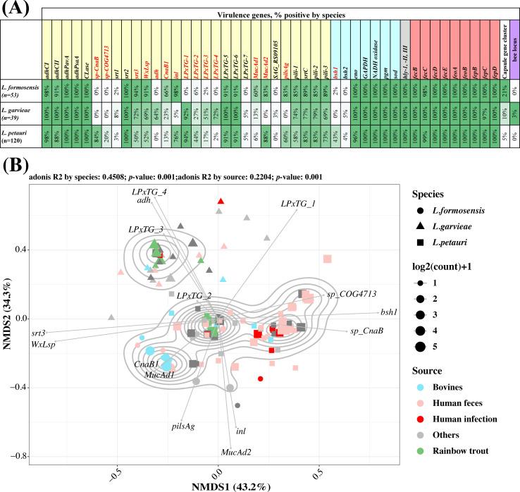
is a fish pathogen that can cause diseases in humans and cows. Two genetically related species, and , may be misidentified as . It is unclear if these species differ in host specificity and virulence genes. This study analyzed the genomes of 120 . , 53 . , and 39 . isolates from various sources. The genetic diversity and virulence gene content of these isolates were compared. The results showed that 77 isolates previously reported as were actually or . The distribution of the three species varied across different collection sources, with being predominant in human infections, human fecal sources, and rainbow trout, while was more common in bovine isolates. The genetic diversity of isolates within each species was high and similar. Using a genomic clustering method, , , and were divided into 45, 22, and 13 clusters, respectively. Most rainbow trout and human isolates of belonged to different clusters, while isolates from bovine and human sources were also segregated into separate clusters. In , most human isolates were grouped into three clusters that also included isolates from food or other sources. Non-metric multidimensional scaling ordination revealed the differential association of 15 virulence genes, including 14 adherence genes and a bile salt hydrolase gene, with bacterial species and certain collection sources. In conclusion, this work provides evidence of host specificity among the three species.

IMPORTANCE

and are two newly discovered bacteria, which are closely related to garvieae, a pathogen that affects farmed rainbow trout, as well as causes cow mastitis and human infections. It is unclear whether the three bacteria differ in their host preference and the presence of genes that contribute to the development of disease. This study shows that and were commonly misidentified as . The three bacteria showed different distribution patterns across various sources. was predominantly found in human infections and rainbow trout, while was more commonly detected in cow mastitis. Fifteen genes displayed a differential distribution among the three bacteria from certain sources, indicating a genetic basis for the observed host preference. This work indicates the importance of differentiating the three bacteria in diagnostic laboratories for surveillance and outbreak investigation purposes.

摘要

未加标签

是一种鱼类病原体,可引起人类和牛的疾病。两种遗传上相关的物种, 和 ,可能被错误鉴定为 。这些物种在宿主特异性和毒力基因上是否存在差异尚不清楚。本研究分析了来自不同来源的 120 株 、53 株 和 39 株 的基因组。比较了这些分离株的遗传多样性和毒力基因含量。结果表明,先前报道的 77 株实际上是 或 。三种物种的分布在不同的采集源之间有所不同, 主要存在于人类感染、人类粪便来源和虹鳟鱼中, 则更为常见于牛分离株。每个物种内的分离株遗传多样性高且相似。使用基因组聚类方法, 、 和 分别分为 45、22 和 13 个簇。大多数虹鳟鱼和人类 的分离株属于不同的簇,而来自牛和人类来源的 分离株也被分为不同的簇。在 中,大多数人类分离株分为三个簇,其中还包括来自食物或其他来源的分离株。非度量多维标度排序揭示了 15 个毒力基因的差异关联,包括 14 个粘附基因和一个胆汁盐水解酶基因,与细菌物种和某些采集源有关。总之,这项工作提供了这三种细菌在宿主特异性方面的证据。

重要性

和 是两种新发现的细菌,它们与 密切相关, 是一种影响养殖虹鳟鱼的病原体,也会引起牛乳腺炎和人类感染。尚不清楚这三种细菌在宿主偏好和导致疾病发展的基因存在方面是否存在差异。本研究表明, 和 通常被错误鉴定为 。这三种细菌在各种来源中的分布模式不同。 主要存在于人类感染和虹鳟鱼中,而 则更常见于牛乳腺炎。来自某些来源的三种细菌中的 15 个基因显示出不同的分布,表明观察到的宿主偏好存在遗传基础。这项工作表明,在诊断实验室中区分这三种细菌对于监测和暴发调查目的非常重要。

https://cdn.ncbi.nlm.nih.gov/pmc/blobs/503b/11237765/d82e4a1e6fef/spectrum.00541-24.f001.jpg

文献AI研究员

20分钟写一篇综述,助力文献阅读效率提升50倍。

立即体验

用中文搜PubMed

大模型驱动的PubMed中文搜索引擎

马上搜索

文档翻译

学术文献翻译模型,支持多种主流文档格式。

立即体验