Suppr超能文献

EH 结构域蛋白 EdeA 参与 的内吞作用、细胞壁完整性和致病性。

The EH domain-containing protein, EdeA, is involved in endocytosis, cell wall integrity, and pathogenicity in .

机构信息

Jiangsu Key Laboratory for Microbes and Functional Genomics, Jiangsu Engineering and Technology Research Centre for Microbiology, College of Life Sciences, Nanjing Normal University, Nanjing, China.

Faculdade de Ciências Farmacêuticas de Ribeirão Preto, Universidade de São Paulo, Ribeirão Preto, Brazil.

出版信息

mSphere. 2024 May 29;9(5):e0005724. doi: 10.1128/msphere.00057-24. Epub 2024 Apr 30.

Abstract

UNLABELLED

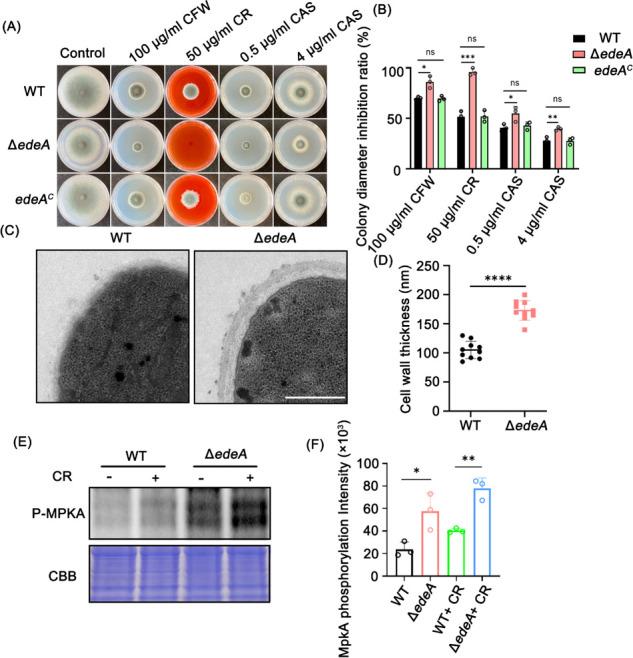
Endocytosis has been extensively studied in yeasts, where it plays crucial roles in growth, signaling regulation, and cell-surface receptor internalization. However, the biological functions of endocytosis in pathogenic filamentous fungi remain largely unexplored. In this study, we aimed to functionally characterize the roles of EdeA, an ortholog of the endocytic protein Ede1, in . EdeA was observed to be distributed as patches on the plasma membrane and concentrated in the subapical collar of hyphae, a localization characteristic of endocytic proteins. Loss of caused defective hyphal polarity, reduced conidial production, and fewer sites of endocytosis initiations than that of the parental wild type. Notably, the null mutant exhibited increased sensitivity to cell wall-disrupting agents, indicating a role for EdeA in maintaining cell wall integrity in . This observation was further supported by the evidence showing that the thickness of the cell wall in the Δ mutant increased, accompanied by abnormal activation of MpkA, a key component in the cell wall integrity pathway. Additionally, the Δ mutant displayed increased pathogenicity in the wax moth infection model, possibly due to alterations in cell wall morphology. Site-directed mutagenesis identified the conserved residue E348 within the third EH (ps15 omology) domain of EdeA as crucial for its subcellular localization and functions. In conclusion, our results highlight the involvement of EdeA in endocytosis, hyphal polarity, cell wall integrity, and pathogenicity in .

IMPORTANCE

is a significant human pathogenic fungus known to cause invasive aspergillosis, a disease with a high mortality rate. Understanding the basic principles of pathogenicity is crucial for developing effective strategies against this pathogen. Previous research has underscored the importance of endocytosis in the infection capacity of pathogenic yeasts; however, its biological function in pathogenic mold remains largely unexplored. Our characterization of EdeA in sheds light on the role of endocytosis in the development, stress response, and pathogenicity of pathogenic molds. These findings suggest that the components of the endocytosis process may serve as potential targets for antifungal therapy.

摘要

未加标签

内吞作用在酵母中得到了广泛研究,它在生长、信号调节和细胞表面受体内化中起着关键作用。然而,内吞作用在致病性丝状真菌中的生物学功能在很大程度上仍未得到探索。在这项研究中,我们旨在功能表征内吞蛋白 Ede1 的同源物 EdeA 在中的作用。观察到 EdeA 分布在质膜上的斑片上,并集中在菌丝的亚顶环中,这是内吞蛋白的特征定位。与亲本野生型相比,缺失导致菌丝极性缺陷、产分生孢子减少和内吞作用起始位点减少。值得注意的是,突变体对细胞壁破坏剂的敏感性增加,表明 EdeA 在维持中的细胞壁完整性中起作用。这一观察结果进一步得到了证据的支持,表明细胞壁厚度在Δ突变体中增加,伴随着细胞壁完整性途径中的关键组成部分 MpkA 的异常激活。此外,Δ突变体在蜡蛾感染模型中的致病性增加,可能是由于细胞壁形态的改变。定点突变确定了 EdeA 第三个 EH(ps15 同源)结构域内保守的 E348 残基对于其亚细胞定位和功能至关重要。总之,我们的结果强调了 EdeA 在内吞作用、菌丝极性、细胞壁完整性和致病性中的作用。

重要性

是一种重要的人类致病性真菌,已知会引起侵袭性曲霉病,这种疾病的死亡率很高。了解的基本发病原理对于开发针对这种病原体的有效策略至关重要。以前的研究强调了内吞作用在致病性酵母感染能力中的重要性;然而,其在致病性霉菌中的生物学功能在很大程度上仍未得到探索。我们对 EdeA 在中的特征描述揭示了内吞作用在致病性霉菌的发育、应激反应和致病性中的作用。这些发现表明,内吞作用过程的组成部分可能成为抗真菌治疗的潜在靶点。

https://cdn.ncbi.nlm.nih.gov/pmc/blobs/0894/11237632/1982b3a6fc3e/msphere.00057-24.f001.jpg

文献AI研究员

20分钟写一篇综述,助力文献阅读效率提升50倍。

立即体验

用中文搜PubMed

大模型驱动的PubMed中文搜索引擎

马上搜索

文档翻译

学术文献翻译模型,支持多种主流文档格式。

立即体验