Suppr超能文献

生长受限胎儿肝葡萄糖生成增加,氧化代谢降低。

Increased hepatic glucose production with lower oxidative metabolism in the growth-restricted fetus.

机构信息

Department of Pediatrics, School of Medicine, University of Colorado Anschutz Medical Campus, Aurora, Colorado, USA.

University of Texas Southwestern Medical Center, Dallas, Texas, USA.

出版信息

JCI Insight. 2024 Apr 30;9(10):e176497. doi: 10.1172/jci.insight.176497.

Abstract

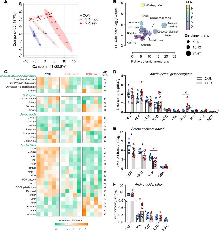
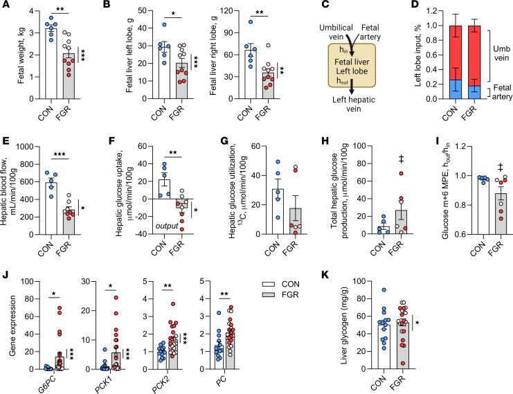
Fetal growth restriction (FGR) is accompanied by early activation of hepatic glucose production (HGP), a hallmark of type 2 diabetes (T2D). Here, we used fetal hepatic catheterization to directly measure HGP and substrate flux in a sheep FGR model. We hypothesized that FGR fetuses would have increased hepatic lactate and amino acid uptake to support increased HGP. Indeed, FGR fetuses compared with normal (CON) fetuses had increased HGP and activation of gluconeogenic genes. Unexpectedly, hepatic pyruvate output was increased, while hepatic lactate and gluconeogenic amino acid uptake rates were decreased in FGR liver. Hepatic oxygen consumption and total substrate uptake rates were lower. In FGR liver tissue, metabolite abundance, 13C-metabolite labeling, enzymatic activity, and gene expression supported decreased pyruvate oxidation and increased lactate production. Isolated hepatocytes from FGR fetuses had greater intrinsic capacity for lactate-fueled glucose production. FGR livers also had lower energy (ATP) and redox state (NADH/NAD+ ratio). Thus, reduced hepatic oxidative metabolism may make carbons available for increased HGP, but also produces nutrient and energetic stress in FGR liver. Intrinsic programming of these pathways regulating HGP in the FGR fetus may underlie increased HGP and T2D risk postnatally.

摘要

胎儿生长受限(FGR)伴随着肝葡萄糖生成(HGP)的早期激活,这是 2 型糖尿病(T2D)的标志。在这里,我们使用胎儿肝导管术直接测量绵羊 FGR 模型中的 HGP 和底物通量。我们假设 FGR 胎儿将增加肝乳酸和氨基酸摄取以支持增加的 HGP。事实上,与正常(CON)胎儿相比,FGR 胎儿的 HGP 和糖异生基因的激活增加。出乎意料的是,FGR 肝脏中的肝丙酮酸输出增加,而肝乳酸和糖异生氨基酸摄取率降低。肝耗氧量和总底物摄取率较低。在 FGR 肝组织中,代谢物丰度、13C 代谢物标记、酶活性和基因表达支持减少丙酮酸氧化和增加乳酸生成。来自 FGR 胎儿的分离肝细胞具有更大的内在乳酸供能葡萄糖生成能力。FGR 肝脏的能量(ATP)和还原状态(NADH/NAD+ 比)也较低。因此,减少肝氧化代谢可能为增加的 HGP 提供可用的碳,但也会在 FGR 肝脏中产生营养和能量应激。这些调节 FGR 胎儿 HGP 的途径的内在编程可能是导致出生后 HGP 增加和 T2D 风险增加的基础。

https://cdn.ncbi.nlm.nih.gov/pmc/blobs/05aa/11141920/ac34c89de6b4/jciinsight-9-176497-g195.jpg

文献AI研究员

20分钟写一篇综述,助力文献阅读效率提升50倍。

立即体验

用中文搜PubMed

大模型驱动的PubMed中文搜索引擎

马上搜索

文档翻译

学术文献翻译模型,支持多种主流文档格式。

立即体验