Suppr超能文献

2022-23 年牛津郡和英国流感 A 型和 B 型的纳米孔测序。

Nanopore sequencing of influenza A and B in Oxfordshire and the United Kingdom, 2022-23.

机构信息

NDM Experimental Medicine, University of Oxford, John Radcliffe Hospital, Headington, Oxford, United Kingdom; Oxford NIHR BRC, John Radcliffe Hospital, Headington, Oxford, United Kingdom.

Department of Infectious Diseases and Microbiology, Oxford University Hospitals NHS Foundation Trust, John Radcliffe Hospital, Oxford, United Kingdom.

出版信息

J Infect. 2024 Jun;88(6):106164. doi: 10.1016/j.jinf.2024.106164. Epub 2024 Apr 29.

Abstract

OBJECTIVES

We evaluated Nanopore sequencing for influenza surveillance.

METHODS

Influenza A and B PCR-positive samples from hospital patients in Oxfordshire, UK, and a UK-wide population survey from winter 2022-23 underwent Nanopore sequencing following targeted rt-PCR amplification.

RESULTS

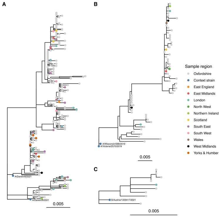
From 941 infections, successful sequencing was achieved in 292/388 (75 %) available Oxfordshire samples: 231 (79 %) A/H3N2, 53 (18 %) A/H1N1, and 8 (3 %) B/Victoria and in 53/113 (47 %) UK-wide samples. Sequencing was more successful at lower Ct values. Most same-sample replicate sequences had identical haemagglutinin segments (124/141, 88 %); 36/39 (92 %) Illumina vs. Nanopore comparisons were identical, and 3 (8 %) differed by 1 variant. Comparison of Oxfordshire and UK-wide sequences showed frequent inter-regional transmission. Infections were closely-related to 2022-23 vaccine strains. Only one sample had a neuraminidase inhibitor resistance mutation. 849/941 (90 %) Oxfordshire infections were community-acquired. 63/88 (72 %) potentially healthcare-associated cases shared a hospital ward with ≥ 1 known infectious case. 33 epidemiologically-plausible transmission links had sequencing data for both source and recipient: 8 were within ≤ 5 SNPs, of these, 5 (63 %) involved potential sources that were also hospital-acquired.

CONCLUSIONS

Nanopore influenza sequencing was reproducible and antiviral resistance rare. Inter-regional transmission was common; most infections were genomically similar. Hospital-acquired infections are likely an important source of nosocomial transmission and should be prioritised for infection prevention and control.

摘要

目的

我们评估了纳米孔测序在流感监测中的应用。

方法

对英国牛津郡医院患者和 2022-23 年冬季英国全国性人群调查中 PCR 阳性的流感 A 型和 B 型样本进行靶向 RT-PCR 扩增后,进行纳米孔测序。

结果

从 941 例感染中,成功测序了 388 例牛津郡样本中的 292 例(75%):231 例(79%)A/H3N2、53 例(18%)A/H1N1 和 8 例(3%)B/Victoria,以及 113 例英国全国性样本中的 53 例(47%)。测序在 Ct 值较低时成功率更高。大多数相同样本的重复序列血凝素片段相同(124/141,88%);与 Illumina 相比,36/39 (92%)的比较结果完全一致,3 个(8%)结果仅相差 1 个变异。牛津郡和英国全国性样本的比较显示了频繁的区域间传播。感染与 2022-23 年的疫苗株密切相关。仅 1 个样本有神经氨酸酶抑制剂耐药突变。941 例牛津郡感染中,849 例(90%)为社区获得性感染。63/88 例(72%)可能与医疗保健相关的病例与≥1 例已知传染性病例共享一个病房。33 例具有传播源和受体测序数据的具有流行病学意义的传播联系:8 例在≤5 个 SNP 内,其中 5 例(63%)涉及也是医院获得性的潜在传染源。

结论

纳米孔流感测序具有可重复性,抗病毒耐药性罕见。区域间传播很常见;大多数感染在基因组上相似。医院获得性感染可能是医院内传播的重要来源,应优先进行感染预防和控制。

https://cdn.ncbi.nlm.nih.gov/pmc/blobs/2c92/11101610/acaada1e7758/gr1.jpg

文献AI研究员

20分钟写一篇综述,助力文献阅读效率提升50倍。

立即体验

用中文搜PubMed

大模型驱动的PubMed中文搜索引擎

马上搜索

文档翻译

学术文献翻译模型,支持多种主流文档格式。

立即体验