Suppr超能文献

CPE通过促进肿瘤发生与胃癌的不良预后相关。

CPE correlates with poor prognosis in gastric cancer by promoting tumourigenesis.

作者信息

Lin Jiarui, Huang Chengzhi, Diao Wenfei, Liu Haoming, Lu Hesong, Huang Shengchao, Wang Junjiang

机构信息

Department of Gastrointestinal Surgery, Department of General Surgery, Guangdong Provincial People's Hospital (Guangdong Academy of Medical Sciences), Southern Medical University, Guangzhou, 510080, China.

Department of General Surgery, Guangdong Provincial People's Hospital Ganzhou Hospital (Ganzhou Municipal Hospital), Ganzhou, 341000, China.

出版信息

Heliyon. 2024 Apr 18;10(9):e29901. doi: 10.1016/j.heliyon.2024.e29901. eCollection 2024 May 15.

Abstract

AIMS

To investigate the potential functions and mechanisms of tumourigenesis in carboxypeptidase E (CPE) and its prognostic value in gastric cancer, and to develop a predictive model for prognosis based on CPE.

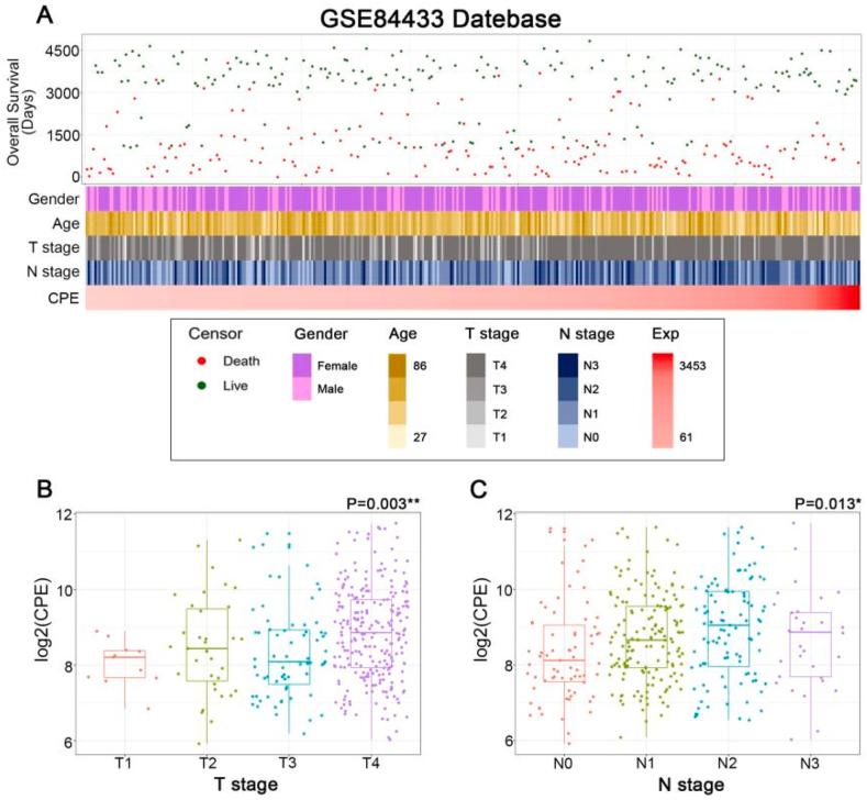
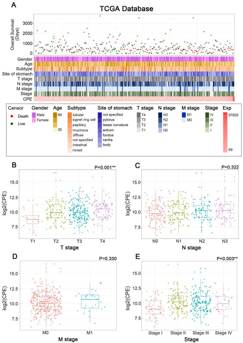
RESULTS

Transcriptome level variation and the prognostic value of CPE in different types of cancers were investigated using bioinformatics analyses. The association between CPE and clinicopathological characteristics was specifically explored in gastric cancer. Elevated CPE expression was associated with poor survival and recurrence prognosis and was found in cases with a later clinical stage of gastric cancer. The CPE was considered an independent prognostic factor, as assessed using Cox regression analysis. The prognostic value of CPE was further verified through immunohistochemistry and haematoxylin staining. Enrichment analysis provided a preliminary confirmation of the potential functions and mechanisms of CPE. Immune cell infiltration analysis revealed a significant correlation between CPE and macrophage infiltration. Eventually, a prognosis prediction nomogram model based on CPE was developed.

CONCLUSION

CPE was identified as an independent biomarker associated with poor prognosis in gastric cancer. This suggests that CPE overexpression promoted epithelial-mesenchymal transition via the activation of the Erk/Wnt pathways, leading to proliferation, invasion, and metastasis. Targeted therapeutic strategies for gastric cancer may benefit from these findings.

摘要

目的

探讨羧肽酶E(CPE)在胃癌发生中的潜在功能、机制及其预后价值,并基于CPE建立预后预测模型。

结果

采用生物信息学分析方法研究了CPE在不同类型癌症中的转录组水平变化及其预后价值。在胃癌中特别探讨了CPE与临床病理特征之间的关联。CPE表达升高与生存和复发预后不良相关,且在胃癌临床分期较晚的病例中发现。经Cox回归分析评估,CPE被认为是一个独立的预后因素。通过免疫组织化学和苏木精染色进一步验证了CPE的预后价值。富集分析初步证实了CPE的潜在功能和机制。免疫细胞浸润分析显示CPE与巨噬细胞浸润之间存在显著相关性。最终,建立了基于CPE的预后预测列线图模型。

结论

CPE被确定为与胃癌预后不良相关的独立生物标志物。这表明CPE过表达通过激活Erk/Wnt通路促进上皮-间质转化,导致增殖、侵袭和转移。针对胃癌的靶向治疗策略可能会从这些发现中受益。

https://cdn.ncbi.nlm.nih.gov/pmc/blobs/74e1/11058891/af8ff884132f/gr1.jpg

文献AI研究员

20分钟写一篇综述,助力文献阅读效率提升50倍。

立即体验

用中文搜PubMed

大模型驱动的PubMed中文搜索引擎

马上搜索

文档翻译

学术文献翻译模型,支持多种主流文档格式。

立即体验