Suppr超能文献

δ阿片肽[D-丙氨酸2,D-亮氨酸5] - 脑啡肽通过瞬时受体电位香草酸亚型4(TRPV4)增强线粒体自噬以减轻脑微血管内皮细胞缺血/再灌注损伤的能力。

Delta opioid peptide [D-ala2, D-leu5]-Enkephalin's ability to enhance mitophagy via TRPV4 to relieve ischemia/reperfusion injury in brain microvascular endothelial cells.

作者信息

Deng Zhongfang, Chen Xiaoyu, Zhang Ran, Kong Lingchao, Fang Yang, Guo Jizheng, Shen Bing, Zhang Lesha

机构信息

Department of Physiology, Anhui Medical University, Hefei, Anhui, China.

Department of Orthopedics, The First Affiliated Hospital of Anhui Medical University, Hefei, Anhui, China.

出版信息

Stroke Vasc Neurol. 2025 Feb 25;10(1):32-44. doi: 10.1136/svn-2023-003080.

Abstract

BACKGROUND

Local brain tissue can suffer from ischaemia/reperfusion (I/R) injury, which lead to vascular endothelial damage. The peptide δ opioid receptor (δOR) agonist [D-ala2, D-leu5]-Enkephalin (DADLE) can reduce apoptosis caused by acute I/R injury in brain microvascular endothelial cells (BMECs).

OBJECTIVE

This study aims to explore the mechanism by which DADLE enhances the level of mitophagy in BMECs by upregulating the expression of transient receptor potential vanilloid subtype 4 (TRPV4).

METHODS

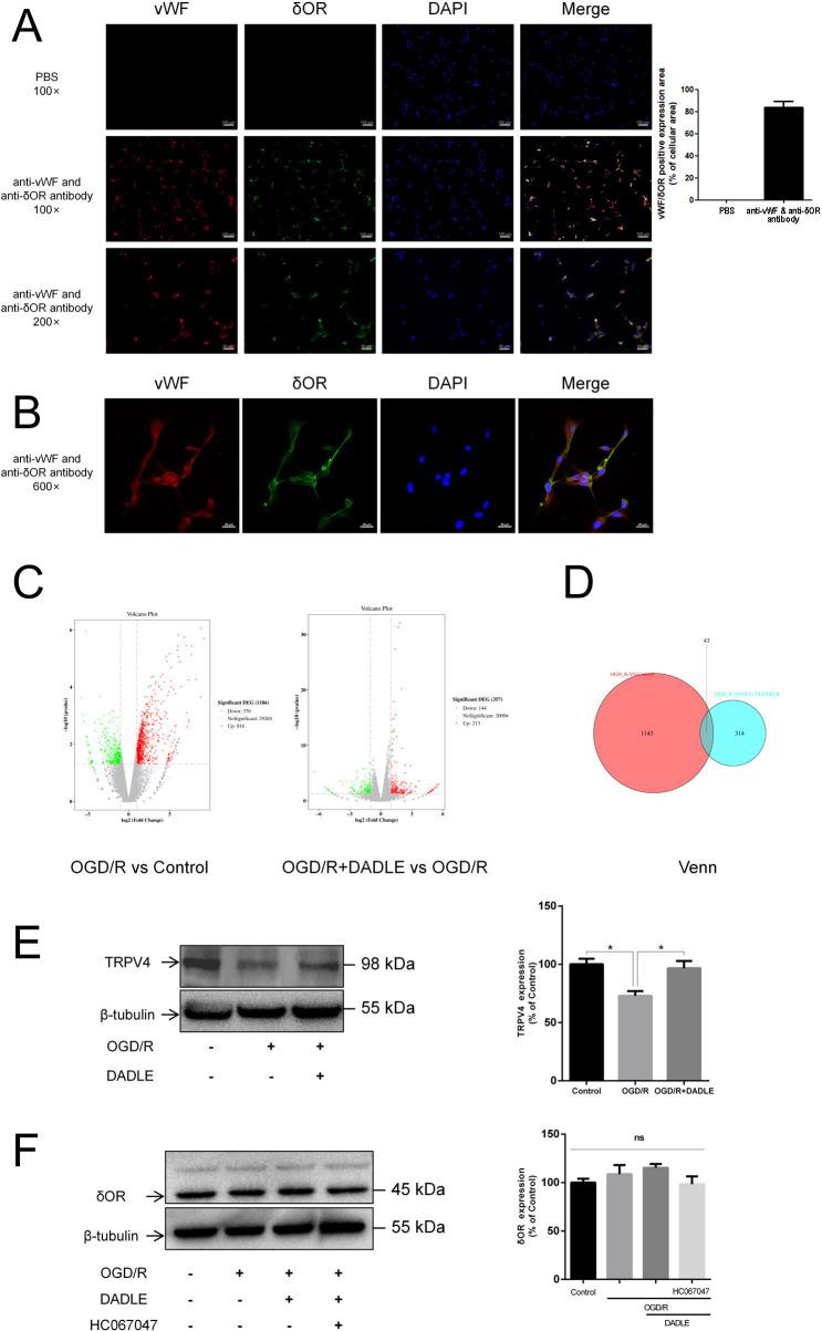
BMECs were extracted and made to undergo oxygen-glucose deprivation/reoxygenation (OGD/R) accompanied by DADLE. RNA-seq analysis revealed that DADLE induced increased TRPV4 expression. The CCK-8 method was used to assess the cellular viability; quantitative PCR (qPCR) was used to determine the mRNA expression of ; western blot was used to determine the expression of TRPV4 and autophagy-related proteins; and calcium imaging was used to detect the calcium influx. Autophagosomes in in the cells' mitochondria were observed by using transmission electron microscopy. ELISA was used to measure ATP content, and a JC-1 fluorescent probe was used to detect mitochondrial membrane potential.

RESULTS

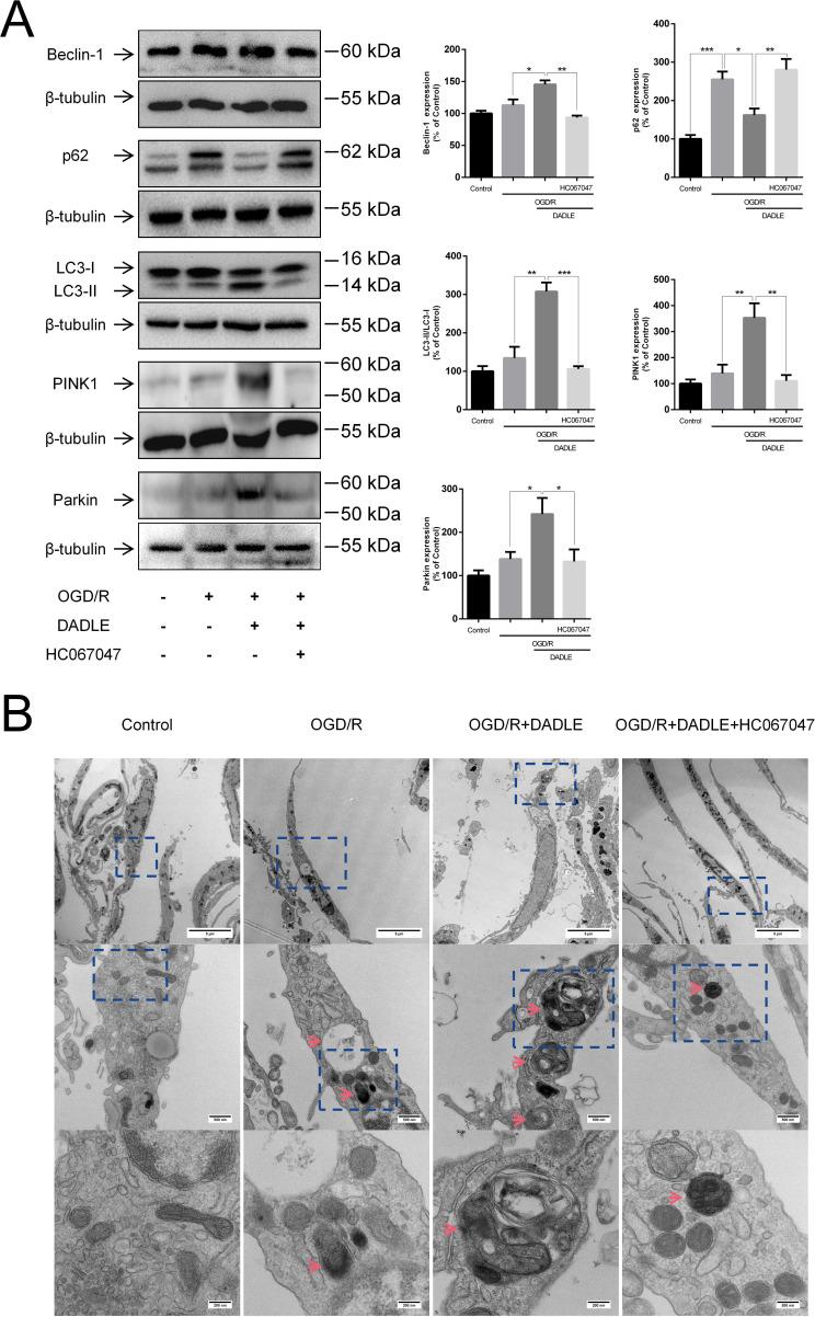
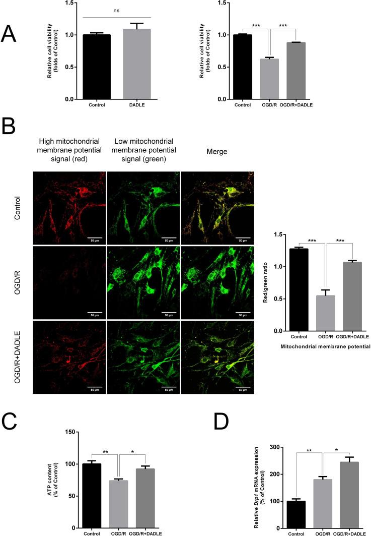
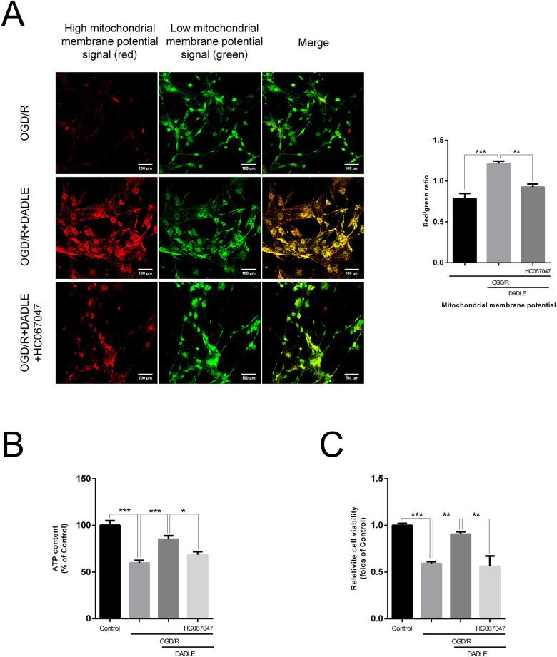
When compared with the OGD/R group, OGD/R+DADLE group showed significantly enhanced cellular viability; increased expression of TRPV4, Beclin-1, LC3-II/I, PINK1 and Parkin; decreased p62 expression; a marked rise in calcium influx; further increases in mitophagy, an increase in ATP synthesis and an elevation of mitochondrial membrane potential. These protective effects of DADLE can be blocked by a TRPV4 inhibitor HC067047 or RNAi of TRPV4.

CONCLUSION

DADLE can promote mitophagy in BMECs through TRPV4, improving mitochondrial function and relieving I/R injury.

摘要

背景

局部脑组织会遭受缺血/再灌注(I/R)损伤,这会导致血管内皮损伤。肽δ阿片受体(δOR)激动剂[D-丙氨酸2,D-亮氨酸5]-脑啡肽(DADLE)可减少脑微血管内皮细胞(BMECs)急性I/R损伤引起的细胞凋亡。

目的

本研究旨在探讨DADLE通过上调瞬时受体电位香草酸亚型4(TRPV4)的表达来提高BMECs线粒体自噬水平的机制。

方法

提取BMECs并使其在DADLE存在的情况下进行氧糖剥夺/复氧(OGD/R)。RNA测序分析显示DADLE诱导TRPV4表达增加。采用CCK-8法评估细胞活力;定量PCR(qPCR)用于测定相关mRNA表达;蛋白质免疫印迹法用于测定TRPV4和自噬相关蛋白的表达;钙成像用于检测钙内流。使用透射电子显微镜观察细胞线粒体内的自噬体。采用酶联免疫吸附测定法(ELISA)测量ATP含量,使用JC-1荧光探针检测线粒体膜电位。

结果

与OGD/R组相比,OGD/R+DADLE组细胞活力显著增强;TRPV4、Beclin-1、LC3-II/I、PINK1和Parkin的表达增加;p62表达降低;钙内流显著增加;线粒体自噬进一步增加,ATP合成增加,线粒体膜电位升高。DADLE的这些保护作用可被TRPV4抑制剂HC067047或TRPV4的RNA干扰阻断。

结论

DADLE可通过TRPV4促进BMECs的线粒体自噬,改善线粒体功能,减轻I/R损伤。

https://cdn.ncbi.nlm.nih.gov/pmc/blobs/8635/11877439/03024f628ce0/svn-10-1-g001.jpg

文献AI研究员

20分钟写一篇综述,助力文献阅读效率提升50倍。

立即体验

用中文搜PubMed

大模型驱动的PubMed中文搜索引擎

马上搜索

文档翻译

学术文献翻译模型,支持多种主流文档格式。

立即体验