Suppr超能文献

衔接蛋白Dab2(Disabled-2)调节毛囊干细胞的自我更新。

Dab2 (Disabled-2), an adaptor protein, regulates self-renewal of hair follicle stem cells.

作者信息

Roy Sayoni, Mehta Darshan, Paradkar Akshay, Chovatiya Gopal, Waghmare Sanjeev K

机构信息

Stem Cell Biology Group, Waghmare Lab, Cancer Research Institute, Advanced Centre for Treatment Research and Education in Cancer (ACTREC), Tata Memorial Centre, Kharghar, Navi Mumbai, 410210, Maharashtra, India.

Homi Bhabha National Institute, Training School Complex, Anushakti Nagar, Mumbai, 400085, India.

出版信息

Commun Biol. 2024 May 3;7(1):525. doi: 10.1038/s42003-024-06047-2.

Abstract

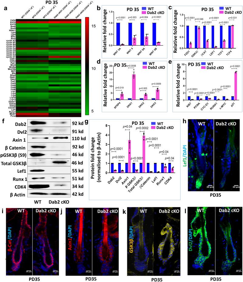
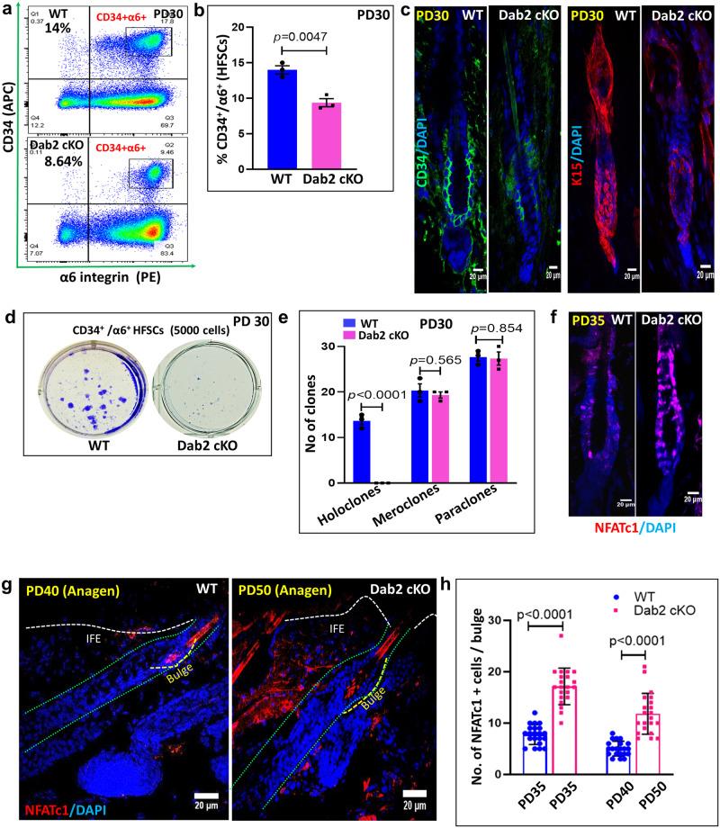
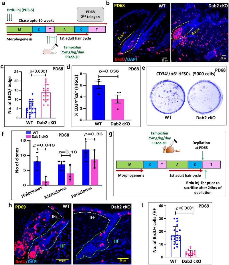
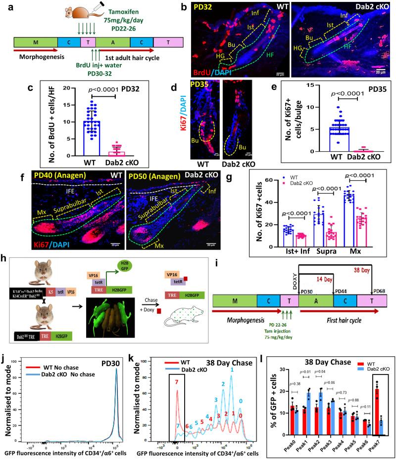
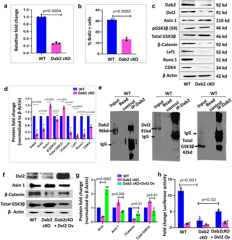
Disabled 2 (Dab2), an adaptor protein, is up regulated in the hair follicle stem cells (HFSCs); however, its role in any tissue stem cells has not been studied. In the present study, we have reported that Dab2 conditional knockout (Dab2-cKO) mice exhibited a delay in the HF cycle due to perturbed activation of HFSCs. Further, Dab2-cKO mice showed a reduction in the number of HFSCs and reduced colony forming ability of HFSCs. Dab2-cKO mice showed extended quiescence of HFSCs concomitant with an increased expression of Nfatc1. Dab2-cKO mice showed a decreased expression of anti-aging genes such as Col17a1, decorin, Sirt2 and Sirt7. Dab2-cKO mice did not show full hair coat recovery in aged mice thereby suggesting an accelerated aging process. Overall, we unveil for the first time, the role of Dab2 that regulate activation and self-renewal of HFSCs.

摘要

衔接蛋白Disabled 2(Dab2)在毛囊干细胞(HFSCs)中表达上调;然而,其在任何组织干细胞中的作用尚未得到研究。在本研究中,我们报告称Dab2条件性敲除(Dab2-cKO)小鼠由于HFSCs的激活受到干扰而出现毛囊周期延迟。此外,Dab2-cKO小鼠的HFSCs数量减少,HFSCs的集落形成能力降低。Dab2-cKO小鼠的HFSCs静止期延长,同时Nfatc1表达增加。Dab2-cKO小鼠中抗老化基因如Col17a1、核心蛋白聚糖、Sirt2和Sirt7的表达降低。Dab2-cKO老年小鼠的毛发未能完全恢复,从而表明衰老过程加速。总体而言,我们首次揭示了Dab2在调节HFSCs激活和自我更新中的作用。

https://cdn.ncbi.nlm.nih.gov/pmc/blobs/d8a7/11068889/7148a9f76c8d/42003_2024_6047_Fig1_HTML.jpg

文献AI研究员

20分钟写一篇综述,助力文献阅读效率提升50倍。

立即体验

用中文搜PubMed

大模型驱动的PubMed中文搜索引擎

马上搜索

文档翻译

学术文献翻译模型,支持多种主流文档格式。

立即体验