Suppr超能文献

利用NKG2D嵌合抗原受体T细胞靶向衰老细胞。

Targeting senescent cells with NKG2D-CAR T cells.

作者信息

Deng Yushuang, Kumar Avadh, Xie Kan, Schaaf Kristina, Scifo Enzo, Morsy Sarah, Li Tao, Ehninger Armin, Bano Daniele, Ehninger Dan

机构信息

Translational Biogerontology Lab, German Center for Neurodegenerative Diseases (DZNE), Venusberg-Campus 1/99, 53127, Bonn, Germany.

Lonza Netherlands B.V., Geleen, Urmonderbaan 20-B, 6167 RD, Geleen, Netherlands.

出版信息

Cell Death Discov. 2024 May 4;10(1):217. doi: 10.1038/s41420-024-01976-7.

Abstract

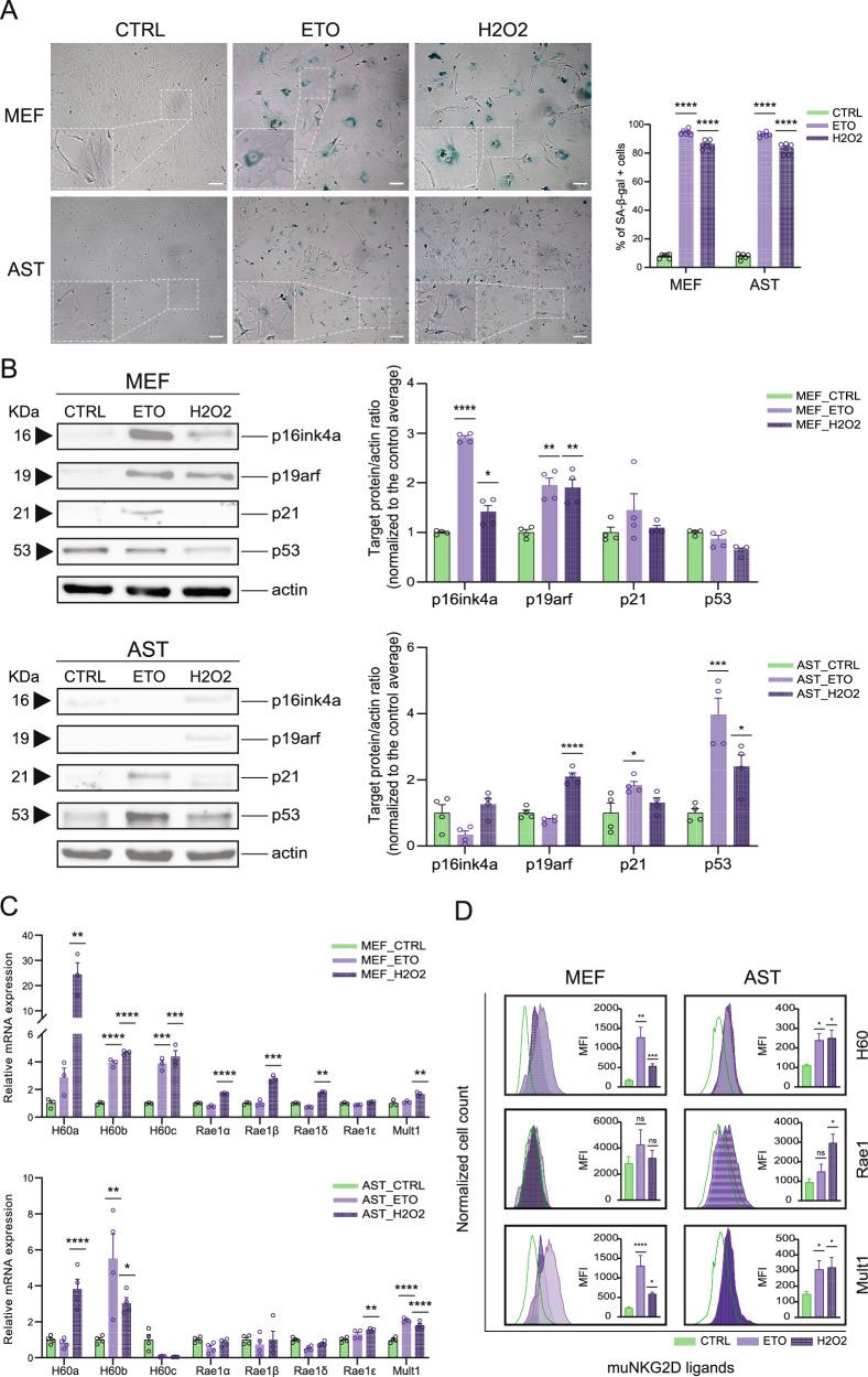
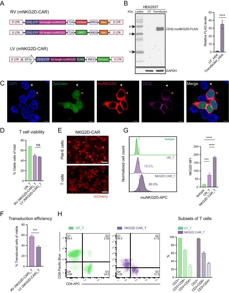
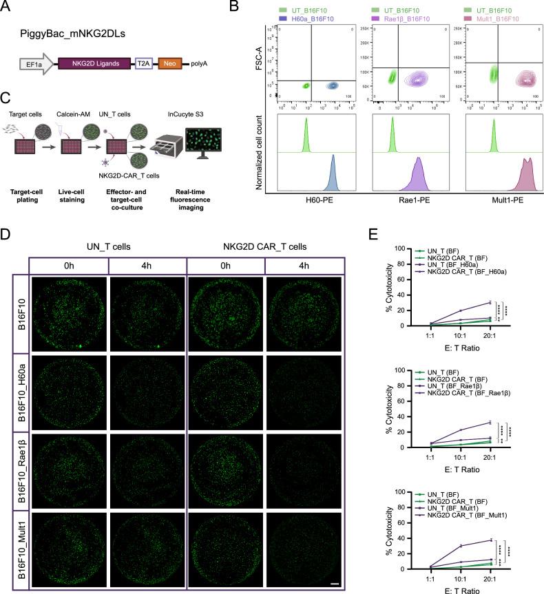
This study investigates the efficacy of NKG2D chimeric antigen receptor (CAR) engineered T cells in targeting and eliminating stress-induced senescent cells in vitro. Cellular senescence contributes to age-related tissue decline and is characterized by permanent cell cycle arrest and the senescence-associated secretory phenotype (SASP). Immunotherapy, particularly CAR-T cell therapy, emerges as a promising approach to selectively eliminate senescent cells. Our focus is on the NKG2D receptor, which binds to ligands (NKG2DLs) upregulated in senescent cells, offering a target for CAR-T cells. Using mouse embryonic fibroblasts (MEFs) and astrocytes (AST) as senescence models, we demonstrate the elevated expression of NKG2DLs in response to genotoxic and oxidative stress. NKG2D-CAR T cells displayed potent cytotoxicity against these senescent cells, with minimal effects on non-senescent cells, suggesting their potential as targeted senolytics. In conclusion, our research presents the first evidence of NKG2D-CAR T cells' ability to target senescent brain cells, offering a novel approach to manage senescence-associated diseases. The findings pave the way for future investigations into the therapeutic applicability of NKG2D-targeting CAR-T cells in naturally aged organisms and models of aging-associated brain diseases in vivo.

摘要

本研究调查了自然杀伤细胞群2成员D(NKG2D)嵌合抗原受体(CAR)工程化T细胞在体外靶向和消除应激诱导的衰老细胞中的功效。细胞衰老导致与年龄相关的组织衰退,其特征是细胞周期永久停滞和衰老相关分泌表型(SASP)。免疫疗法,尤其是CAR-T细胞疗法,成为一种有前景的选择性消除衰老细胞的方法。我们关注的是NKG2D受体,它与衰老细胞中上调的配体(NKG2DLs)结合,为CAR-T细胞提供了一个靶点。使用小鼠胚胎成纤维细胞(MEFs)和星形胶质细胞(AST)作为衰老模型,我们证明了NKG2DLs在基因毒性和氧化应激反应中的表达升高。NKG2D-CAR T细胞对这些衰老细胞表现出强大的细胞毒性,对非衰老细胞的影响最小,表明它们作为靶向衰老细胞溶解剂的潜力。总之,我们的研究首次证明了NKG2D-CAR T细胞靶向衰老脑细胞的能力,为管理衰老相关疾病提供了一种新方法。这些发现为未来研究NKG2D靶向CAR-T细胞在自然衰老生物体和体内衰老相关脑部疾病模型中的治疗适用性铺平了道路。

https://cdn.ncbi.nlm.nih.gov/pmc/blobs/57d9/11069534/977f1a87a5e4/41420_2024_1976_Fig1_HTML.jpg

文献AI研究员

20分钟写一篇综述,助力文献阅读效率提升50倍。

立即体验

用中文搜PubMed

大模型驱动的PubMed中文搜索引擎

马上搜索

文档翻译

学术文献翻译模型,支持多种主流文档格式。

立即体验