Suppr超能文献

髓系细胞中自噬受损通过白细胞介素-1β/趋化因子配体2/中性粒细胞轴加重银屑病样皮肤炎症。

Impaired autophagy in myeloid cells aggravates psoriasis-like skin inflammation through the IL-1β/CXCL2/neutrophil axis.

作者信息

Lee Jinju, Kim Mi-Yeon, Kim Hyo Jeong, Choi Woo Sun, Kim Hun Sik

机构信息

Department of Microbiology, Asan Medical Center, University of Ulsan College of Medicine, 88 Olympic-ro 43-gil, Songpa-gu, Seoul, 05505, Republic of Korea.

Stem Cell Immunomodulation Research Center (SCIRC), Asan Medical Center, University of Ulsan College of Medicine, Seoul, Korea.

出版信息

Cell Biosci. 2024 May 4;14(1):57. doi: 10.1186/s13578-024-01238-0.

Abstract

BACKGROUND

Psoriasis is an inflammatory skin disease characterized by the hyperproliferative epidermal keratinocytes and significant immune cells infiltration, leading to cytokines production such as IL-1β, TNF-α, IL-23, and IL-17. Recent study highlights the critical role of IL-1β in the induction and activation of pathogenic Th17 and IL-17-producing γδ T cells, contributing to psoriasis. However, the mechanism underlying IL-1β dysregulation in psoriasis pathogenesis is unclear. Autophagy regulates IL-1β production and has a pleiotropic effect on inflammatory disorders. Previous studies showed controversial role of autophagy in psoriasis pathogenesis, either pro-inflammatory in autophagy-deficient keratinocyte or anti-inflammatory in pharmacologically autophagy-promoting macrophages. Thus, the direct role of autophagy and its therapeutic potential in psoriasis remains unclear.

METHODS

We used myeloid cell-specific autophagy-related gene 7 (Atg7)-deficient mice and determined the effect of autophagy deficiency in myeloid cells on neutrophilia and disease pathogenesis in an imiquimod-induced psoriasis mouse model. We then assessed the pathogenic mechanism focusing on immune cells producing IL-1β and IL-17 along with gene expression profiles associated with psoriasis in mouse model and public database on patients. Moreover, therapeutic potential of IL-1β blocking in such context was assessed.

RESULTS

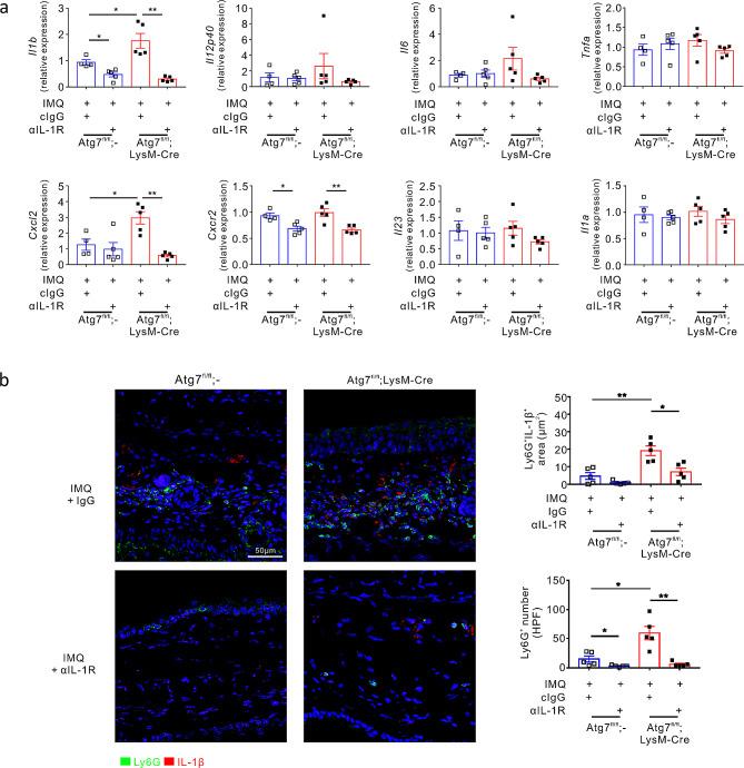
We found that autophagy deficiency in myeloid cells exacerbated neutrophilic inflammation and disease pathogenesis in mice with psoriasis. This autophagy-dependent effect was associated with a significant increase in IL-1β production from myeloid cells, particularly macrophages, Cxcl2 expression, and IL-17 A producing T cells including γδ T cells. Supporting this, treatment with systemic IL-1 receptor blocking antibody or topical saccharin, a disaccharide suppressing pro-IL-1β expression, led to the alleviation of neutrophilia and psoriatic skin inflammation linked to autophagy deficiency. The pathophysiological relevance of this finding was supported by dysregulation of autophagy-related genes and their correlation with Th17 cytokines in psoriatic skin lesion from patients with psoriasis.

CONCLUSIONS

Our results suggest that autophagy dysfunction in myeloid cells, especially macrophages, along with IL-1β dysregulation has a causal role in neutrophilic inflammation and psoriasis pathogenesis.

摘要

背景

银屑病是一种炎症性皮肤病,其特征为表皮角质形成细胞过度增殖以及大量免疫细胞浸润,导致细胞因子如白细胞介素-1β(IL-1β)、肿瘤坏死因子-α(TNF-α)、白细胞介素-23(IL-23)和白细胞介素-17(IL-17)的产生。最近的研究强调了IL-1β在致病性辅助性T细胞17(Th17)和产生IL-17的γδT细胞的诱导和激活中的关键作用,这与银屑病的发病机制有关。然而,银屑病发病机制中IL-1β失调的潜在机制尚不清楚。自噬调节IL-1β的产生,并对炎症性疾病具有多效性作用。先前的研究表明自噬在银屑病发病机制中的作用存在争议,在自噬缺陷的角质形成细胞中具有促炎作用,而在药理学上促进自噬的巨噬细胞中具有抗炎作用。因此,自噬在银屑病中的直接作用及其治疗潜力仍不清楚。

方法

我们使用骨髓细胞特异性自噬相关基因7(Atg7)缺陷小鼠,并在咪喹莫特诱导的银屑病小鼠模型中确定骨髓细胞自噬缺陷对嗜中性粒细胞增多和疾病发病机制的影响。然后,我们重点研究了产生IL-1β和IL-17的免疫细胞的致病机制,以及小鼠模型和患者公共数据库中与银屑病相关的基因表达谱。此外,还评估了在这种情况下阻断IL-1β的治疗潜力。

结果

我们发现骨髓细胞中的自噬缺陷加剧了银屑病小鼠的嗜中性粒细胞炎症和疾病发病机制。这种自噬依赖性效应与骨髓细胞,特别是巨噬细胞产生的IL-1β、趋化因子配体2(Cxcl2)的表达以及包括γδT细胞在内的产生IL-17A的T细胞显著增加有关。支持这一观点的是,全身使用IL-1受体阻断抗体或局部使用糖精(一种抑制前体IL-1β表达的二糖)治疗可减轻与自噬缺陷相关的嗜中性粒细胞增多和银屑病皮肤炎症。银屑病患者银屑病皮肤病变中自噬相关基因的失调及其与Th17细胞因子的相关性支持了这一发现的病理生理相关性。

结论

我们的结果表明,骨髓细胞,尤其是巨噬细胞中的自噬功能障碍以及IL-1β失调在嗜中性粒细胞炎症和银屑病发病机制中起因果作用。

https://cdn.ncbi.nlm.nih.gov/pmc/blobs/0b1e/11069248/d04b0ead2bff/13578_2024_1238_Fig1_HTML.jpg

文献AI研究员

20分钟写一篇综述,助力文献阅读效率提升50倍。

立即体验

用中文搜PubMed

大模型驱动的PubMed中文搜索引擎

马上搜索

文档翻译

学术文献翻译模型,支持多种主流文档格式。

立即体验