Suppr超能文献

转录因子通过负调控 抑制采后贵妃芒果皮颜色变化对高浓度外源乙烯的响应

The Transcription Factor Suppresses Peel Coloration in Postharvest 'Guifei' Mango in Response to High Concentration of Exogenous Ethylene by Negatively Modulating .

机构信息

Sanya Nanfan Research Institute, Hainan University, Sanya 572025, China.

School of Tropical Agriculture and Forestry, Hainan University, Haikou 570228, China.

出版信息

Int J Mol Sci. 2024 Apr 29;25(9):4841. doi: 10.3390/ijms25094841.

Abstract

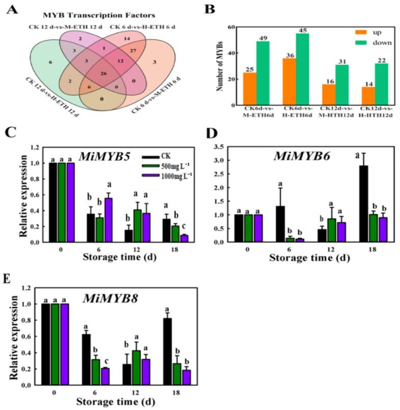
Anthocyanin accumulation is regulated by specific genes during fruit ripening. Currently, peel coloration of mango fruit in response to exogenous ethylene and the underlying molecular mechanism remain largely unknown. The role of MiMYB8 on suppressing peel coloration in postharvest 'Guifei' mango was investigated by physiology detection, RNA-seq, qRT-PCR, bioinformatics analysis, yeast one-hybrid, dual-luciferase reporter assay, and transient overexpression. Results showed that compared with the control, low concentration of exogenous ethylene (ETH, 500 mg·L) significantly promoted peel coloration of mango fruit (cv. Guifei). However, a higher concentration of ETH (1000 mg·L) suppressed color transformation, which is associated with higher chlorophyll content, lower a* value, anthocyanin content, and phenylalanine ammonia-lyase (PAL) activity of mango fruit. M. indica myeloblastosis8 and were differentially expressed during storage. MiMYB8 was highly similar to those found in other plant species related to anthocyanin biosynthesis and was located in the nucleus. MiMYB8 suppressed the transcription of by binding directly to its promoter. Transient overexpression of MiMYB8 in tobacco leaves and mango fruit inhibited anthocyanin accumulation by decreasing PAL activity and down-regulating the gene expression. Our observations suggest that MiMYB8 may act as repressor of anthocyanin synthesis by negatively modulating the gene during ripening of mango fruit, which provides us with a theoretical basis for the scientific use of exogenous ethylene in practice.

摘要

花色素苷的积累在果实成熟过程中受特定基因调控。目前,芒果果实对外源乙烯的果皮颜色响应及其潜在的分子机制在很大程度上尚不清楚。本研究通过生理检测、RNA-seq、qRT-PCR、生物信息学分析、酵母单杂交、双荧光素酶报告基因检测和瞬时过表达等方法,研究了 MiMYB8 在后熟贵妃芒果实中对抑制果皮着色的作用。结果表明,与对照相比,低浓度外源乙烯(ETH,500mg·L)显著促进了贵妃芒果实(cv. Guifei)的果皮着色。然而,较高浓度的 ETH(1000mg·L)抑制了颜色转化,这与芒果果实中较高的叶绿素含量、较低的 a*值、花色素苷含量和苯丙氨酸解氨酶(PAL)活性有关。在贮藏过程中,M. indica myeloblastosis8 和 差异表达。MiMYB8 与其他与花青素生物合成相关的植物物种中的发现高度相似,位于细胞核中。MiMYB8 通过直接结合其启动子抑制 的转录。MiMYB8 在烟草叶片和芒果果实中的瞬时过表达通过降低 PAL 活性和下调基因表达抑制花色素苷的积累。我们的观察表明,MiMYB8 可能作为芒果果实成熟过程中花青素合成的阻遏物,通过负调控 基因发挥作用,为我们在实践中科学利用外源乙烯提供了理论依据。

https://cdn.ncbi.nlm.nih.gov/pmc/blobs/6198/11084497/bad50549b937/ijms-25-04841-g001.jpg

文献AI研究员

20分钟写一篇综述,助力文献阅读效率提升50倍。

立即体验

用中文搜PubMed

大模型驱动的PubMed中文搜索引擎

马上搜索

文档翻译

学术文献翻译模型,支持多种主流文档格式。

立即体验