Suppr超能文献

使用临床指导的培养方法从造血干细胞和祖细胞生成同种异体CAR-NKT细胞。

Generation of allogeneic CAR-NKT cells from hematopoietic stem and progenitor cells using a clinically guided culture method.

作者信息

Li Yan-Ruide, Zhou Yang, Yu Jiaji, Kim Yu Jeong, Li Miao, Lee Derek, Zhou Kuangyi, Chen Yuning, Zhu Yichen, Wang Yu-Chen, Li Zhe, Yu Yanqi, Dunn Zachary Spencer, Guo Wenbin, Cen Xinjian, Husman Tiffany, Bajpai Aarushi, Kramer Adam, Wilson Matthew, Fang Ying, Huang Jie, Li Shuo, Zhou Yonggang, Zhang Yuchong, Hahn Zoe, Zhu Enbo, Ma Feiyang, Pan Calvin, Lusis Aldons J, Zhou Jin J, Seet Christopher S, Kohn Donald B, Wang Pin, Zhou Xianghong Jasmine, Pellegrini Matteo, Puliafito Benjamin R, Larson Sarah M, Yang Lili

机构信息

Department of Microbiology, Immunology and Molecular Genetics, University of California, Los Angeles, Los Angeles, CA, USA.

Department of Medicine, Division of Cardiology, University of California, Los Angeles, Los Angeles, CA, USA.

出版信息

Nat Biotechnol. 2025 Mar;43(3):329-344. doi: 10.1038/s41587-024-02226-y. Epub 2024 May 14.

Abstract

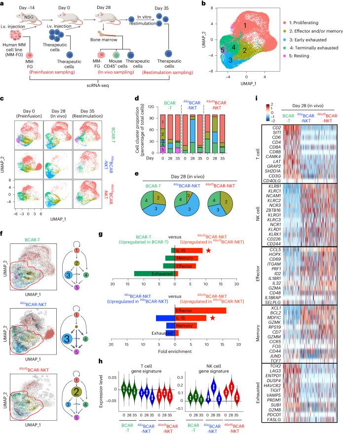
Cancer immunotherapy with autologous chimeric antigen receptor (CAR) T cells faces challenges in manufacturing and patient selection that could be avoided by using 'off-the-shelf' products, such as allogeneic CAR natural killer T (CAR-NKT) cells. Previously, we reported a system for differentiating human hematopoietic stem and progenitor cells into CAR-NKT cells, but the use of three-dimensional culture and xenogeneic feeders precluded its clinical application. Here we describe a clinically guided method to differentiate and expand IL-15-enhanced CAR-NKT cells with high yield and purity. We generated CAR-NKT cells targeting seven cancers and, in a multiple myeloma model, demonstrated their antitumor efficacy, expansion and persistence. The cells also selectively depleted immunosuppressive cells in the tumor microenviroment and antagonized tumor immune evasion via triple targeting of CAR, TCR and NK receptors. They exhibited a stable hypoimmunogenic phenotype associated with epigenetic and signaling regulation and did not induce detectable graft versus host disease or cytokine release syndrome. These properties of CAR-NKT cells support their potential for clinical translation.

摘要

使用自体嵌合抗原受体(CAR)T细胞进行癌症免疫治疗在生产制造和患者选择方面面临挑战,而使用“现成可用”的产品(如同种异体CAR自然杀伤T细胞(CAR-NKT细胞))则可避免这些挑战。此前,我们报道了一种将人类造血干细胞和祖细胞分化为CAR-NKT细胞的系统,但三维培养和异种饲养层的使用使其无法应用于临床。在此,我们描述了一种临床指导方法,可高效、高纯度地分化和扩增IL-15增强型CAR-NKT细胞。我们生成了靶向七种癌症的CAR-NKT细胞,并在多发性骨髓瘤模型中证明了它们的抗肿瘤功效、扩增能力和持久性。这些细胞还能选择性地消耗肿瘤微环境中的免疫抑制细胞,并通过对CAR、TCR和NK受体的三重靶向作用对抗肿瘤免疫逃逸。它们表现出与表观遗传和信号调节相关的稳定低免疫原性表型,且不会诱发可检测到的移植物抗宿主病或细胞因子释放综合征。CAR-NKT细胞的这些特性支持了它们临床转化的潜力。

https://cdn.ncbi.nlm.nih.gov/pmc/blobs/5197/11919731/35fc6e5fee1c/41587_2024_2226_Fig1_HTML.jpg

文献AI研究员

20分钟写一篇综述,助力文献阅读效率提升50倍。

立即体验

用中文搜PubMed

大模型驱动的PubMed中文搜索引擎

马上搜索

文档翻译

学术文献翻译模型,支持多种主流文档格式。

立即体验