Suppr超能文献

由BuGZ介导的Aurora-A凝聚有助于其有丝分裂中心体功能。

Aurora-A condensation mediated by BuGZ aids its mitotic centrosome functions.

作者信息

Zheng Hui, Zhang Qiaoqiao, Liu Xing, Shi Fan, Yang Fengrui, Xiang Shengqi, Jiang Hao

机构信息

Laboratory for Aging and Cancer Research, Frontiers Science Center Disease-related Molecular Network, State Key Laboratory of Respiratory Health and Multimorbidity and National Clinical Research Center for Geriatrics, West China Hospital, Sichuan University, Chengdu 610041, Sichuan, China.

Key Laboratory of Gene Engineering of the Ministry of Education, State Key Laboratory of Biocontrol, School of Life Sciences, Sun Yat-sen University, Guangzhou 510275, Guangdong, China.

出版信息

iScience. 2024 Apr 18;27(5):109785. doi: 10.1016/j.isci.2024.109785. eCollection 2024 May 17.

Abstract

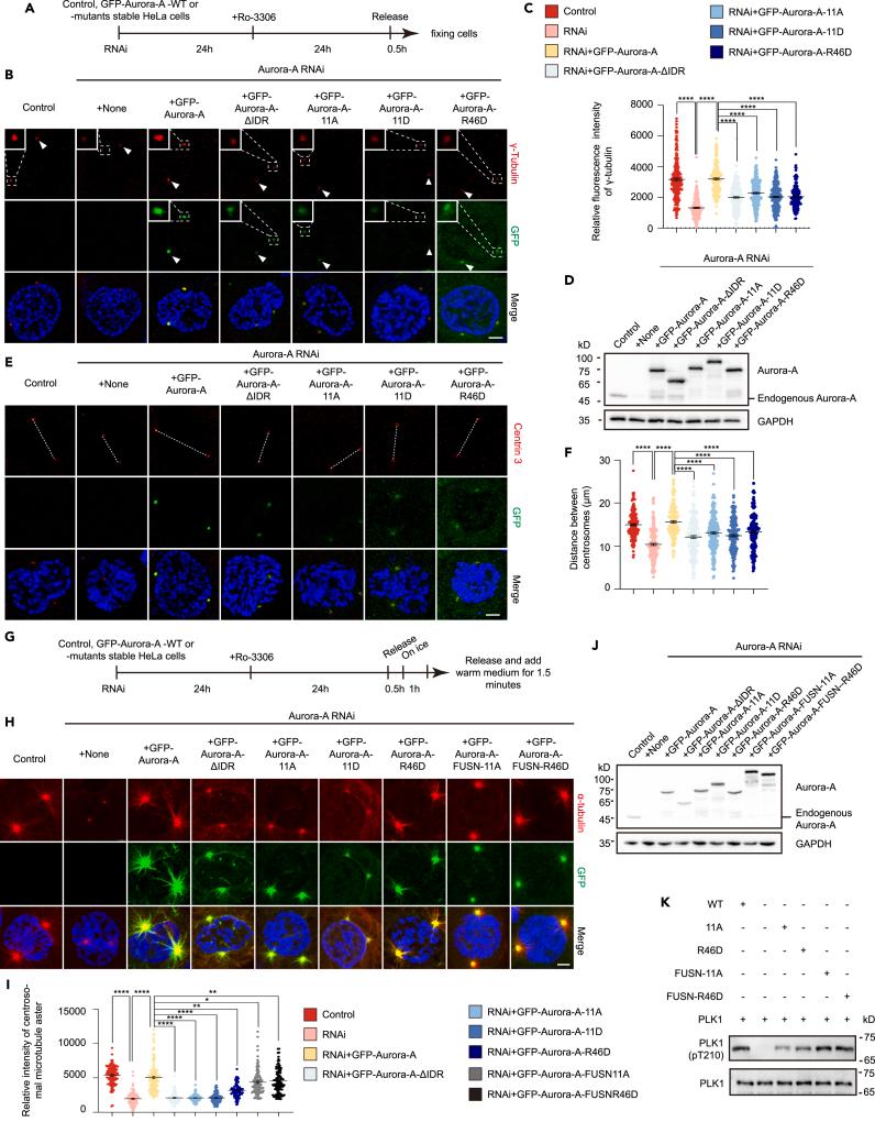
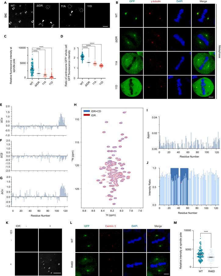
Centrosomes composed of centrioles and the pericentriolar material (PCM), serve as the platform for microtubule polymerization during mitosis. Despite some centriole and PCM proteins have been reported to utilize liquid-liquid phase separation (LLPS) to perform their mitotic functions, whether and how centrosomal kinases exert the coacervation in mitosis is still unknown. Here we reveal that Aurora-A, one key centrosomal kinase in regulating centrosome formation and functions, undergoes phase separation or in centrosomes from prophase, mediated by the conserved positive-charged residues inside its intrinsic disordered region (IDR) and the intramolecular interaction between its N- and C-terminus. Aurora-A condensation affects centrosome maturation, separation, initial spindle formation from the spindle pole and its kinase activity. Moreover, BuGZ interacts with Aurora-A to enhance its LLPS and centrosome functions. Thus, we propose that Aurora-A collaborates with BuGZ to exhibit the property of LLPS in centrosomes to control its centrosome-dependent functions from prophase.

摘要

由中心粒和中心粒周围物质(PCM)组成的中心体,在有丝分裂期间作为微管聚合的平台。尽管已经报道一些中心粒和PCM蛋白利用液-液相分离(LLPS)来执行它们的有丝分裂功能,但中心体激酶在有丝分裂中是否以及如何发挥凝聚作用仍然未知。在这里,我们揭示了Aurora-A,一种调节中心体形成和功能的关键中心体激酶,从前期开始在中心体中发生相分离,这是由其内在无序区域(IDR)内保守的带正电荷残基以及其N端和C端之间的分子内相互作用介导的。Aurora-A凝聚影响中心体成熟、分离、从纺锤极开始的初始纺锤体形成及其激酶活性。此外,BuGZ与Aurora-A相互作用以增强其LLPS和中心体功能。因此,我们提出Aurora-A与BuGZ协同作用,在中心体中展现LLPS特性,从前期开始控制其依赖中心体的功能。

https://cdn.ncbi.nlm.nih.gov/pmc/blobs/ed26/11090908/bda8f75a2abc/fx1.jpg

文献AI研究员

20分钟写一篇综述,助力文献阅读效率提升50倍。

立即体验

用中文搜PubMed

大模型驱动的PubMed中文搜索引擎

马上搜索

文档翻译

学术文献翻译模型,支持多种主流文档格式。

立即体验