Suppr超能文献

AnnoView 支持大规模的微生物基因邻居分析、比较和可视化。

AnnoView enables large-scale analysis, comparison, and visualization of microbial gene neighborhoods.

机构信息

Department of Biology and Waterloo Centre for Microbial Research, University of Waterloo, 200 University Avenue West, Waterloo, ON N2L 3G1, Canada.

Australian Centre for Ecogenomics, School of Chemistry and Molecular Biosciences, University of Queensland, St Lucia, QLD 4072, Brisbane, Australia.

出版信息

Brief Bioinform. 2024 Mar 27;25(3). doi: 10.1093/bib/bbae229.

Abstract

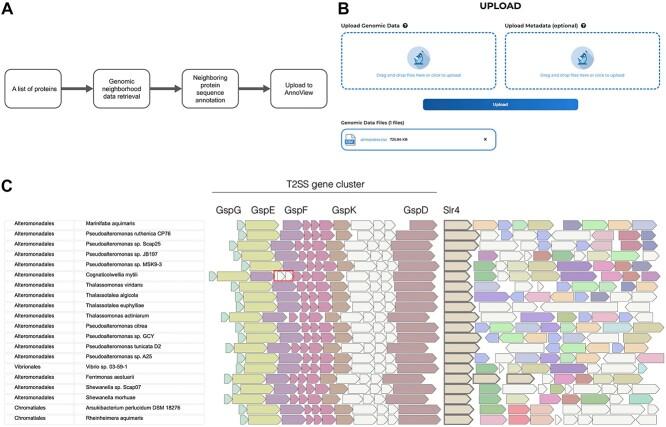
The analysis and comparison of gene neighborhoods is a powerful approach for exploring microbial genome structure, function, and evolution. Although numerous tools exist for genome visualization and comparison, genome exploration across large genomic databases or user-generated datasets remains a challenge. Here, we introduce AnnoView, a web server designed for interactive exploration of gene neighborhoods across the bacterial and archaeal tree of life. Our server offers users the ability to identify, compare, and visualize gene neighborhoods of interest from 30 238 bacterial genomes and 1672 archaeal genomes, through integration with the comprehensive Genome Taxonomy Database and AnnoTree databases. Identified gene neighborhoods can be visualized using pre-computed functional annotations from different sources such as KEGG, Pfam and TIGRFAM, or clustered based on similarity. Alternatively, users can upload and explore their own custom genomic datasets in GBK, GFF or CSV format, or use AnnoView as a genome browser for relatively small genomes (e.g. viruses and plasmids). Ultimately, we anticipate that AnnoView will catalyze biological discovery by enabling user-friendly search, comparison, and visualization of genomic data. AnnoView is available at http://annoview.uwaterloo.ca.

摘要

基因邻居的分析和比较是探索微生物基因组结构、功能和进化的有力方法。尽管存在许多用于基因组可视化和比较的工具,但在大型基因组数据库或用户生成的数据集上进行基因组探索仍然是一个挑战。在这里,我们介绍了 AnnoView,这是一个专为细菌和古菌生命树中基因邻居的交互式探索而设计的网络服务器。我们的服务器通过与全面的基因组分类数据库和 AnnoTree 数据库的集成,为用户提供了从 30238 个细菌基因组和 1672 个古菌基因组中识别、比较和可视化感兴趣的基因邻居的能力。可以使用来自不同来源(如 KEGG、Pfam 和 TIGRFAM)的预先计算的功能注释来可视化已识别的基因邻居,或者根据相似性进行聚类。或者,用户可以上传并探索自己的自定义基因组数据集,以 GBK、GFF 或 CSV 格式,或者将 AnnoView 用作相对较小基因组(例如病毒和质粒)的基因组浏览器。最终,我们预计 AnnoView 将通过实现对基因组数据的友好搜索、比较和可视化,促进生物学发现。AnnoView 可在 http://annoview.uwaterloo.ca 获得。

https://cdn.ncbi.nlm.nih.gov/pmc/blobs/5e69/11094555/a2938d7cd78f/bbae229f1.jpg

文献AI研究员

20分钟写一篇综述,助力文献阅读效率提升50倍。

立即体验

用中文搜PubMed

大模型驱动的PubMed中文搜索引擎

马上搜索

文档翻译

学术文献翻译模型,支持多种主流文档格式。

立即体验