Suppr超能文献

Exendin-4 阻断 T1R2/T1R3 的激活可改善化学诱导糖尿病动物模型中的铜绿假单胞菌相关性肺炎。

Exendin-4 blockade of T1R2/T1R3 activation improves Pseudomonas aeruginosa-related pneumonia in an animal model of chemically induced diabetes.

机构信息

Department of Respiratory Medicine, The First Affiliated Hospital of Hainan Medical University, Haikou, Hainan, 570102, China.

Hainan Province Clinical Medical Center of Respiratory Disease, Haikou, Hainan, 570102, China.

出版信息

Inflamm Res. 2024 Jul;73(7):1185-1201. doi: 10.1007/s00011-024-01891-8. Epub 2024 May 15.

Abstract

OBJECTIVE

Poorly controlled diabetes frequently exacerbates lung infection, thereby complicating treatment strategies. Recent studies have shown that exendin-4 exhibits not only hypoglycemic but also anti-inflammatory properties. This study aimed to explore the role of exendin-4 in lung infection with diabetes, as well as its association with NOD1/NF-κB and the T1R2/T1R3 sweet taste receptor.

METHODS

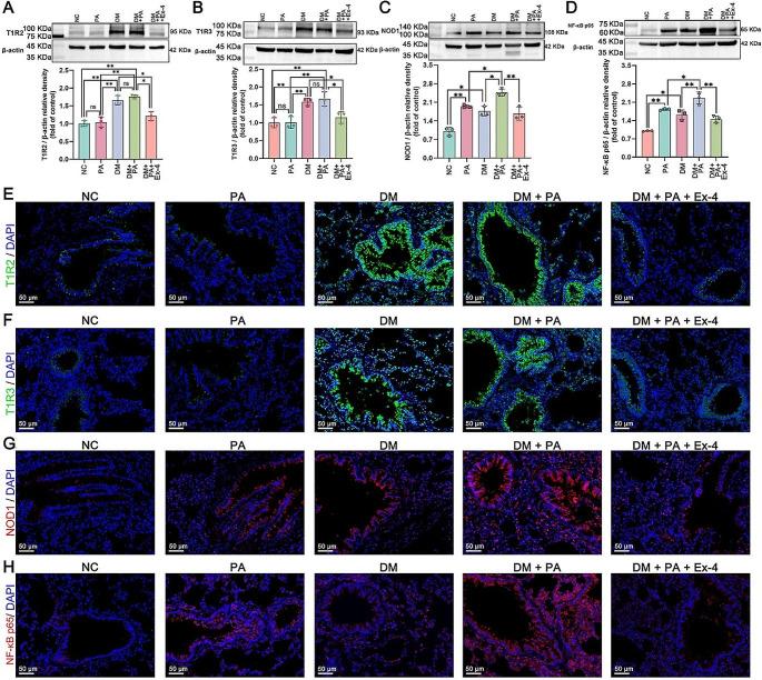
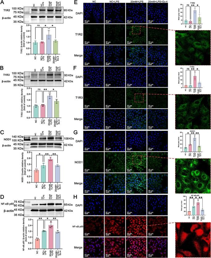
16HBE human bronchial epithelial cells cultured with 20 mM glucose were stimulated with lipopolysaccharide (LPS) isolated from Pseudomonas aeruginosa (PA). Furthermore, Sprague‒Dawley rats were fed a high-fat diet, followed by intraperitoneal injection of streptozotocin and intratracheal instillation of PA. The levels of TNF-α, IL-1β and IL-6 were evaluated using ELISAs and RT‒qPCR. The expression of T1R2, T1R3, NOD1 and NF-κB p65 was assayed using western blotting and immunofluorescence staining. Pathological changes in the lungs of the rats were observed using hematoxylin and eosin (H&E) staining.

RESULTS

At the same dose of LPS, the 20 mM glucose group produced more proinflammatory cytokines (TNF-α, IL-1β and IL-6) and had higher levels of T1R2, T1R3, NOD1 and NF-κB p65 than the normal control group (with 5.6 mM glucose). However, preintervention with exendin-4 significantly reduced the levels of the aforementioned proinflammatory cytokines and signaling molecules. Similarly, diabetic rats infected with PA exhibited increased levels of proinflammatory cytokines in their lungs and increased expression of T1R2, T1R3, NOD1 and NF-κB p65, and these effects were reversed by exendin-4.

CONCLUSIONS

Diabetic hyperglycemia can exacerbate inflammation during lung infection, promote the increase in NOD1/NF-κB, and promote T1R2/T1R3. Exendin-4 can ameliorate PA-related pneumonia with diabetes and overexpression of NOD1/NF-κB. Additionally, exendin-4 suppresses T1R2/T1R3, potentially through its hypoglycemic effect or through a direct mechanism. The correlation between heightened expression of T1R2/T1R3 and an intensified inflammatory response in lung infection with diabetes requires further investigation.

摘要

目的

糖尿病患者血糖控制不佳常使肺部感染恶化,从而使治疗策略复杂化。最近的研究表明,exendin-4 不仅具有降血糖作用,而且具有抗炎作用。本研究旨在探讨 exendin-4 在糖尿病肺部感染中的作用及其与 NOD1/NF-κB 和 T1R2/T1R3 甜味受体的关系。

方法

用 20mM 葡萄糖培养 16HBE 人支气管上皮细胞,用铜绿假单胞菌(PA)分离的脂多糖(LPS)刺激。此外,给予 Sprague-Dawley 大鼠高脂饮食,然后腹腔注射链脲佐菌素并气管内滴注 PA。用酶联免疫吸附试验(ELISA)和 RT-qPCR 评估 TNF-α、IL-1β 和 IL-6 的水平。用 Western blot 和免疫荧光染色检测 T1R2、T1R3、NOD1 和 NF-κB p65 的表达。用苏木精和伊红(H&E)染色观察大鼠肺部的病理变化。

结果

在相同剂量 LPS 下,20mM 葡萄糖组产生的促炎细胞因子(TNF-α、IL-1β 和 IL-6)多于正常对照组(5.6mM 葡萄糖),且 T1R2、T1R3、NOD1 和 NF-κB p65 水平较高。然而,预先给予 exendin-4 可显著降低上述促炎细胞因子和信号分子的水平。同样,PA 感染的糖尿病大鼠肺部促炎细胞因子水平升高,T1R2、T1R3、NOD1 和 NF-κB p65 表达增加,exendin-4 可逆转这些作用。

结论

糖尿病高血糖可加重肺部感染时的炎症反应,促进 NOD1/NF-κB 增加,并促进 T1R2/T1R3。exendin-4 可改善糖尿病相关肺炎和 NOD1/NF-κB 过表达,并可能通过其降血糖作用或直接机制抑制 T1R2/T1R3。糖尿病肺部感染中 T1R2/T1R3 表达增加与炎症反应加剧之间的相关性需要进一步研究。

https://cdn.ncbi.nlm.nih.gov/pmc/blobs/18c4/11214611/498c5cd217dd/11_2024_1891_Fig1_HTML.jpg

文献AI研究员

20分钟写一篇综述,助力文献阅读效率提升50倍。

立即体验

用中文搜PubMed

大模型驱动的PubMed中文搜索引擎

马上搜索

文档翻译

学术文献翻译模型,支持多种主流文档格式。

立即体验