Suppr超能文献

分枝杆菌生物素合酶需要辅助蛋白将脱硫生物素转化为生物素。

Mycobacterial biotin synthases require an auxiliary protein to convert dethiobiotin into biotin.

机构信息

Department of Microbiology and Immunology, Weill Cornell Medicine, New York, NY, USA.

Department of Medicinal Chemistry, University of Minnesota, Minneapolis, MN, USA.

出版信息

Nat Commun. 2024 May 16;15(1):4161. doi: 10.1038/s41467-024-48448-1.

Abstract

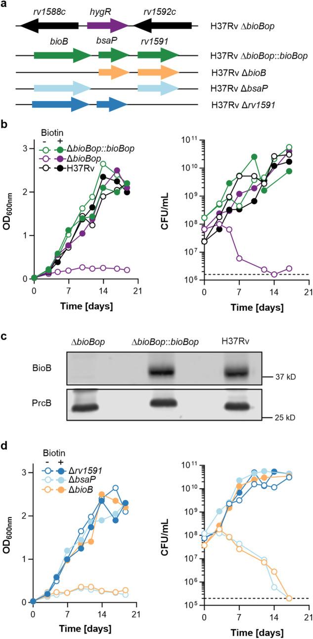
Lipid biosynthesis in the pathogen Mycobacterium tuberculosis depends on biotin for posttranslational modification of key enzymes. However, the mycobacterial biotin synthetic pathway is not fully understood. Here, we show that rv1590, a gene of previously unknown function, is required by M. tuberculosis to synthesize biotin. Chemical-generic interaction experiments mapped the function of rv1590 to the conversion of dethiobiotin to biotin, which is catalyzed by biotin synthases (BioB). Biochemical studies confirmed that in contrast to BioB of Escherichia coli, BioB of M. tuberculosis requires Rv1590 (which we named "biotin synthase auxiliary protein" or BsaP), for activity. We found homologs of bsaP associated with bioB in many actinobacterial genomes, and confirmed that BioB of Mycobacterium smegmatis also requires BsaP. Structural comparisons of BsaP-associated biotin synthases with BsaP-independent biotin synthases suggest that the need for BsaP is determined by the [2Fe-2S] cluster that inserts sulfur into dethiobiotin. Our findings open new opportunities to seek BioB inhibitors to treat infections with M. tuberculosis and other pathogens.

摘要

分枝杆菌病原体的脂质生物合成依赖于生物素来对关键酶进行翻译后修饰。然而,分枝杆菌生物素合成途径尚未完全了解。在这里,我们表明,rv1590 是一个功能未知的基因,结核分枝杆菌需要它来合成生物素。化学通用相互作用实验将 rv1590 的功能映射到生物素合成酶(BioB)催化的脱硫生物素向生物素的转化上。生化研究证实,与大肠杆菌的 BioB 不同,分枝杆菌的 BioB 需要 Rv1590(我们称之为“生物素合成酶辅助蛋白”或 BsaP)才能发挥活性。我们在许多放线菌基因组中发现了与 bioB 相关的 bsaP 同源物,并证实分枝杆菌的 BioB 也需要 BsaP。BsaP 相关生物素合成酶与 BsaP 独立生物素合成酶的结构比较表明,对 BsaP 的需求是由插入脱硫生物素中的 [2Fe-2S] 簇决定的。我们的发现为寻找 BioB 抑制剂来治疗结核分枝杆菌和其他病原体感染开辟了新的机会。

https://cdn.ncbi.nlm.nih.gov/pmc/blobs/11ad/11099021/bdaa0a00bf91/41467_2024_48448_Fig1_HTML.jpg

文献AI研究员

20分钟写一篇综述,助力文献阅读效率提升50倍。

立即体验

用中文搜PubMed

大模型驱动的PubMed中文搜索引擎

马上搜索

文档翻译

学术文献翻译模型,支持多种主流文档格式。

立即体验