Suppr超能文献

HMGA1 调节晚期软组织肉瘤(STS)中 trabectedin 的敏感性:西班牙肉瘤研究组(GEIS)的一项研究。

HMGA1 regulates trabectedin sensitivity in advanced soft-tissue sarcoma (STS): A Spanish Group for Research on Sarcomas (GEIS) study.

机构信息

Health Research Institute-Fundación Jiménez Díaz University Hospital, Universidad Autónoma de Madrid (IIS-FJD, UAM), 28015, Madrid, Spain.

Department of Oncology in University Hospital Fundación Jiménez Díaz,, Av. de los Reyes Católicos, 2, 28040, Madrid, Spain.

出版信息

Cell Mol Life Sci. 2024 May 17;81(1):219. doi: 10.1007/s00018-024-05250-y.

Abstract

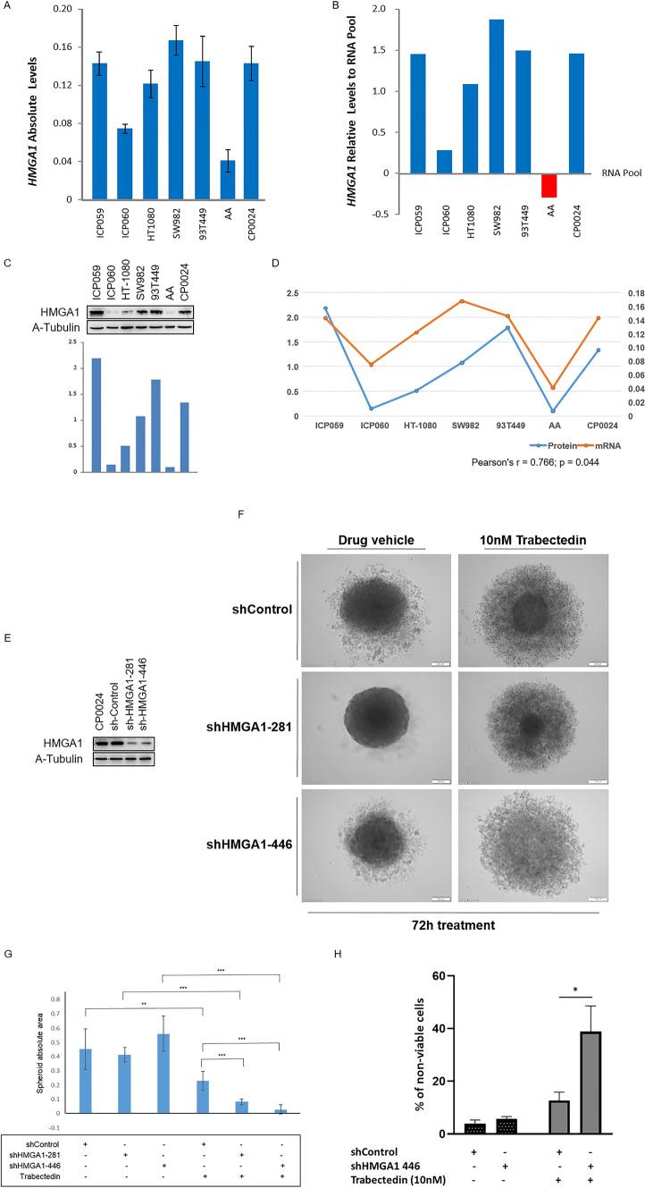
HMGA1 is a structural epigenetic chromatin factor that has been associated with tumor progression and drug resistance. Here, we reported the prognostic/predictive value of HMGA1 for trabectedin in advanced soft-tissue sarcoma (STS) and the effect of inhibiting HMGA1 or the mTOR downstream pathway in trabectedin activity. The prognostic/predictive value of HMGA1 expression was assessed in a cohort of 301 STS patients at mRNA (n = 133) and protein level (n = 272), by HTG EdgeSeq transcriptomics and immunohistochemistry, respectively. The effect of HMGA1 silencing on trabectedin activity and gene expression profiling was measured in leiomyosarcoma cells. The effect of combining mTOR inhibitors with trabectedin was assessed on cell viability in vitro studies, whereas in vivo studies tested the activity of this combination. HMGA1 mRNA and protein expression were significantly associated with worse progression-free survival of trabectedin and worse overall survival in STS. HMGA1 silencing sensitized leiomyosarcoma cells for trabectedin treatment, reducing the spheroid area and increasing cell death. The downregulation of HGMA1 significantly decreased the enrichment of some specific gene sets, including the PI3K/AKT/mTOR pathway. The inhibition of mTOR, sensitized leiomyosarcoma cultures for trabectedin treatment, increasing cell death. In in vivo studies, the combination of rapamycin with trabectedin downregulated HMGA1 expression and stabilized tumor growth of 3-methylcholantrene-induced sarcoma-like models. HMGA1 is an adverse prognostic factor for trabectedin treatment in advanced STS. HMGA1 silencing increases trabectedin efficacy, in part by modulating the mTOR signaling pathway. Trabectedin plus mTOR inhibitors are active in preclinical models of sarcoma, downregulating HMGA1 expression levels and stabilizing tumor growth.

摘要

HMGA1 是一种结构表观遗传染色质因子,与肿瘤进展和耐药性有关。在这里,我们报道了 HMGA1 对晚期软组织肉瘤(STS)中 trabectedin 的预后/预测价值,以及抑制 HMGA1 或 mTOR 下游通路对 trabectedin 活性的影响。通过 HTG EdgeSeq 转录组学和免疫组织化学,分别在 301 名 STS 患者的队列中评估了 HMGA1 表达的预后/预测价值,mRNA(n=133)和蛋白质水平(n=272)。在平滑肌肉瘤细胞中测量了 HMGA1 沉默对 trabectedin 活性和基因表达谱的影响。在体外研究中评估了 mTOR 抑制剂与 trabectedin 联合使用对细胞活力的影响,而体内研究则测试了该联合的活性。HMGA1 mRNA 和蛋白表达与 trabectedin 的无进展生存期和 STS 的总生存期较差显著相关。HMGA1 沉默使平滑肌肉瘤细胞对 trabectedin 治疗敏感,减少球体面积并增加细胞死亡。HMGA1 的下调显著降低了一些特定基因集的富集,包括 PI3K/AKT/mTOR 通路。mTOR 的抑制使 leiomyosarcoma 培养物对 trabectedin 治疗敏感,增加细胞死亡。在体内研究中,rapamycin 与 trabectedin 的联合降低了 HMGA1 的表达并稳定了 3-甲基胆蒽诱导的肉瘤样模型的肿瘤生长。HMGA1 是晚期 STS 中 trabectedin 治疗的不良预后因素。HMGA1 沉默增加 trabectedin 的疗效,部分通过调节 mTOR 信号通路。trabectedin 加 mTOR 抑制剂在肉瘤的临床前模型中具有活性,下调 HMGA1 表达水平并稳定肿瘤生长。

https://cdn.ncbi.nlm.nih.gov/pmc/blobs/2d01/11101398/934ceb9d37b5/18_2024_5250_Fig1_HTML.jpg

文献AI研究员

20分钟写一篇综述,助力文献阅读效率提升50倍。

立即体验

用中文搜PubMed

大模型驱动的PubMed中文搜索引擎

马上搜索

文档翻译

学术文献翻译模型,支持多种主流文档格式。

立即体验