Suppr超能文献

肝脏 WDR23 蛋白稳态通过调节胰岛素降解酶的能力来介导胰岛素稳态。

Hepatic WDR23 proteostasis mediates insulin homeostasis by regulating insulin-degrading enzyme capacity.

机构信息

Leonard Davis School of Gerontology, University of Southern California, Los Angeles, CA, 90089, USA.

Dornsife College of Letters, Arts, and Science, University of Southern California, Los Angeles, CA, 90089, USA.

出版信息

Geroscience. 2024 Oct;46(5):4461-4478. doi: 10.1007/s11357-024-01196-y. Epub 2024 May 20.

Abstract

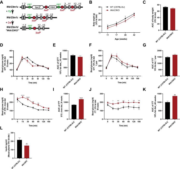
Maintaining insulin homeostasis is critical for cellular and organismal metabolism. In the liver, insulin is degraded by the activity of the insulin-degrading enzyme (IDE). Here, we establish a hepatic regulatory axis for IDE through WDR23-proteostasis. Wdr23KO mice have increased IDE expression, reduced circulating insulin, and defective insulin responses. Genetically engineered human cell models lacking WDR23 also increase IDE expression and display dysregulated phosphorylation of insulin signaling cascade proteins, IRS-1, AKT2, MAPK, FoxO, and mTOR, similar to cells treated with insulin, which can be mitigated by chemical inhibition of IDE. Mechanistically, the cytoprotective transcription factor NRF2, a direct target of WDR23-Cul4 proteostasis, mediates the enhanced transcriptional expression of IDE when WDR23 is ablated. Moreover, an analysis of human genetic variation in WDR23 across a large naturally aging human cohort in the US Health and Retirement Study reveals a significant association of WDR23 with altered hemoglobin A1C (HbA1c) levels in older adults, supporting the use of WDR23 as a new molecular determinant of metabolic health in humans.

摘要

维持胰岛素稳态对于细胞和机体代谢至关重要。在肝脏中,胰岛素被胰岛素降解酶 (IDE) 的活性所降解。在这里,我们通过 WDR23-蛋白稳态建立了一个肝 IDE 调控轴。Wdr23KO 小鼠的 IDE 表达增加,循环胰岛素减少,胰岛素反应受损。缺乏 WDR23 的基因工程人类细胞模型也增加了 IDE 的表达,并显示出胰岛素信号级联蛋白 IRS-1、AKT2、MAPK、FoxO 和 mTOR 的磷酸化失调,类似于用胰岛素处理的细胞,这可以通过 IDE 的化学抑制来减轻。从机制上讲,作为 WDR23-Cul4 蛋白稳态的直接靶点的细胞保护转录因子 NRF2,介导了 WDR23 缺失时 IDE 转录表达的增强。此外,对美国健康与退休研究中一个大型自然衰老人类队列中 WDR23 的人类遗传变异进行分析表明,WDR23 与老年人 HbA1c 水平的改变显著相关,支持将 WDR23 用作人类代谢健康的新分子决定因素。

https://cdn.ncbi.nlm.nih.gov/pmc/blobs/12a2/11336002/5bd654f3dd79/11357_2024_1196_Fig1_HTML.jpg

文献AI研究员

20分钟写一篇综述,助力文献阅读效率提升50倍。

立即体验

用中文搜PubMed

大模型驱动的PubMed中文搜索引擎

马上搜索

文档翻译

学术文献翻译模型,支持多种主流文档格式。

立即体验