Suppr超能文献

神经肌肉接头发育在眼外肌和骨骼肌之间以及不同的眼外肌之间存在差异。

Neuromuscular Junction Development Differs Between Extraocular and Skeletal Muscles and Between Different Extraocular Muscles.

机构信息

Department of Ophthalmology, Boston Children's Hospital, Boston, Massachusetts, United States.

Department of Ophthalmology, Harvard Medical School, Boston, Massachusetts, United States.

出版信息

Invest Ophthalmol Vis Sci. 2024 May 1;65(5):28. doi: 10.1167/iovs.65.5.28.

Abstract

PURPOSE

To determine whether development of neuromuscular junctions (NMJs) differs between extraocular muscles (EOMs) and other skeletal muscles.

METHODS

Mouse EOMs, diaphragm, and tibialis anterior (TA) were collected at postnatal day (P)0, P3, P7, P10, P14, and P21, and 12 weeks. Whole muscles were stained with α-bungarotoxin, anti-neurofilament antibody, and slow or fast myosin heavy chain antibody, and imaged with a confocal microscope. Images were quantified using Imaris software.

RESULTS

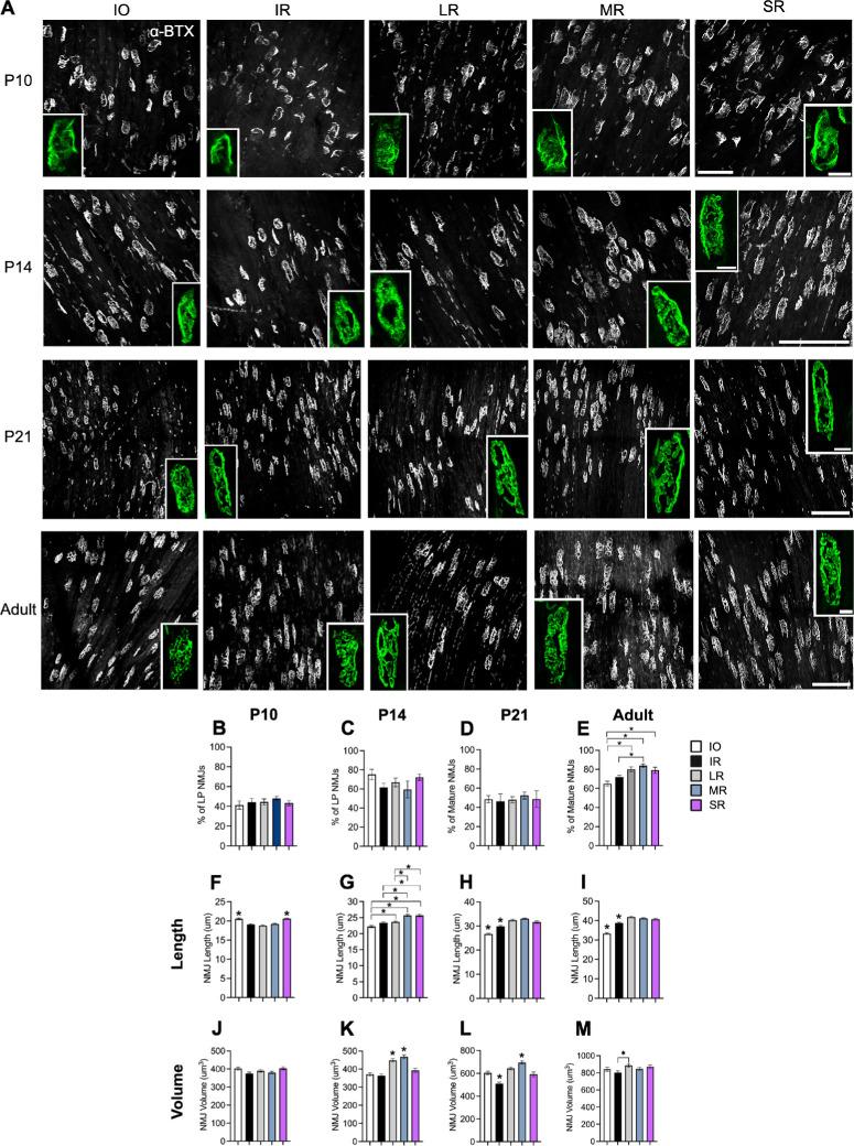
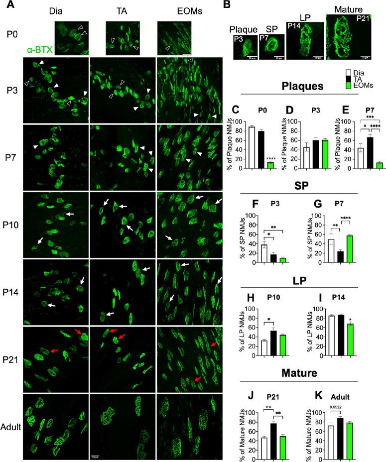
NMJs in the EOMs show a unique pattern of morphological development compared to diaphragm and TA. At P0, diaphragm and TA NMJs were oval plaques; EOM single NMJs were long, thin rods. NMJs in the three muscle types progress to mature morphology at different rates. At all ages, EOM single NMJs were larger, especially relative to myofiber size. The inferior oblique and inferior rectus muscles show delayed single NMJ development compared to other EOMs. NMJs on multiply-innervated fibers in the EOMs vary widely in size, and there were no consistent differences between muscles or over time. Incoming motor nerves formed complex branching patterns, dividing first into superficial and deep branches, each of which branched extensively over the full width of the muscle. Motor axons that innervate multiply-innervated fibers entered the muscle with the axons that innervate singly-innervated fibers, then extended both proximally and distally. EOM NMJs had more subsynaptic nuclei than skeletal muscle NMJs throughout development.

CONCLUSIONS

EOMs show a unique pattern of NMJ development and have more subsynaptic nuclei than other muscles, which may contribute to the exquisite control of eye movements.

摘要

目的

确定眼外肌(EOM)和其他骨骼肌的神经肌肉接头(NMJ)发育是否存在差异。

方法

在出生后第 0、3、7、10、14 和 21 天以及 12 周时,收集小鼠的眼外肌、膈肌和胫骨前肌(TA)。用α-银环蛇毒素、神经丝抗体和慢肌或快肌肌球蛋白重链抗体对整块肌肉进行染色,并用共聚焦显微镜进行成像。使用 Imaris 软件对图像进行定量分析。

结果

与膈肌和 TA 相比,EOM 中的 NMJ 表现出独特的形态发育模式。在 P0 时,膈肌和 TA 的 NMJ 呈椭圆形斑块;EOM 单个 NMJ 呈长而细的杆状。这三种肌肉类型的 NMJ 以不同的速度向成熟形态发展。在所有年龄,EOM 单个 NMJ 较大,尤其是相对于肌纤维大小。下斜肌和下直肌的单个 NMJ 发育较其他 EOM 延迟。EOM 中多神经支配纤维的 NMJ 大小差异很大,而且肌肉之间或随时间推移没有一致的差异。传入运动神经形成复杂的分支模式,首先分为浅层和深层分支,每个分支在肌肉的整个宽度上广泛分支。支配多神经支配纤维的运动轴突与支配单神经支配纤维的轴突一起进入肌肉,然后向近端和远端延伸。EOM NMJ 在整个发育过程中比骨骼肌 NMJ 具有更多的突触下核。

结论

EOM 表现出独特的 NMJ 发育模式,并且比其他肌肉具有更多的突触下核,这可能有助于眼球运动的精细控制。

https://cdn.ncbi.nlm.nih.gov/pmc/blobs/b94d/11114620/446a9b672dc3/iovs-65-5-28-f001.jpg

文献AI研究员

20分钟写一篇综述,助力文献阅读效率提升50倍。

立即体验

用中文搜PubMed

大模型驱动的PubMed中文搜索引擎

马上搜索

文档翻译

学术文献翻译模型,支持多种主流文档格式。

立即体验