Suppr超能文献

用于气管软骨再生的核壳结构纳米膜的时间控制:抗炎与软骨生成的协同优化

Temporal control in shell-core structured nanofilm for tracheal cartilage regeneration: synergistic optimization of anti-inflammation and chondrogenesis.

作者信息

Zhao Wen, Xu Fanglan, Shen Yumei, Ding Qifeng, Wang Yifei, Liang Leilei, Dai Wufei, Chen Yongbing

机构信息

Department of Thoracic Surgery, The Second Affiliated Hospital of Soochow University, Suzhou, 215004, China.

Department of Thoracic Surgery, Tongren Hospital, Shanghai Jiao Tong University, School of Medicine, Shanghai, 200050, China.

出版信息

Regen Biomater. 2024 Apr 11;11:rbae040. doi: 10.1093/rb/rbae040. eCollection 2024.

Abstract

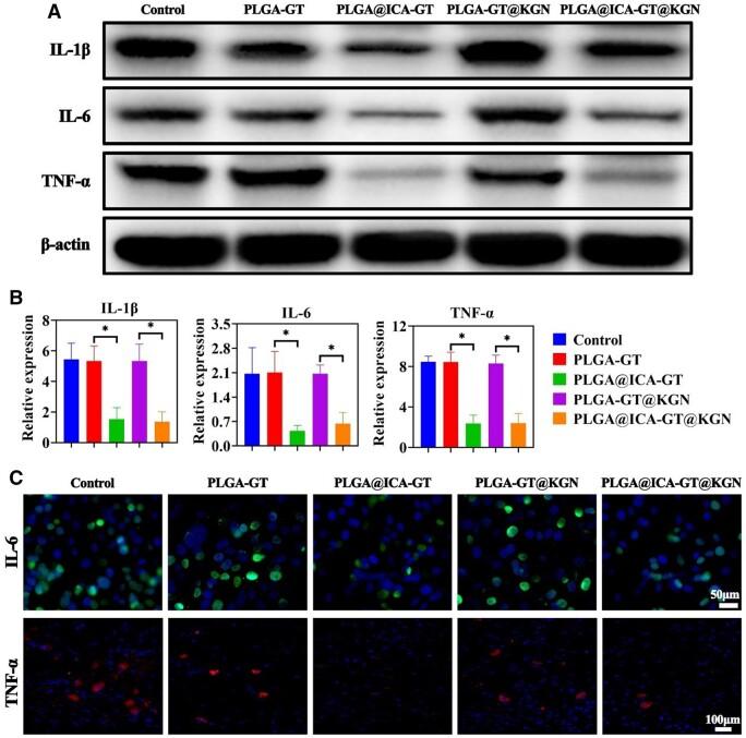
Cartilage tissue engineering offers hope for tracheal cartilage defect repair. Establishing an anti-inflammatory microenvironment stands as a prerequisite for successful tracheal cartilage restoration, especially in immunocompetent animals. Hence, scaffolds inducing an anti-inflammatory response before chondrogenesis are crucial for effectively addressing tracheal cartilage defects. Herein, we develop a shell-core structured PLGA@ICA-GT@KGN nanofilm using poly(lactic-co-glycolic acid) (PLGA) and icariin (ICA, an anti-inflammatory drug) as the shell layer and gelatin (GT) and kartogenin (KGN, a chondrogenic factor) as the core via coaxial electrospinning technology. The resultant PLGA@ICA-GT@KGN nanofilm exhibited a characteristic fibrous structure and demonstrated high biocompatibility. Notably, it showcased sustained release characteristics, releasing ICA within the initial 0 to 15 days and gradually releasing KGN between 11 and 29 days. Subsequent analysis revealed the potent anti-inflammatory capabilities of the released ICA from the shell layer, while the KGN released from the core layer effectively induced chondrogenic differentiation of bone marrow stem cells (BMSCs). Following this, the synthesized PLGA@ICA-GT@KGN nanofilms were loaded with BMSCs and stacked layer by layer, adhering to a 'sandwich model' to form a composite sandwich construct. This construct was then utilized to repair circular tracheal defects in a rabbit model. The sequential release of ICA and KGN facilitated by the PLGA@ICA-GT@KGN nanofilm established an anti-inflammatory microenvironment before initiating chondrogenic induction, leading to effective tracheal cartilage restoration. This study underscores the significance of shell-core structured nanofilms in temporally regulating anti-inflammation and chondrogenesis. This approach offers a novel perspective for addressing tracheal cartilage defects, potentially revolutionizing their treatment methodologies.

摘要

软骨组织工程为气管软骨缺损修复带来了希望。建立抗炎微环境是气管软骨成功修复的先决条件,尤其是在具有免疫活性的动物中。因此,在软骨形成之前诱导抗炎反应的支架对于有效解决气管软骨缺损至关重要。在此,我们通过同轴静电纺丝技术开发了一种核壳结构的PLGA@ICA-GT@KGN纳米膜,以聚乳酸-乙醇酸共聚物(PLGA)和淫羊藿苷(ICA,一种抗炎药物)作为壳层,明胶(GT)和软骨素(KGN,一种软骨生成因子)作为核层。所得的PLGA@ICA-GT@KGN纳米膜呈现出特征性的纤维结构,并表现出高生物相容性。值得注意的是,它具有缓释特性,在最初的0至15天内释放ICA,并在11至29天之间逐渐释放KGN。随后的分析表明,从壳层释放的ICA具有强大的抗炎能力,而从核层释放的KGN有效地诱导了骨髓干细胞(BMSC)的软骨生成分化。在此之后,将合成的PLGA@ICA-GT@KGN纳米膜负载BMSC并逐层堆叠,按照“三明治模型”粘附形成复合三明治构建体。然后将该构建体用于修复兔模型中的圆形气管缺损。PLGA@ICA-GT@KGN纳米膜促进的ICA和KGN的顺序释放,在启动软骨生成诱导之前建立了抗炎微环境,从而实现了有效的气管软骨修复。本研究强调了核壳结构纳米膜在时间上调节抗炎和软骨生成的重要性。这种方法为解决气管软骨缺损提供了新的视角,可能会彻底改变其治疗方法。

https://cdn.ncbi.nlm.nih.gov/pmc/blobs/06f1/11105955/57403130d12e/rbae040f8.jpg

文献AI研究员

20分钟写一篇综述,助力文献阅读效率提升50倍。

立即体验

用中文搜PubMed

大模型驱动的PubMed中文搜索引擎

马上搜索

文档翻译

学术文献翻译模型,支持多种主流文档格式。

立即体验