Suppr超能文献

黄羽肉鸡、艾维茵肉鸡和罗曼粉蛋鸡对艾美耳球虫感染的易感性及其盲肠微生物群的改变。

Susceptibility and cecal microbiota alteration to Eimeria-infection in Yellow-feathered broilers, Arbor Acres broilers and Lohmann pink layers.

机构信息

College of Animal Science and Technology, Guangxi University, Nanning, 530004, China.

College of Animal Science and Technology, Guangxi University, Nanning, 530004, China; Guangxi Key Laboratory of Animal Breeding, Disease Control and Prevention, Nanning, 530004, China; Guangxi Zhuang Autonomous Region Engineering Research Center of Veterinary Biologics, Nanning, 530004, China.

出版信息

Poult Sci. 2024 Jul;103(7):103824. doi: 10.1016/j.psj.2024.103824. Epub 2024 May 7.

Abstract

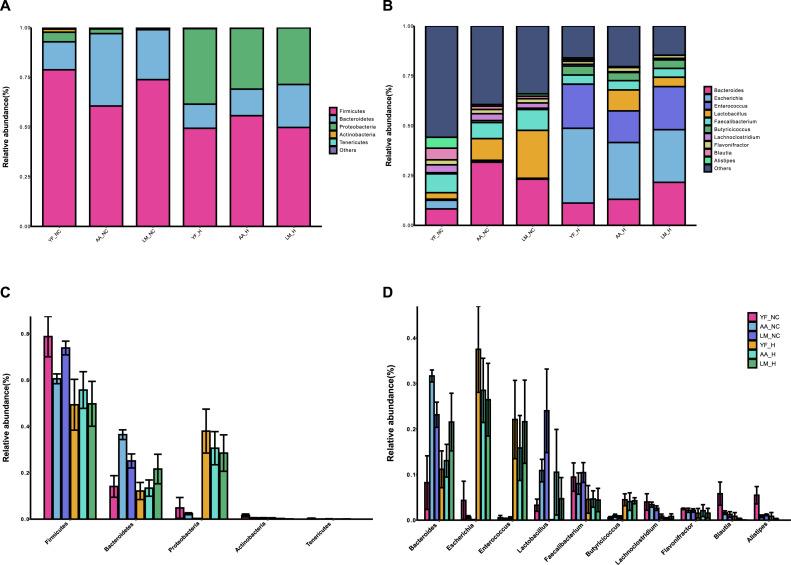
Coccidiosis, which is caused by Eimeria species, results in huge economic losses to the poultry industry. Arbor Acres (AA) broilers and yellow-feathered broilers are the dominant broilers in northern and southern China, respectively. However, their susceptibility to coccidiosis has not been fully compared. In this study, the susceptibility of yellow-feathered broilers, AA broilers and Lohmann pink layers to E. tenella was evaluated based on mortality rate, relative body weight gain rate, intestinal lesion score, oocyst output, anticoccidial index (ACI), and cecum weight and length. The yellow-feathered broilers were shown to produce significantly fewer oocysts with higher intestinal lesion score compared to AA broilers, which had the highest growth rates and ACI scores. Subsequently, changes in the cecal microbiota of the 3 chicken lines before and after high-dose infection (1 × 10 oocysts) with E. tenella were determined by 16S rRNA sequencing. The results showed that composition of the microbiota changed dramatically after infection. The abundance of Firmicutes and Bacteroidetes in the infected chickens decreased, and Proteobacteria increased significantly among the different chicken lines. At the genus level, Escherichia increased significantly in all 3 groups of infected chickens, but Lactobacillus decreased to 0% in the infected yellow-feathered broilers. The results of the study indicate that the susceptibility to E. tenella varies among the 3 chicken lines, and that changes in intestinal microbiota by E. tenella-infection among the different chicken lines had a similar trend, but to different degrees. This study provides basic knowledge of the susceptibility in the 3 chicken lines, which can be helpful for the control and prevention of coccidiosis.

摘要

球虫病是由艾美尔属(Eimeria)物种引起的,给家禽业造成了巨大的经济损失。阿伯丁-安格斯(Arbor Acres,AA)肉鸡和黄羽肉鸡分别是中国北方和南方的主要肉鸡品种。然而,它们对球虫病的易感性尚未得到充分比较。在本研究中,基于死亡率、相对体重增长率、肠道病变评分、卵囊排出量、抗球虫指数(ACI)以及盲肠重量和长度,评估了黄羽肉鸡、AA 肉鸡和罗曼粉鸡对柔嫩艾美耳球虫(E. tenella)的易感性。与 AA 肉鸡相比,黄羽肉鸡的卵囊产量明显减少,肠道病变评分更高,但 AA 肉鸡的生长速度和 ACI 评分最高。随后,通过 16S rRNA 测序确定了这 3 个鸡品系在高剂量(1×10 个卵囊)柔嫩艾美耳球虫感染前后盲肠微生物群的变化。结果表明,感染后微生物群的组成发生了剧烈变化。感染鸡的厚壁菌门和拟杆菌门丰度降低,不同鸡品系的变形菌门显著增加。在属水平上,所有感染鸡的大肠杆菌显著增加,但感染黄羽肉鸡的乳酸杆菌减少到 0%。研究结果表明,这 3 个鸡品系对柔嫩艾美耳球虫的易感性不同,不同鸡品系感染柔嫩艾美耳球虫后肠道微生物群的变化趋势相似,但程度不同。本研究为这 3 个鸡品系的易感性提供了基础知识,有助于球虫病的防控。

https://cdn.ncbi.nlm.nih.gov/pmc/blobs/25ce/11131079/bbc837318535/gr1.jpg

文献AI研究员

20分钟写一篇综述,助力文献阅读效率提升50倍。

立即体验

用中文搜PubMed

大模型驱动的PubMed中文搜索引擎

马上搜索

文档翻译

学术文献翻译模型,支持多种主流文档格式。

立即体验