Suppr超能文献

汉防己甲素通过抑制 NF-κB 通路减少 ROS 生成从而缓解椎间盘退变的进展。

Phillyrin reduces ROS production to alleviate the progression of intervertebral disc degeneration by inhibiting NF-κB pathway.

机构信息

Department of Orthopedics, Sun Yat-sen Memorial Hospital, Sun Yat-sen University, 107 Yanjiang West Road, Guangzhou, 510120, China.

Department of Orthopedics, the Eighth Affiliated Hospital of Sun Yat-sen University, Sun Yat- sen University, Shenzhen, China.

出版信息

J Orthop Surg Res. 2024 May 22;19(1):308. doi: 10.1186/s13018-024-04695-y.

Abstract

BACKGROUND

Intervertebral disc degeneration (IDD) is an increasingly important cause of low back pain (LBP) that results in substantial health and economic burdens. Inflammatory pathway activation and the production of reactive oxygen species (ROS) play vital roles in the progression of IDD. Several studies have suggested that phillyrin has a protective role and inhibits inflammation and the production of ROS. However, the role of phillyrin in IDD has not been confirmed.

PURPOSE

The purpose of this study was to investigate the role of phillyrin in IDD and its mechanisms.

STUDY DESIGN

To establish IDD models in vivo, ex-vivo, and in vitro to verify the function of phillyrin in IDD.

METHOD

The effects of phillyrin on extracellular matrix (ECM) degeneration, inflammation, and oxidation in nucleus pulposus (NP) cells were assessed using immunoblotting and immunofluorescence analysis. Additionally, the impact of phillyrin administration on acupuncture-mediated intervertebral disc degeneration (IDD) in rats was evaluated using various techniques such as MRI, HE staining, S-O staining, and immunohistochemistry (IHC).

RESULT

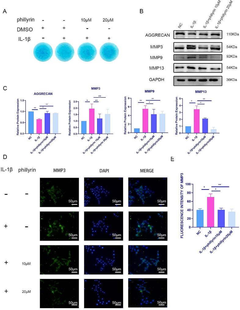
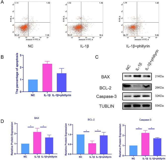
Pretreatment with phillyrin significantly inhibited the IL-1β-mediated reduction in the degeneration of ECM and apoptosis by alleviating activation of the NF-κB inflammatory pathway and the generation of ROS. In addition, in vivo and ex-vivo experiments verified the protective effect of phillyrin against IDD.

CONCLUSION

Phillyrin can attenuate the progression of IDD by reducing ROS production and activating inflammatory pathways.

摘要

背景

椎间盘退变(IDD)是导致腰痛(LBP)的一个日益重要的原因,它给健康和经济带来了巨大的负担。炎症途径的激活和活性氧(ROS)的产生在 IDD 的进展中起着至关重要的作用。几项研究表明,穿心莲内酯具有保护作用,可以抑制炎症和 ROS 的产生。然而,穿心莲内酯在 IDD 中的作用尚未得到证实。

目的

本研究旨在探讨穿心莲内酯在 IDD 中的作用及其机制。

研究设计

为了在体内、体外和离体建立 IDD 模型,以验证穿心莲内酯在 IDD 中的作用。

方法

采用免疫印迹和免疫荧光分析评估穿心莲内酯对髓核(NP)细胞细胞外基质(ECM)退变、炎症和氧化的影响。此外,还通过 MRI、HE 染色、S-O 染色和免疫组化(IHC)等多种技术评估穿心莲内酯给药对针刺介导的椎间盘退变(IDD)大鼠的影响。

结果

穿心莲内酯预处理可通过减轻 NF-κB 炎症途径的激活和 ROS 的产生,显著抑制 IL-1β介导的 ECM 退变和细胞凋亡。此外,体内和离体实验验证了穿心莲内酯对 IDD 的保护作用。

结论

穿心莲内酯通过减少 ROS 产生和激活炎症途径来减轻 IDD 的进展。

https://cdn.ncbi.nlm.nih.gov/pmc/blobs/2f7f/11110443/eb0f93eaf150/13018_2024_4695_Fig1_HTML.jpg

文献AI研究员

20分钟写一篇综述,助力文献阅读效率提升50倍。

立即体验

用中文搜PubMed

大模型驱动的PubMed中文搜索引擎

马上搜索

文档翻译

学术文献翻译模型,支持多种主流文档格式。

立即体验