Suppr超能文献

Tg2576 幼鼠实验性结肠炎加速类似阿尔茨海默病的临床表型的发生。

Experimental colitis in young Tg2576 mice accelerates the onset of an Alzheimer's-like clinical phenotype.

机构信息

Department of Veterinary Medical Sciences (DIMEVET), University of Bologna, Bologna, Italy.

IRET Foundation, Bologna, Ozzano Emilia, Italy.

出版信息

Alzheimers Res Ther. 2024 May 21;16(1):116. doi: 10.1186/s13195-024-01471-2.

Abstract

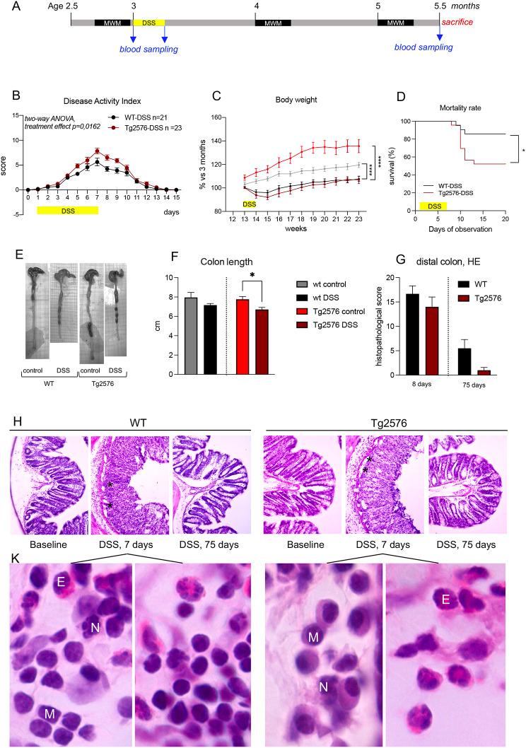
Systemic inflammation and neuroinflammation affect the natural course of the sporadic form of Alzheimer's disease (AD), as supported by epidemiological and preclinical data, and several epidemiological studies indicate a higher prevalence of AD in patients with inflammatory bowel disease. In this study, we explored whether colitis induced by dextran sulfate sodium (DSS) in young, presymptomatic/preplaque mice worsens and/or anticipates age-dependent cognitive impairment in Tg2576, a widely used mouse model of AD. We demonstrated that DSS colitis induced in young Tg2576 mice anticipates the onset age of learning and memory deficit in the Morris water maze test. To explore potential mechanisms behind the acceleration of cognitive decline in Tg2576 mice by DSS colitis, we focused on gut microbiota, systemic inflammation and neuroinflammation markers. We observed a Firmicutes/Bacteroidetes ratio change in Tg2576 DSS animals comparable to that of elderly Tg2576 mice, suggesting accelerated microbiota aging in Tg2576 DSS mice, a change not observed in C57BL6 DSS mice. We also observed substantial differences between Tg2576 and WT mice in several inflammation and neuroinflammation-related parameters as early as 3 months of age, well before plaque deposition, a picture which evolved rapidly (between 3 and 5.5 months of age) in contrast to Tg2576 and WT littermates not treated with DSS. In detail, following induction of DSS colitis, WT and Tg2576 mice exhibited contrasting features in the expression level of inflammation-evoked astrocyte-associated genes in the hippocampus. No changes in microglial features occurred in the hippocampus between the experimental groups, whereas a reduced glial fibrillary acidic protein immunoreactivity was observed in Tg2576 vs. WT mice. This finding may reflect an atrophic, "loss-of-function" profile, further exacerbated by DSS where a decreased of GFAP mRNA expression level was detected. In conclusion, we suggest that as-yet unidentified peripheral mediators evoked by DSS colitis and involving the gut-brain axis emphasize an astrocyte "loss-of-function" profile present in young Tg2576 mice, leading to impaired synaptic morphological and functional integrity as a very early sign of AD.

摘要

系统炎症和神经炎症影响散发性阿尔茨海默病(AD)的自然病程,这得到了流行病学和临床前数据的支持,并且几项流行病学研究表明,炎症性肠病患者 AD 的患病率更高。在这项研究中,我们探讨了葡聚糖硫酸钠(DSS)诱导的结肠炎是否会加重和/或预测年轻、无症状/早发性 AD 小鼠模型 Tg2576 中与年龄相关的认知障碍。我们证明,DSS 结肠炎诱导的年轻 Tg2576 小鼠提前了 Morris 水迷宫测试中学习和记忆缺陷的发病年龄。为了探讨 DSS 结肠炎加速 Tg2576 小鼠认知衰退的潜在机制,我们专注于肠道微生物群、系统炎症和神经炎症标志物。我们观察到 Tg2576 DSS 动物的厚壁菌门/拟杆菌门比值变化与老年 Tg2576 小鼠相似,表明 Tg2576 DSS 小鼠的微生物群衰老加速,而 C57BL6 DSS 小鼠则没有观察到这种变化。早在斑块沉积之前(3 至 5.5 个月大),我们还观察到 Tg2576 和 WT 小鼠之间在几个炎症和神经炎症相关参数方面存在显著差异,这种情况在与未接受 DSS 治疗的 Tg2576 和 WT 同窝仔鼠相比迅速发展。具体而言,在 DSS 结肠炎诱导后,WT 和 Tg2576 小鼠在海马中炎症诱导的星形胶质细胞相关基因的表达水平上表现出相反的特征。实验组之间海马中的小胶质细胞特征没有变化,而与 WT 小鼠相比,Tg2576 小鼠的神经胶质纤维酸性蛋白免疫反应性降低。这一发现可能反映了一种萎缩的、“失能”的表型,DSS 进一步加剧了这种表型,因为检测到 GFAP mRNA 表达水平降低。总之,我们认为,DSS 结肠炎引起的、涉及肠脑轴的尚未确定的外周介质强调了年轻 Tg2576 小鼠中存在的星形胶质细胞“失能”表型,导致突触形态和功能完整性受损,这是 AD 的一个早期迹象。

https://cdn.ncbi.nlm.nih.gov/pmc/blobs/f123/11110243/8f071da45623/13195_2024_1471_Fig1_HTML.jpg

文献AI研究员

20分钟写一篇综述,助力文献阅读效率提升50倍。

立即体验

用中文搜PubMed

大模型驱动的PubMed中文搜索引擎

马上搜索

文档翻译

学术文献翻译模型,支持多种主流文档格式。

立即体验