Suppr超能文献

远东亚地区的弓形虫分离株与北美和中南美重组谱系有着共同的祖先。

Far-East Asian Toxoplasma isolates share ancestry with North and South/Central American recombinant lineages.

机构信息

Department of Immunoparasitology, Research Institute for Microbial Diseases, Osaka University, Suita, Osaka, 565-0871, Japan.

Laboratory of Immunoparasitology, WPI Immunology Frontier Research Center, Osaka University, Suita, Osaka, 565-0871, Japan.

出版信息

Nat Commun. 2024 May 22;15(1):4278. doi: 10.1038/s41467-024-47625-6.

Abstract

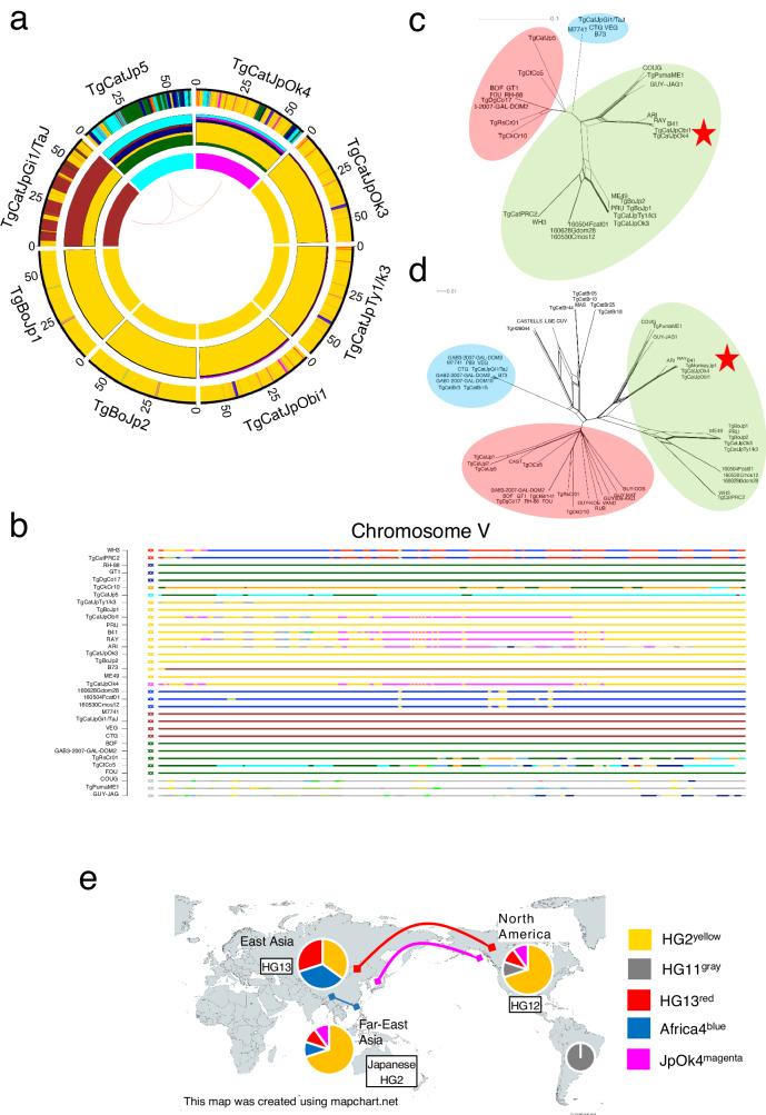
Toxoplasma gondii is a global protozoan pathogen. Clonal lineages predominate in Europe, North America, Africa, and China, whereas highly recombinant parasites are endemic in South/Central America. Far East Asian T. gondii isolates are not included in current global population genetic structure analyses at WGS resolution. Here we report a genome-wide population study that compared eight Japanese and two Chinese isolates against representative worldwide T. gondii genomes using POPSICLE, a novel population structure analyzing software. Also included were 7 genomes resurrected from non-viable isolates by target enrichment sequencing. Visualization of the genome structure by POPSICLE shows a mixture of Chinese haplogroup (HG) 13 haploblocks introgressed within the genomes of Japanese HG2 and North American HG12. Furthermore, two ancestral lineages were identified in the Japanese strains; one lineage shares a common ancestor with HG11 found in both Japanese strains and North American HG12. The other ancestral lineage, found in T. gondii isolates from a small island in Japan, is admixed with genetically diversified South/Central American strains. Taken together, this study suggests multiple ancestral links between Far East Asian and American T. gondii strains and provides insight into the transmission history of this cosmopolitan organism.

摘要

刚地弓形虫是一种全球性的原生动物病原体。克隆谱系在欧洲、北美、非洲和中国占优势,而高度重组的寄生虫在南美/中美洲流行。远东亚地区的刚地弓形虫分离株不包括在当前基于 WGS 分辨率的全球种群遗传结构分析中。在这里,我们报告了一项全基因组种群研究,该研究使用新型种群结构分析软件 POPSICLE,比较了来自日本的 8 个和来自中国的 2 个分离株与代表全世界的刚地弓形虫基因组。还包括通过靶向富集测序从非存活分离株中复活的 7 个基因组。通过 POPSICLE 对基因组结构的可视化显示,中国单倍群(HG)13 的单倍体块与日本 HG2 和北美的 HG12 内的基因组混合。此外,在日本菌株中鉴定出两个祖先谱系;一个谱系与在日本和北美的 HG12 中发现的 HG11 具有共同的祖先。另一个在日本一个小岛上发现的祖先谱系与遗传多样化的南美/中美洲株系混合。总之,这项研究表明远东亚地区和美洲的刚地弓形虫株系之间存在多种祖先联系,并深入了解了这种世界性生物的传播历史。

https://cdn.ncbi.nlm.nih.gov/pmc/blobs/d975/11111807/9fdaf9177c1f/41467_2024_47625_Fig1_HTML.jpg

文献AI研究员

20分钟写一篇综述,助力文献阅读效率提升50倍。

立即体验

用中文搜PubMed

大模型驱动的PubMed中文搜索引擎

马上搜索

文档翻译

学术文献翻译模型,支持多种主流文档格式。

立即体验