Suppr超能文献

磷酸化模拟 CD3ε 变体可阻止 TCR 和 CAR 信号传导。

Phospho-mimetic CD3ε variants prevent TCR and CAR signaling.

机构信息

Faculty of Biology, University of Freiburg, Freiburg, Germany.

Signalling Research Centres BIOSS and CIBSS, University of Freiburg, Freiburg, Germany.

出版信息

Front Immunol. 2024 May 8;15:1392933. doi: 10.3389/fimmu.2024.1392933. eCollection 2024.

Abstract

INTRODUCTION

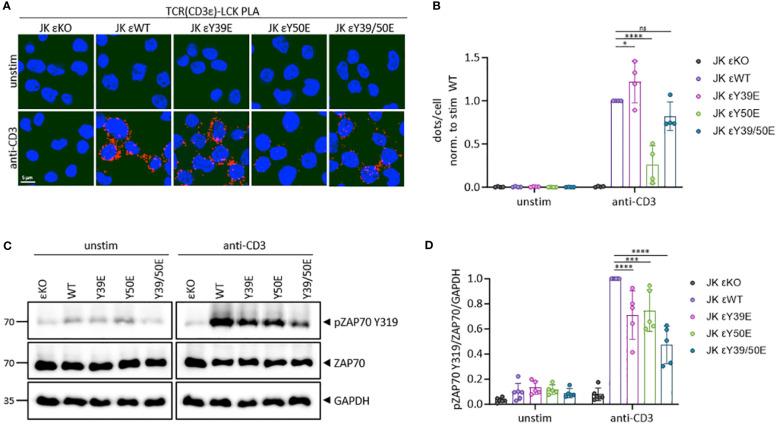
Antigen binding to the T cell antigen receptor (TCR) leads to the phosphorylation of the immunoreceptor tyrosine-based activation motifs (ITAMs) of the CD3 complex, and thereby to T cell activation. The CD3ε subunit plays a unique role in TCR activation by recruiting the kinase LCK and the adaptor protein NCK prior to ITAM phosphorylation. Here, we aimed to investigate how phosphorylation of the individual CD3ε ITAM tyrosines impacts the CD3ε signalosome.

METHODS

We mimicked irreversible tyrosine phosphorylation by substituting glutamic acid for the tyrosine residues in the CD3ε ITAM.

RESULTS

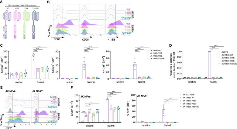
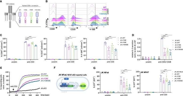
Integrating CD3ε phospho-mimetic variants into the complete TCR-CD3 complex resulted in reduced TCR signal transduction, which was partially compensated by the involvement of the other TCR-CD3 ITAMs. By using novel CD3ε phospho-mimetic Chimeric Antigen Receptor (CAR) variants, we avoided any compensatory effects of other ITAMs in the TCR-CD3 complex. We demonstrated that irreversible CD3ε phosphorylation prevented signal transduction upon CAR engagement. Mechanistically, we demonstrated that glutamic acid substitution at the N-terminal tyrosine residue of the CD3ε ITAM (Y39E) significantly reduces NCK binding to the TCR. In contrast, mutation at the C-terminal tyrosine of the CD3ε ITAM (Y50E) abolished LCK recruitment to the TCR, while increasing NCK binding. Double mutation at the C- and N-terminal tyrosines (Y39/50E) allowed ZAP70 to bind, but reduced the interaction with LCK and NCK.

CONCLUSIONS

The data demonstrate that the dynamic phosphorylation of the CD3ε ITAM tyrosines is essential for CD3ε to orchestrate optimal TCR and CAR signaling and highlights the key role of CD3ε signalosome to tune signal transduction.

摘要

简介

抗原与 T 细胞抗原受体(TCR)结合会导致 CD3 复合物的免疫受体酪氨酸基础激活基序(ITAMs)磷酸化,从而激活 T 细胞。CD3ε 亚基在 TCR 激活中发挥独特作用,它在 ITAM 磷酸化之前招募激酶 LCK 和衔接蛋白 NCK。在此,我们旨在研究 CD3ε ITAM 酪氨酸的磷酸化如何影响 CD3ε 信号小体。

方法

我们通过将谷氨酸取代 CD3ε ITAM 中的酪氨酸残基来模拟不可逆的酪氨酸磷酸化。

结果

将 CD3ε 磷酸模拟变体整合到完整的 TCR-CD3 复合物中会导致 TCR 信号转导减少,而其他 TCR-CD3 ITAMs 的参与部分补偿了这种减少。通过使用新型 CD3ε 磷酸模拟嵌合抗原受体(CAR)变体,我们避免了 TCR-CD3 复合物中其他 ITAMs 的任何补偿作用。我们证明不可逆的 CD3ε 磷酸化会阻止 CAR 结合后的信号转导。从机制上讲,我们证明 CD3ε ITAM 的 N 端酪氨酸残基(Y39)的谷氨酸取代会显著降低 NCK 与 TCR 的结合。相比之下,CD3ε ITAM 的 C 端酪氨酸(Y50)的突变会阻止 LCK 募集到 TCR,同时增加 NCK 的结合。C 端和 N 端酪氨酸的双突变(Y39/50E)允许 ZAP70 结合,但减少了与 LCK 和 NCK 的相互作用。

结论

数据表明,CD3ε ITAM 酪氨酸的动态磷酸化对于 CD3ε 协调最佳 TCR 和 CAR 信号至关重要,并强调了 CD3ε 信号小体在调节信号转导中的关键作用。

https://cdn.ncbi.nlm.nih.gov/pmc/blobs/3362/11109380/60efeacf8f56/fimmu-15-1392933-g001.jpg

文献AI研究员

20分钟写一篇综述,助力文献阅读效率提升50倍。

立即体验

用中文搜PubMed

大模型驱动的PubMed中文搜索引擎

马上搜索

文档翻译

学术文献翻译模型,支持多种主流文档格式。

立即体验