Suppr超能文献

猪带绦虫囊尾蚴细胞外囊泡通过抑制 AKT/mTORC1 通路缓解 DSS 诱导的小鼠结肠炎。

Taenia solium cysticerci's extracellular vesicles Attenuate the AKT/mTORC1 pathway for Alleviating DSS-induced colitis in a murine model.

机构信息

School of Biosciences and Bioengineering, Indian Institute of Technology Mandi, Mandi, Himachal Pradesh, India.

Cellular and Molecular Neurobiology Unit, Indian Institute of Technology Jodhpur, Jodhpur, Rajasthan, India.

出版信息

J Extracell Vesicles. 2024 May;13(5):e12448. doi: 10.1002/jev2.12448.

Abstract

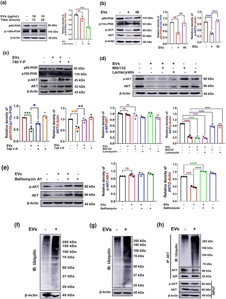
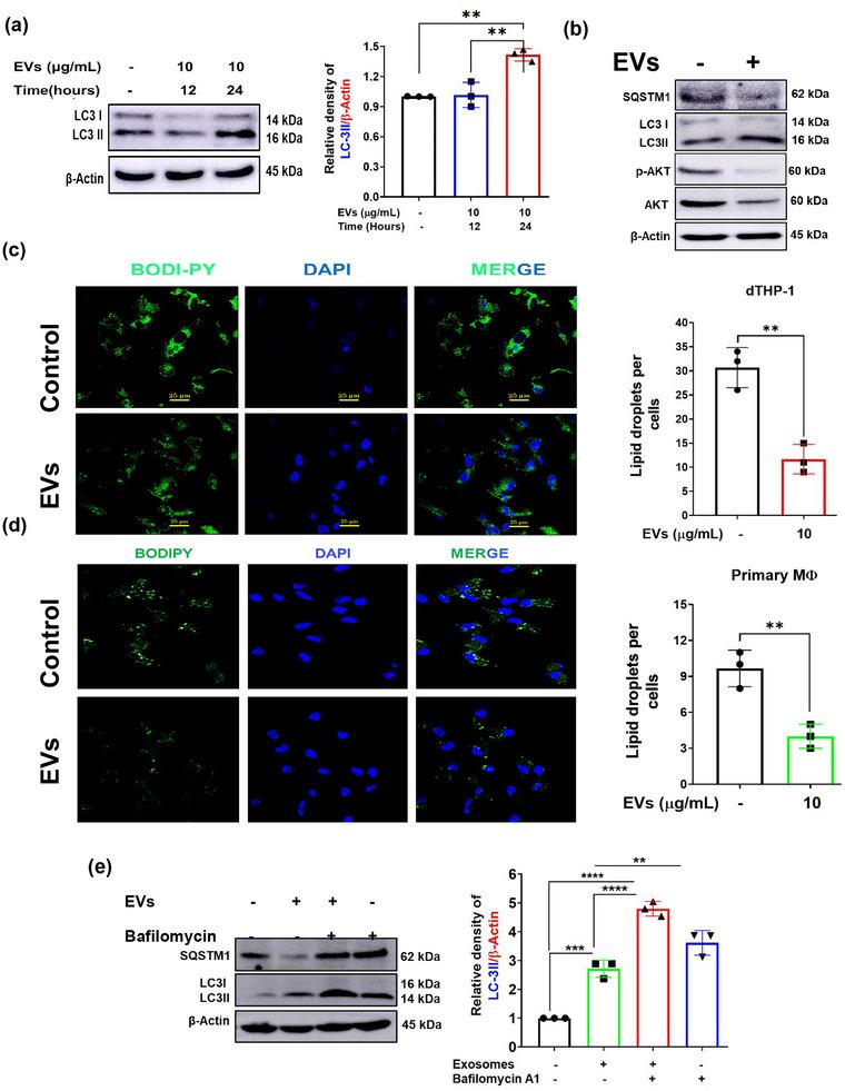
The excretory-secretory proteome plays a pivotal role in both intercellular communication during disease progression and immune escape mechanisms of various pathogens including cestode parasites like Taenia solium. The cysticerci of T. solium causes infection in the central nervous system known as neurocysticercosis (NCC), which affects a significant population in developing countries. Extracellular vesicles (EVs) are 30-150-nm-sized particles and constitute a significant part of the secretome. However, the role of EV in NCC pathogenesis remains undetermined. Here, for the first time, we report that EV from T. solium larvae is abundant in metabolites that can negatively regulate PI3K/AKT pathway, efficiently internalized by macrophages to induce AKT and mTOR degradation through auto-lysosomal route with a prominent increase in the ubiquitination of both proteins. This results in less ROS production and diminished bacterial killing capability among EV-treated macrophages. Due to this, both macro-autophagy and caspase-linked apoptosis are upregulated, with a reduction of the autophagy substrate sequestome 1. In summary, we report that T. solium EV from viable cysts attenuates the AKT-mTOR pathway thereby promoting apoptosis in macrophages, and this may exert immunosuppression during an early viable stage of the parasite in NCC, which is primarily asymptomatic. Further investigation on EV-mediated immune suppression revealed that the EV can protect the mice from DSS-induced colitis and improve colon architecture. These findings shed light on the previously unknown role of T. solium EV and the therapeutic role of their immune suppression potential.

摘要

排泄-分泌蛋白质组在疾病进展过程中的细胞间通讯以及各种病原体(包括绦虫寄生虫如猪带绦虫)的免疫逃逸机制中发挥着关键作用。猪带绦虫的囊尾蚴会引起中枢神经系统感染,即囊虫病(NCC),这在发展中国家的很大一部分人群中都有发生。细胞外囊泡(EV)是 30-150nm 大小的颗粒,是分泌组的重要组成部分。然而,EV 在 NCC 发病机制中的作用仍未确定。在这里,我们首次报告称,猪带绦虫幼虫来源的 EV 富含能够负调控 PI3K/AKT 通路的代谢物,能够被巨噬细胞高效内化,通过自噬途径诱导 AKT 和 mTOR 降解,导致这两种蛋白的泛素化明显增加。这导致 EV 处理的巨噬细胞中 ROS 产生减少,杀菌能力降低。因此,巨自噬和 caspase 相关的细胞凋亡都被上调,自噬底物 sequestome 1 减少。总之,我们报告称,来自活囊尾蚴的猪带绦虫 EV 减弱了 AKT-mTOR 通路,从而促进了巨噬细胞中的细胞凋亡,这可能在 NCC 中寄生虫的早期存活阶段发挥免疫抑制作用,此时主要是无症状的。对 EV 介导的免疫抑制的进一步研究表明,EV 可以保护小鼠免受 DSS 诱导的结肠炎,并改善结肠结构。这些发现揭示了猪带绦虫 EV 的先前未知作用以及其免疫抑制潜力的治疗作用。

https://cdn.ncbi.nlm.nih.gov/pmc/blobs/3bef/11112404/63ea33540e96/JEV2-13-e12448-g008.jpg

文献AI研究员

20分钟写一篇综述,助力文献阅读效率提升50倍。

立即体验

用中文搜PubMed

大模型驱动的PubMed中文搜索引擎

马上搜索

文档翻译

学术文献翻译模型,支持多种主流文档格式。

立即体验