Suppr超能文献

METTL7A 介导的 corin 的 m6A 修饰逆转了双膦酸盐对口腔 BMSCs 成骨分化的损伤。

METTL7A-mediated m6A modification of corin reverses bisphosphonates-impaired osteogenic differentiation of orofacial BMSCs.

机构信息

Beijing Key Laboratory of Tooth Regeneration and Function Reconstruction, Beijing Stomatological Hospital, School of Stomatology, Capital Medical University, Beijing, China.

Beijing Laboratory of Oral Health, Capital Medical University, Beijing, China.

出版信息

Int J Oral Sci. 2024 May 23;16(1):42. doi: 10.1038/s41368-024-00303-1.

Abstract

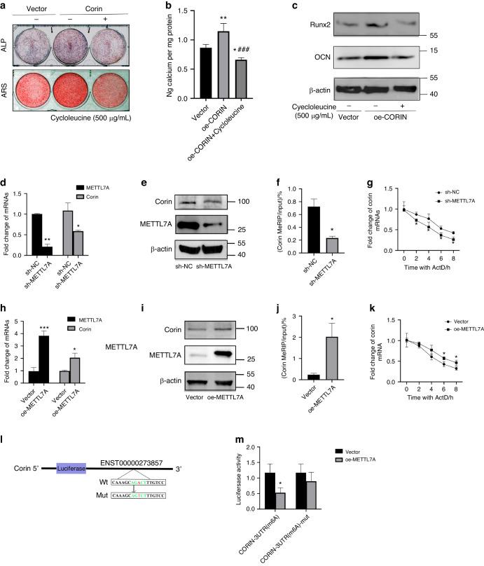
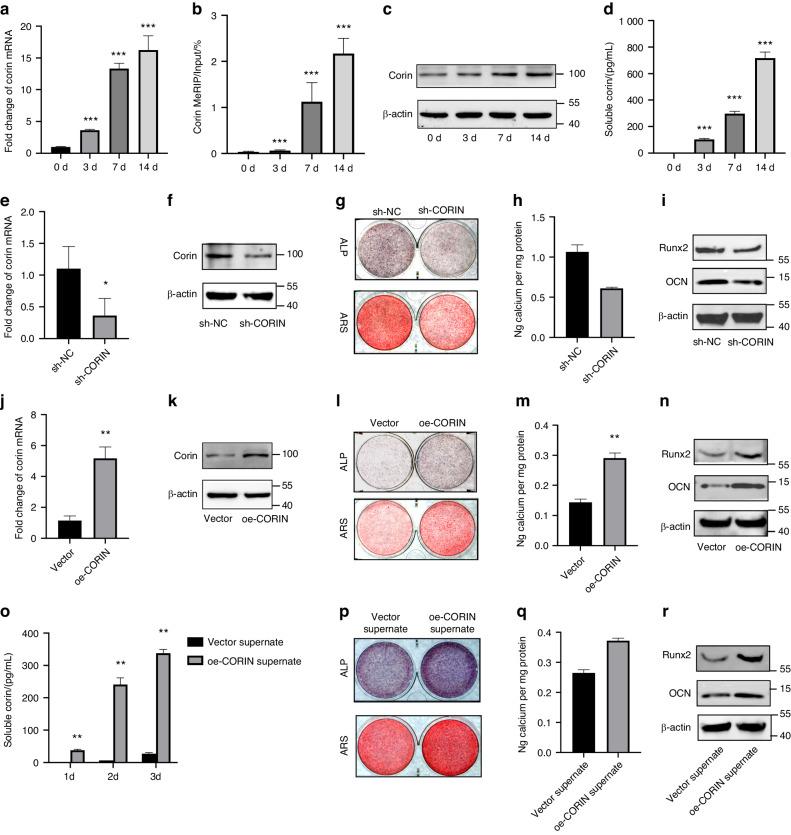
Bisphosphonate-related osteonecrosis of jaw (BRONJ) is characterized by impaired osteogenic differentiation of orofacial bone marrow stromal cells (BMSCs). Corin has recently been demonstrated to act as a key regulator in bone development and orthopedic disorders. However, the role of corin in BRONJ-related BMSCs dysfunction remains unclarified. A m6A epitranscriptomic microarray study from our group shows that the CORIN gene is significantly upregulated and m6A hypermethylated during orofacial BMSCs osteogenic differentiation. Corin knockdown inhibits BMSCs osteogenic differentiation, whereas corin overexpression or soluble corin (sCorin) exerts a promotion effect. Furthermore, corin expression is negatively regulated by bisphosphonates (BPs). Corin overexpression or sCorin reverses BPs-impaired BMSCs differentiation ability. Mechanistically, we find altered expression of phos-ERK in corin knockdown/overexpression BMSCs and BMSCs under sCorin stimulation. PD98059 (a selective ERK inhibitor) blocks the corin-mediated promotion effect. With regard to the high methylation level of corin during osteogenic differentiation, we apply a non-selective m6A methylase inhibitor, Cycloleucine, which also blocks the corin-mediated promotion effect. Furthermore, we demonstrate that METTL7A modulates corin m6A modification and reverses BPs-impaired BMSCs function, indicating that METTL7A regulates corin expression and thus contributes to orofacial BMSCs differentiation ability. To conclude, our study reveals that corin reverses BPs-induced BMSCs dysfunction, and METTL7A-mediated corin m6A modification underlies corin promotion of osteogenic differentiation via the ERK pathway. We hope this brings new insights into future clinical treatments for BRONJ.

摘要

颌骨骨坏死(BRONJ)的特征是口腔骨髓基质细胞(BMSCs)的成骨分化受损。Corin 最近被证明是骨骼发育和骨科疾病的关键调节因子。然而,Corin 在 BRONJ 相关 BMSCs 功能障碍中的作用仍不清楚。我们小组的一项 m6A 转录组学微阵列研究表明,CORIN 基因在口腔 BMSCs 成骨分化过程中显著上调和 m6A 高甲基化。Corin 敲低抑制 BMSCs 成骨分化,而 Corin 过表达或可溶性 Corin(sCorin)则发挥促进作用。此外,Corin 的表达受双膦酸盐(BPs)的负调控。Corin 过表达或 sCorin 逆转了 BPs 对 BMSCs 分化能力的损害。从机制上讲,我们发现 Corin 敲低/过表达 BMSCs 和 sCorin 刺激下的 BMSCs 中 phos-ERK 的表达发生改变。PD98059(一种选择性 ERK 抑制剂)阻断了 Corin 介导的促进作用。关于成骨分化过程中 Corin 的高甲基化水平,我们应用非选择性 m6A 甲基转移酶抑制剂环亮氨酸,它也阻断了 Corin 介导的促进作用。此外,我们证明 METTL7A 调节 Corin 的 m6A 修饰并逆转了 BPs 对 BMSCs 功能的损害,表明 METTL7A 调节 Corin 的表达,从而有助于口腔 BMSCs 的分化能力。总之,我们的研究揭示了 Corin 逆转了 BPs 诱导的 BMSCs 功能障碍,以及 METTL7A 介导的 Corin m6A 修饰通过 ERK 通路促进成骨分化。我们希望这能为 BRONJ 的未来临床治疗带来新的见解。

https://cdn.ncbi.nlm.nih.gov/pmc/blobs/a540/11116408/63b0b66583b9/41368_2024_303_Fig1_HTML.jpg

文献AI研究员

20分钟写一篇综述,助力文献阅读效率提升50倍。

立即体验

用中文搜PubMed

大模型驱动的PubMed中文搜索引擎

马上搜索

文档翻译

学术文献翻译模型,支持多种主流文档格式。

立即体验