Suppr超能文献

长链非编码RNA通过抑制NF-κB/CD44途径克服慢性髓性白血病中的伊马替尼耐药性。

LncRNA overcomes imatinib resistance in chronic myeloid leukemia via NF-κB/CD44 pathway inhibition.

作者信息

Wang Xijia, Hou Yutong, Lyu Yizhu, Zhou Jiayin, Zhang Xin, Hassani Mohammad Arian, Huang Dan, Zhao Zhijia, Zhou Dong, Xie Fang, Zhang Xuehong, Yan Jinsong

机构信息

Department of Hematology, Liaoning Medical Center for Hematopoietic Stem Cell Transplantation, the Second Hospital of Dalian Medical University, Dalian 116027, China.

Liaoning Key Laboratory of Hematopoietic Stem Cell Transplantation and Translational Medicine, Blood Stem Cell Transplantation Institute, Dalian Key Laboratory of Hematology, Diamond Bay Institute of Hematology, the Second Hospital of Dalian Medical University, Dalian 116027, China.

出版信息

iScience. 2024 Apr 30;27(6):109851. doi: 10.1016/j.isci.2024.109851. eCollection 2024 Jun 21.

Abstract

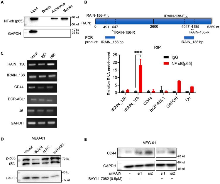
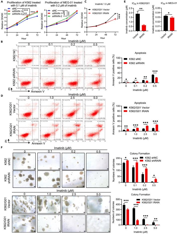
The development of tyrosine kinase inhibitors (TKIs) has revolutionarily increased the overall survival of patients with chronic myeloid leukemia (CML). However, drug resistance remains a major obstacle. Here, we demonstrated that a BCR-ABL1-independent long non-coding RNA, , is constitutively expressed at low levels in CML, resulting in imatinib resistance. knockdown decreased the sensitivity of CD34 CML blasts and cell lines to imatinib, whereas overexpression significantly increased sensitivity. Mechanistically, downregulates CD44, a membrane receptor favorably affecting TKI resistance, by binding to the nuclear factor kappa B subunit p65 to reduce the expression of p65 and phosphorylated p65. Therefore, the demethylating drug decitabine, which upregulates , combined with imatinib, formed a dual therapy strategy which can be applied to CML with resistance to TKIs.

摘要

酪氨酸激酶抑制剂(TKIs)的发展极大地提高了慢性粒细胞白血病(CML)患者的总生存率。然而,耐药性仍然是一个主要障碍。在此,我们证明了一种不依赖BCR-ABL1的长链非编码RNA,在CML中以低水平组成性表达,导致伊马替尼耐药。敲低该RNA可降低CD34+CML原始细胞和细胞系对伊马替尼的敏感性,而其过表达则显著增加敏感性。机制上,该RNA通过与核因子κB亚基p65结合以降低p65和磷酸化p65的表达,从而下调CD44,CD44是一种对TKI耐药有有利影响的膜受体。因此,上调该RNA的去甲基化药物地西他滨与伊马替尼联合使用,形成了一种可应用于对TKIs耐药的CML的双重治疗策略。

https://cdn.ncbi.nlm.nih.gov/pmc/blobs/090c/11112338/6d76aadea4ae/fx1.jpg

文献AI研究员

20分钟写一篇综述,助力文献阅读效率提升50倍。

立即体验

用中文搜PubMed

大模型驱动的PubMed中文搜索引擎

马上搜索

文档翻译

学术文献翻译模型,支持多种主流文档格式。

立即体验