Suppr超能文献

GateView:一个多组学平台,用于分析人类正常组织和肿瘤中的病毒受体的基因特征。

GateView: A Multi-Omics Platform for Gene Feature Analysis of Virus Receptors within Human Normal Tissues and Tumors.

机构信息

MOE Key Laboratory of Gene Function and Regulation, State Key Laboratory for Biocontrol, School of Life Sciences, Sun Yat-sen University, Guangzhou 510275, China.

出版信息

Biomolecules. 2024 Apr 25;14(5):516. doi: 10.3390/biom14050516.

Abstract

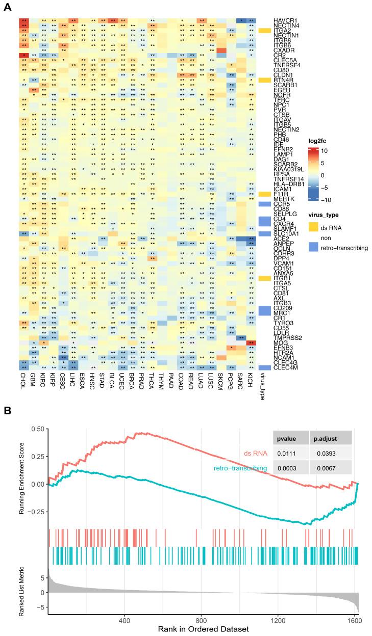
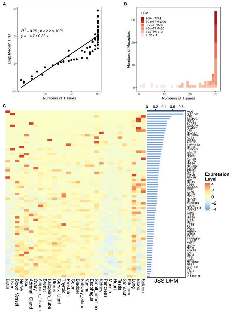
Viruses are obligate intracellular parasites that rely on cell surface receptor molecules to complete the first step of invading host cells. The experimental method for virus receptor screening is time-consuming, and receptor molecules have been identified for less than half of known viruses. This study collected known human viruses and their receptor molecules. Through bioinformatics analysis, common characteristics of virus receptor molecules (including sequence, expression, mutation, etc.) were obtained to study why these membrane proteins are more likely to become virus receptors. An in-depth analysis of the cataloged virus receptors revealed several noteworthy findings. Compared to other membrane proteins, human virus receptors generally exhibited higher expression levels and lower sequence conservation. These receptors were found in multiple tissues, with certain tissues and cell types displaying significantly higher expression levels. While most receptor molecules showed noticeable age-related variations in expression across different tissues, only a limited number of them exhibited gender-related differences in specific tissues. Interestingly, in contrast to normal tissues, virus receptors showed significant dysregulation in various types of tumors, particularly those associated with dsRNA and retrovirus receptors. Finally, GateView, a multi-omics platform, was established to analyze the gene features of virus receptors in human normal tissues and tumors. Serving as a valuable resource, it enables the exploration of common patterns among virus receptors and the investigation of virus tropism across different tissues, population preferences, virus pathogenicity, and oncolytic virus mechanisms.

摘要

病毒是专性细胞内寄生虫,依赖细胞表面受体分子完成入侵宿主细胞的第一步。病毒受体筛选的实验方法耗时耗力,而且只有不到一半的已知病毒鉴定出了受体分子。本研究收集了已知的人类病毒及其受体分子。通过生物信息学分析,获得了病毒受体分子(包括序列、表达、突变等)的共同特征,以研究为什么这些膜蛋白更容易成为病毒受体。对已分类的病毒受体进行深入分析,揭示了一些值得关注的发现。与其他膜蛋白相比,人类病毒受体通常表现出更高的表达水平和更低的序列保守性。这些受体存在于多种组织中,某些组织和细胞类型的表达水平明显更高。虽然大多数受体分子在不同组织中的表达随年龄变化明显,但只有少数受体分子在特定组织中表现出性别相关差异。有趣的是,与正常组织相比,病毒受体在各种类型的肿瘤中表现出显著的失调,特别是与双链 RNA 和逆转录病毒受体相关的肿瘤。最后,建立了一个多组学平台 GateView,用于分析人类正常组织和肿瘤中病毒受体的基因特征。作为一个有价值的资源,它可以探索病毒受体之间的共同模式,以及不同组织、人群偏好、病毒致病性和溶瘤病毒机制中的病毒嗜性。

https://cdn.ncbi.nlm.nih.gov/pmc/blobs/1220/11118183/93907b7e487a/biomolecules-14-00516-g001.jpg

文献AI研究员

20分钟写一篇综述,助力文献阅读效率提升50倍。

立即体验

用中文搜PubMed

大模型驱动的PubMed中文搜索引擎

马上搜索

文档翻译

学术文献翻译模型,支持多种主流文档格式。

立即体验