Suppr超能文献

软脂酸通过调节子宫内膜癌细胞应激和脂滴形成发挥抗肿瘤活性。

Palmitic Acid Exerts Anti-Tumorigenic Activities by Modulating Cellular Stress and Lipid Droplet Formation in Endometrial Cancer.

机构信息

Department of Gynecologic Oncology, Beijing Obstetrics and Gynecology Hospital, Capital Medical University, Beijing Maternal and Child Health Care Hospital, Beijing 100026, China.

Division of Gynecologic Oncology, Department of Obstetrics and Gynecology, University of North Carolina at Chapel Hill, Chapel Hill, NC 27599, USA.

出版信息

Biomolecules. 2024 May 20;14(5):601. doi: 10.3390/biom14050601.

Abstract

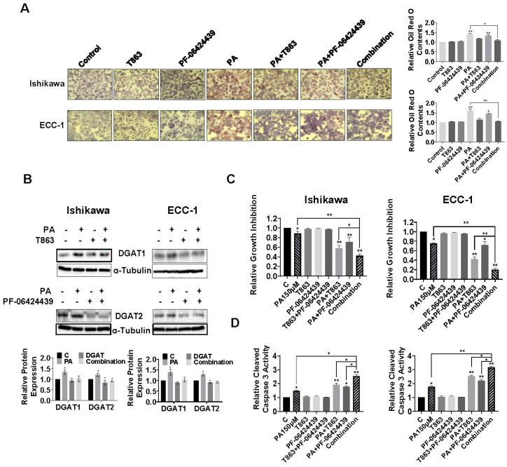
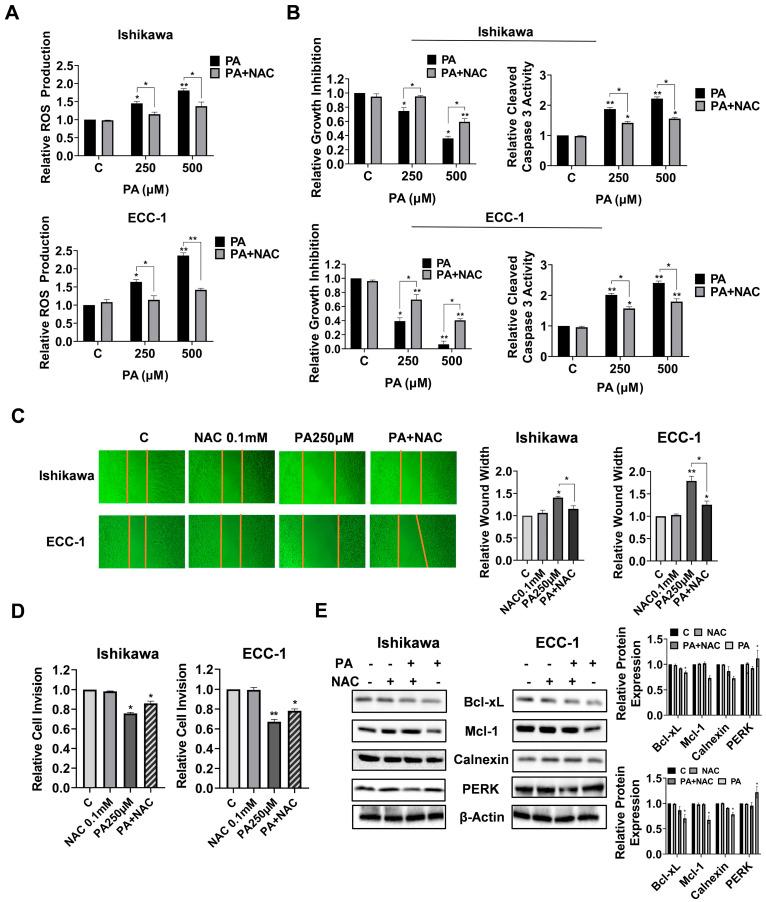
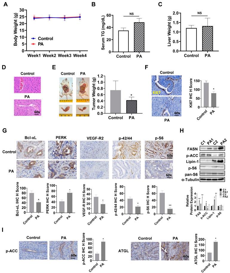
Epidemiological and clinical evidence have extensively documented the role of obesity in the development of endometrial cancer. However, the effect of fatty acids on cell growth in endometrial cancer has not been widely studied. Here, we reported that palmitic acid significantly inhibited cell proliferation of endometrial cancer cells and primary cultures of endometrial cancer and reduced tumor growth in a transgenic mouse model of endometrial cancer, in parallel with increased cellular stress and apoptosis and decreased cellular adhesion and invasion. Inhibition of cellular stress by N-acetyl-L-cysteine effectively reversed the effects of palmitic acid on cell proliferation, apoptosis, and invasive capacity in endometrial cancer cells. Palmitic acid increased the intracellular formation of lipid droplets in a time- and dose-dependent manner. Depletion of lipid droplets by blocking DGAT1 and DGAT2 effectively increased the ability of palmitic acid to inhibit cell proliferation and induce cleaved caspase 3 activity. Collectively, this study provides new insight into the effect of palmitic acid on cell proliferation and invasion and the formation of lipid droplets that may have potential clinical relevance in the treatment of obesity-driven endometrial cancer.

摘要

流行病学和临床证据广泛证明了肥胖在子宫内膜癌发展中的作用。然而,脂肪酸对子宫内膜癌细胞生长的影响尚未得到广泛研究。在这里,我们报道棕榈酸显著抑制子宫内膜癌细胞和子宫内膜癌原代培养物的增殖,并降低子宫内膜癌转基因小鼠模型中的肿瘤生长,同时伴有细胞应激和细胞凋亡增加,细胞黏附和侵袭减少。N-乙酰-L-半胱氨酸抑制细胞应激可有效逆转棕榈酸对子宫内膜癌细胞增殖、凋亡和侵袭能力的影响。棕榈酸可随时间和剂量增加而增加细胞内脂滴的形成。通过阻断 DGAT1 和 DGAT2 耗尽脂滴可有效增强棕榈酸抑制细胞增殖和诱导裂解半胱氨酸天冬氨酸蛋白酶 3 活性的能力。总的来说,这项研究为棕榈酸对细胞增殖和侵袭以及脂滴形成的影响提供了新的见解,这可能对肥胖相关子宫内膜癌的治疗具有潜在的临床意义。

https://cdn.ncbi.nlm.nih.gov/pmc/blobs/29c3/11117634/d7c9a3016b5e/biomolecules-14-00601-g001.jpg

文献AI研究员

20分钟写一篇综述,助力文献阅读效率提升50倍。

立即体验

用中文搜PubMed

大模型驱动的PubMed中文搜索引擎

马上搜索

文档翻译

学术文献翻译模型,支持多种主流文档格式。

立即体验