Suppr超能文献

H2AX 促进 BRCA 缺陷型肿瘤中复制叉的降解和化学敏感性。

H2AX promotes replication fork degradation and chemosensitivity in BRCA-deficient tumours.

机构信息

Institute of Animal Pathology, Vetsuisse Faculty, University of Bern, 3012, Bern, Switzerland.

Cancer Therapy Resistance Cluster and Bern Center for Precision Medicine, Department for Biomedical Research, University of Bern, 3012, Bern, Switzerland.

出版信息

Nat Commun. 2024 May 24;15(1):4430. doi: 10.1038/s41467-024-48715-1.

Abstract

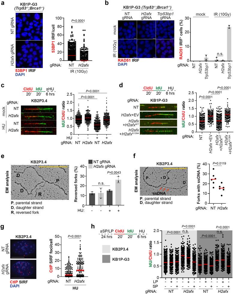
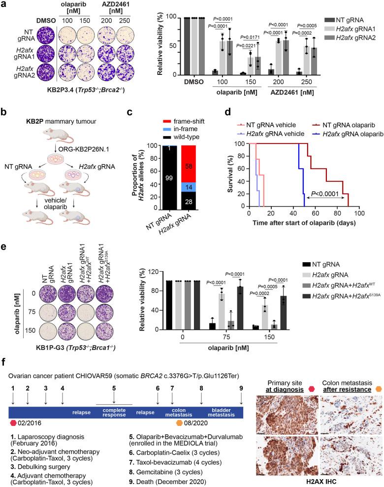
Histone H2AX plays a key role in DNA damage signalling in the surrounding regions of DNA double-strand breaks (DSBs). In response to DNA damage, H2AX becomes phosphorylated on serine residue 139 (known as γH2AX), resulting in the recruitment of the DNA repair effectors 53BP1 and BRCA1. Here, by studying resistance to poly(ADP-ribose) polymerase (PARP) inhibitors in BRCA1/2-deficient mammary tumours, we identify a function for γH2AX in orchestrating drug-induced replication fork degradation. Mechanistically, γH2AX-driven replication fork degradation is elicited by suppressing CtIP-mediated fork protection. As a result, H2AX loss restores replication fork stability and increases chemoresistance in BRCA1/2-deficient tumour cells without restoring homology-directed DNA repair, as highlighted by the lack of DNA damage-induced RAD51 foci. Furthermore, in the attempt to discover acquired genetic vulnerabilities, we find that ATM but not ATR inhibition overcomes PARP inhibitor (PARPi) resistance in H2AX-deficient tumours by interfering with CtIP-mediated fork protection. In summary, our results demonstrate a role for H2AX in replication fork biology in BRCA-deficient tumours and establish a function of H2AX separable from its classical role in DNA damage signalling and DSB repair.

摘要

组蛋白 H2AX 在 DNA 双链断裂 (DSB) 周围区域的 DNA 损伤信号转导中发挥关键作用。在 DNA 损伤的情况下,H2AX 在丝氨酸残基 139 上发生磷酸化(称为 γH2AX),导致 DNA 修复效应器 53BP1 和 BRCA1 的募集。在这里,通过研究 BRCA1/2 缺陷型乳腺肿瘤对聚(ADP-核糖)聚合酶 (PARP) 抑制剂的抗性,我们确定了 γH2AX 在协调药物诱导的复制叉降解中的作用。在机制上,γH2AX 驱动的复制叉降解是通过抑制 CtIP 介导的叉保护来引发的。结果,H2AX 的缺失恢复了 BRCA1/2 缺陷型肿瘤细胞的复制叉稳定性并增加了化学抗性,而不会恢复同源定向 DNA 修复,这突出表明缺乏 DNA 损伤诱导的 RAD51 焦点。此外,在试图发现获得性遗传弱点时,我们发现 ATM 而不是 ATR 抑制通过干扰 CtIP 介导的叉保护来克服 H2AX 缺陷肿瘤中的 PARP 抑制剂 (PARPi) 耐药性。总之,我们的研究结果表明,H2AX 在 BRCA 缺陷型肿瘤中的复制叉生物学中发挥作用,并确定了 H2AX 的功能与其在 DNA 损伤信号转导和 DSB 修复中的经典作用分离。

https://cdn.ncbi.nlm.nih.gov/pmc/blobs/4e3a/11126719/40616e629be3/41467_2024_48715_Fig1_HTML.jpg

文献AI研究员

20分钟写一篇综述,助力文献阅读效率提升50倍。

立即体验

用中文搜PubMed

大模型驱动的PubMed中文搜索引擎

马上搜索

文档翻译

学术文献翻译模型,支持多种主流文档格式。

立即体验