Suppr超能文献

Nur77-IRF1轴抑制食管鳞状细胞癌生长并提高抗PD-1治疗疗效。

Nur77-IRF1 axis inhibits esophageal squamous cell carcinoma growth and improves anti-PD-1 treatment efficacy.

作者信息

Shi Huanying, Chen Lu, Wang Tianxiao, Zhang Wenxin, Liu Jiafeng, Huang Yuxin, Li Jiyifan, Qi Huijie, Wu Zimei, Wang Yi, Chen Haifei, Zhu Yongjun, Li Qunyi

机构信息

Department of Pharmacy, Huashan Hospital, Fudan University, No.12 Urumqi Middle Road, Shanghai, 200040, China.

Department of Cardio-Thoracic Surgery, Huashan Hospital, Fudan University, No.12 Urumqi Middle Road, Shanghai, 200040, China.

出版信息

Cell Death Discov. 2024 May 24;10(1):254. doi: 10.1038/s41420-024-02019-x.

Abstract

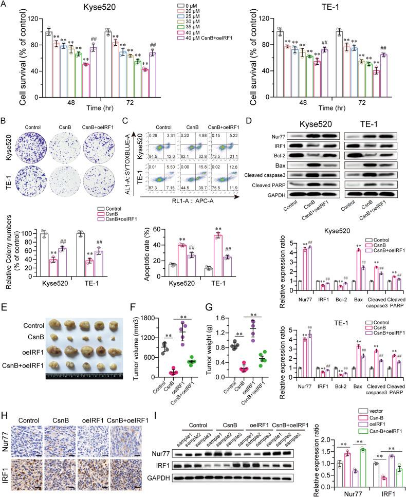
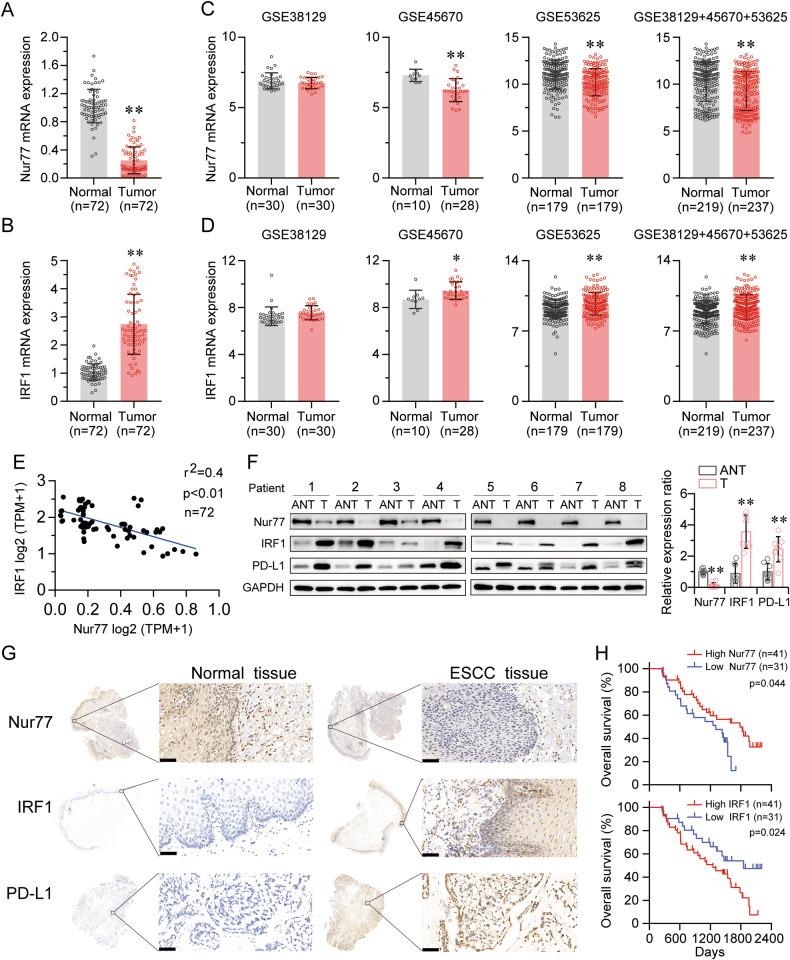
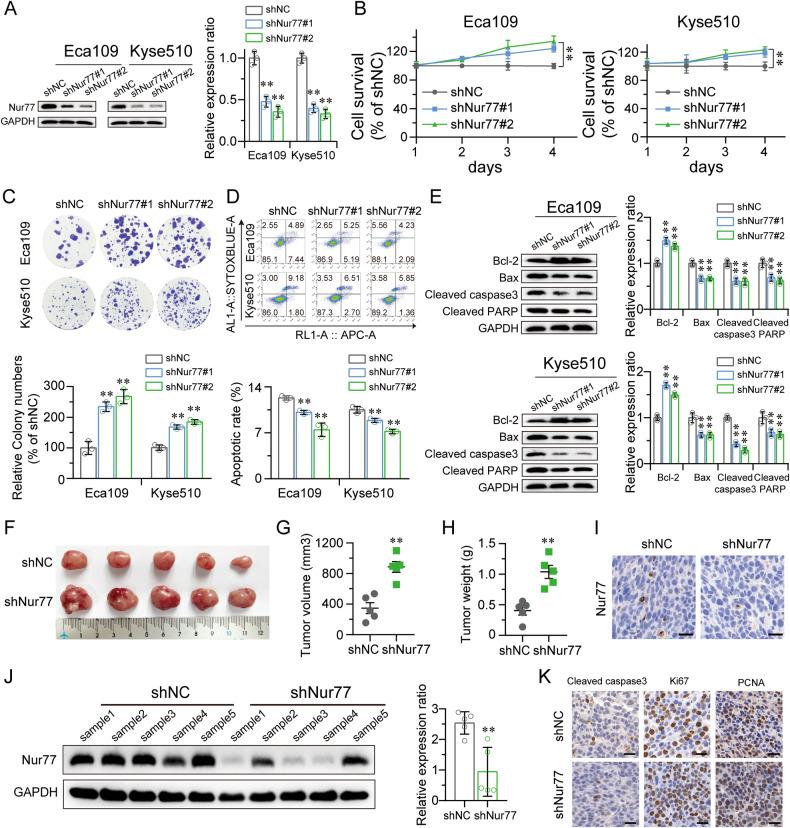
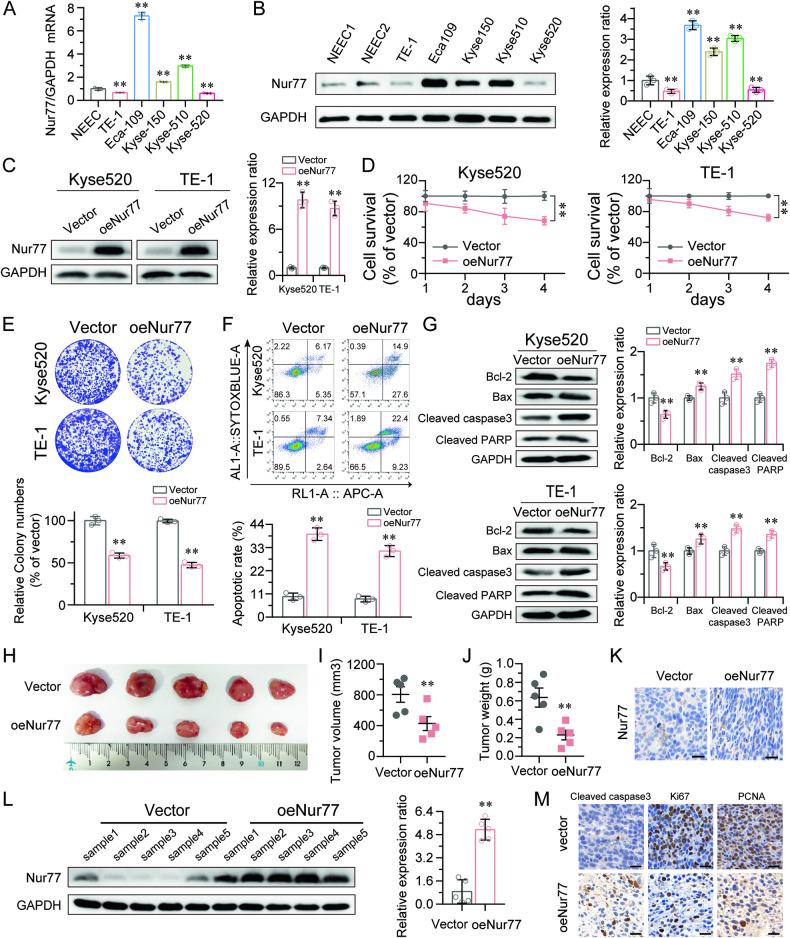
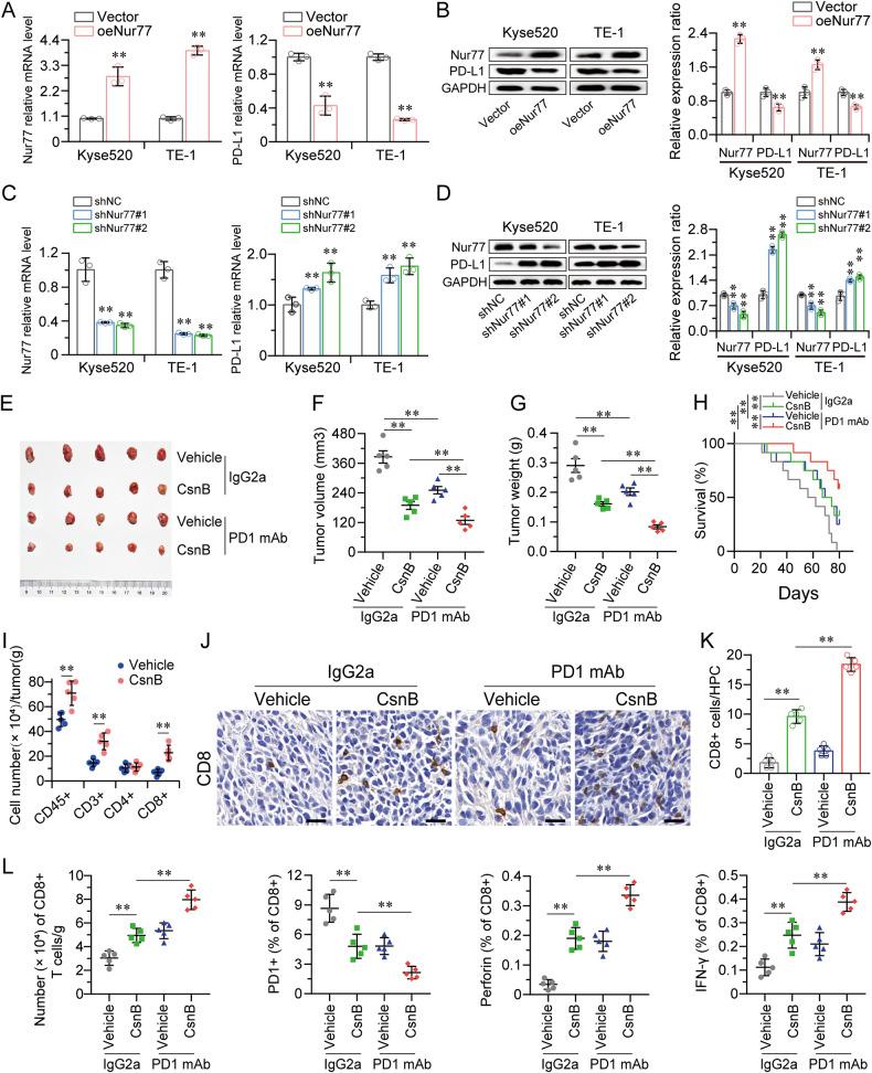
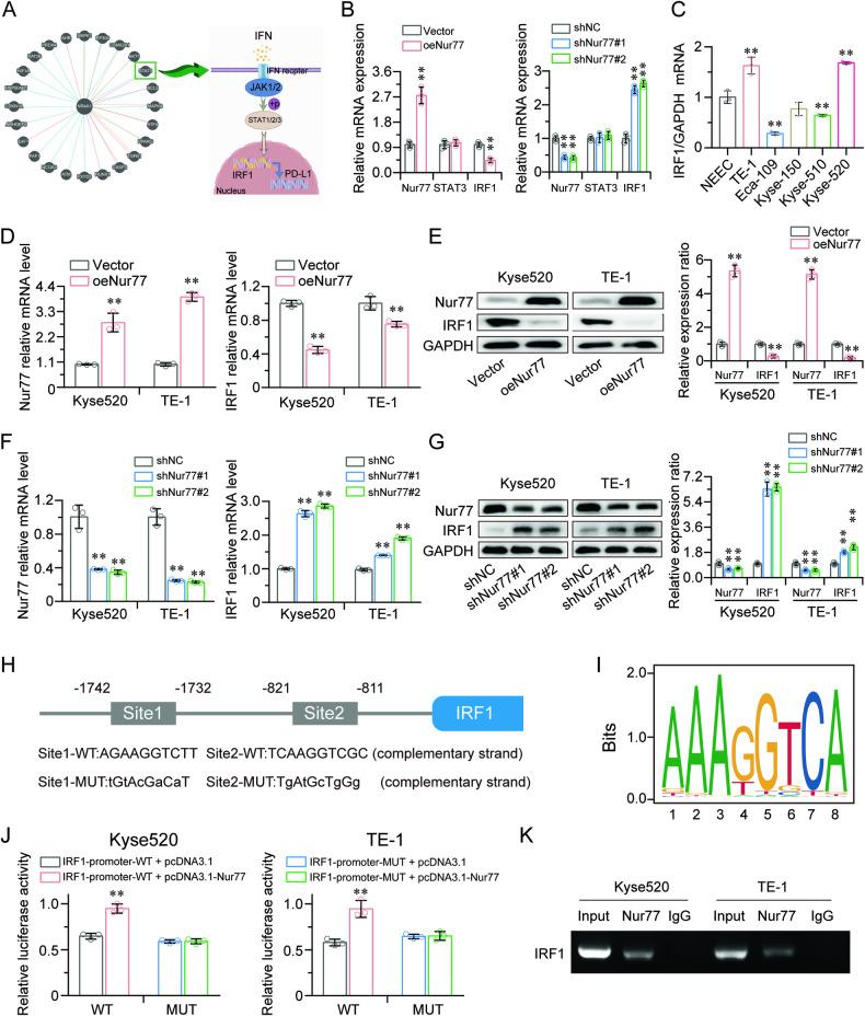
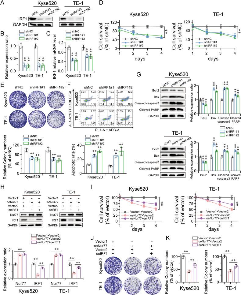
The nuclear receptor Nur77 plays paradoxical roles in numerous cancers. However, whether Nur77 inhibits esophageal squamous cell carcinoma (ESCC) growth and affects immunological responses against ESCC has not been determined. The functional role of Nur77 in ESCC was investigated in this study using human ESCC cell lines, quantitative real-time polymerase chain reaction (PCR), cell proliferation and colony formation assays, flow cytometry analysis, western blotting and animal models. The target gene controlled by Nur77 was verified using dual-luciferase reporter assays, chromatin immunoprecipitation analysis and functional rescue experiments. To examine the clinical importance of Nur77, 72 human primary ESCC tissues were subjected to immunohistochemistry. Taken together, these findings showed that, both in vitro and in vivo, Nur77 dramatically reduced ESCC cell growth and triggered apoptosis. Nur77 directly interacts with the interferon regulatory factor 1 (IRF1) promoter to inhibit its activity in ESCC. Pharmacological induction of Nur77 using cytosporone B (CsnB) inhibited ESCC cell proliferation and promoted apoptosis both in vitro and in vivo. Furthermore, CsnB increased CD8+ T-cell infiltration and cytotoxicity to inhibit the formation of ESCC tumors in an immunocompetent mouse model. In ESCC tissues, Nur77 expression was downregulated, and IRF1 expression was increased; moreover, their expression levels were negatively related. IRF1 and Nur77 were strongly correlated with overall survival. These findings suggested that Nur77 targets and regulates the IRF1/PD-L1 axis to serve as a tumor suppressor in ESCC. Graphical abstract of the regulatory mechanism of Nur77 overexpression downregulates IRF1 in the inhibition of ESCC progression and enhance anti-PD-1 therapy efficacy.

摘要

核受体Nur77在多种癌症中发挥着矛盾的作用。然而,Nur77是否抑制食管鳞状细胞癌(ESCC)的生长以及影响针对ESCC的免疫反应尚未确定。本研究使用人ESCC细胞系、定量实时聚合酶链反应(PCR)、细胞增殖和集落形成试验、流式细胞术分析、蛋白质印迹法和动物模型,研究了Nur77在ESCC中的功能作用。使用双荧光素酶报告基因试验、染色质免疫沉淀分析和功能挽救实验验证了由Nur77控制的靶基因。为了检验Nur77的临床重要性,对72例人原发性ESCC组织进行了免疫组织化学检测。综上所述,这些发现表明,无论在体外还是体内,Nur77都能显著降低ESCC细胞的生长并引发细胞凋亡。Nur77直接与干扰素调节因子1(IRF1)启动子相互作用,以抑制其在ESCC中的活性。使用环孢菌素B(CsnB)对Nur77进行药理学诱导,在体外和体内均抑制了ESCC细胞的增殖并促进了细胞凋亡。此外,在具有免疫活性的小鼠模型中,CsnB增加了CD8+T细胞浸润和细胞毒性,以抑制ESCC肿瘤的形成。在ESCC组织中,Nur77表达下调,而IRF1表达上调;此外,它们的表达水平呈负相关。IRF1和Nur77与总生存期密切相关。这些发现表明,Nur77靶向并调节IRF1/PD-L1轴,在ESCC中作为肿瘤抑制因子发挥作用。Nur77过表达下调IRF1抑制ESCC进展并增强抗PD-1治疗疗效的调节机制示意图。

https://cdn.ncbi.nlm.nih.gov/pmc/blobs/1a8a/11126585/2f1f44ef9207/41420_2024_2019_Figa_HTML.jpg

文献AI研究员

20分钟写一篇综述,助力文献阅读效率提升50倍。

立即体验

用中文搜PubMed

大模型驱动的PubMed中文搜索引擎

马上搜索

文档翻译

学术文献翻译模型,支持多种主流文档格式。

立即体验