Suppr超能文献

葛根素调节高脂饮食诱导肥胖小鼠的法尼醇 X 受体和肠道微生物群。

Puerarin Modulates Hepatic Farnesoid X Receptor and Gut Microbiota in High-Fat Diet-Induced Obese Mice.

机构信息

Graduate Institute of Clinical Medical Sciences, College of Medicine, Chang Gung University, Taoyuan 33302, Taiwan.

Division of Internal and Pediatric Chinese Medicine, Center for Traditional Chinese Medicine, Chang Gung Memorial Hospital, Linkou 333423, Taiwan.

出版信息

Int J Mol Sci. 2024 May 12;25(10):5274. doi: 10.3390/ijms25105274.

Abstract

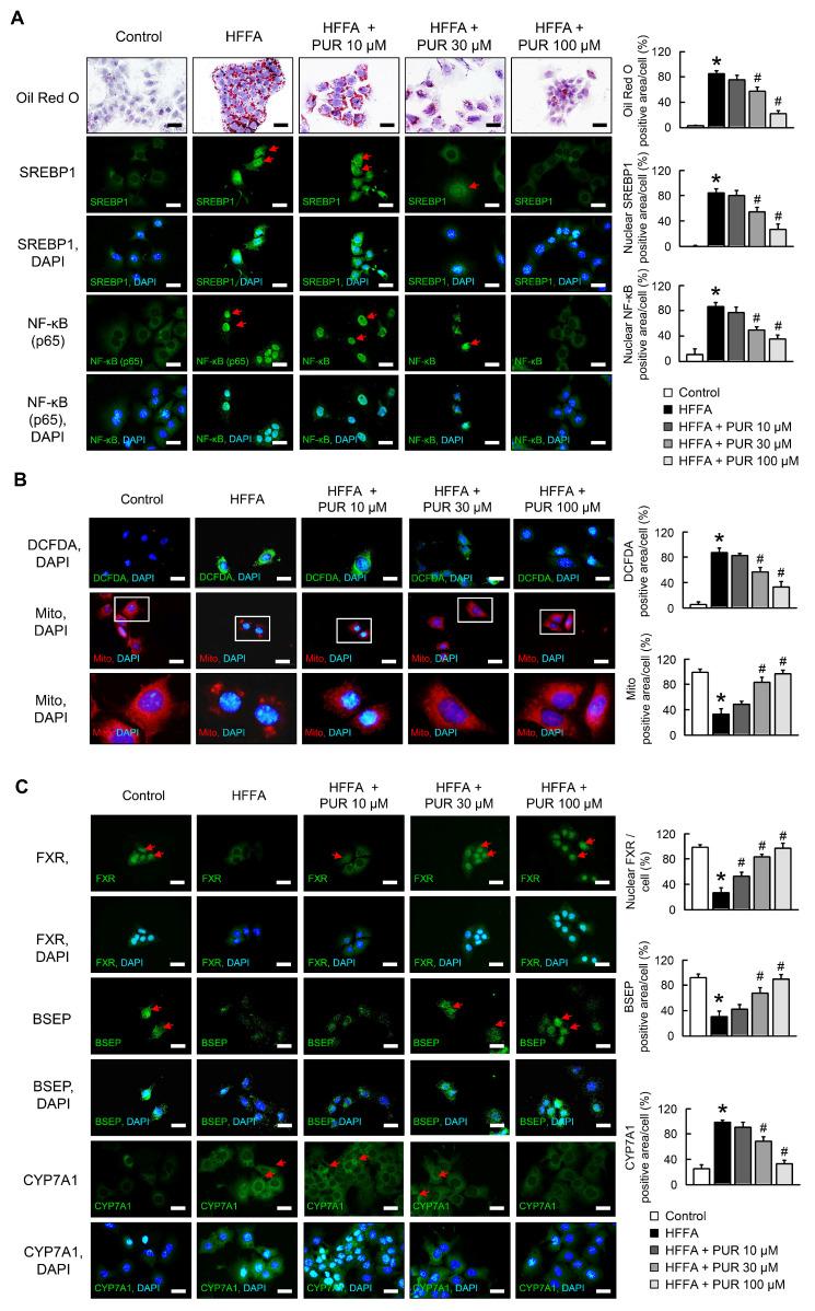
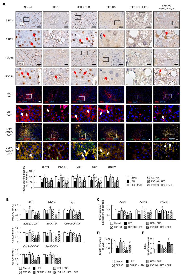
Obesity is associated with alterations in lipid metabolism and gut microbiota dysbiosis. This study investigated the effects of puerarin, a bioactive isoflavone, on lipid metabolism disorders and gut microbiota in high-fat diet (HFD)-induced obese mice. Supplementation with puerarin reduced plasma alanine aminotransferase, liver triglyceride, liver free fatty acid (FFA), and improved gut microbiota dysbiosis in obese mice. Puerarin's beneficial metabolic effects were attenuated when farnesoid X receptor (FXR) was antagonized, suggesting FXR-mediated mechanisms. In hepatocytes, puerarin ameliorated high FFA-induced sterol regulatory element-binding protein (SREBP) 1 signaling, inflammation, and mitochondrial dysfunction in an FXR-dependent manner. In obese mice, puerarin reduced liver damage, regulated hepatic lipogenesis, decreased inflammation, improved mitochondrial function, and modulated mitophagy and ubiquitin-proteasome pathways, but was less effective in FXR knockout mice. Puerarin upregulated hepatic expression of FXR, bile salt export pump (BSEP), and downregulated cytochrome P450 7A1 (CYP7A1) and sodium taurocholate transporter (NTCP), indicating modulation of bile acid synthesis and transport. Puerarin also restored gut microbial diversity, the / ratio, and the abundance of and . This study demonstrates that puerarin effectively ameliorates metabolic disturbances and gut microbiota dysbiosis in obese mice, predominantly through FXR-dependent pathways. These findings underscore puerarin's potential as a therapeutic agent for managing obesity and enhancing gut health, highlighting its dual role in improving metabolic functions and modulating microbial communities.

摘要

肥胖与脂质代谢紊乱和肠道微生物群落失调有关。本研究探讨了葛根素(一种生物活性异黄酮)对高脂饮食(HFD)诱导肥胖小鼠脂质代谢紊乱和肠道微生物群落失调的影响。葛根素补充剂可降低肥胖小鼠的血浆丙氨酸氨基转移酶、肝甘油三酯、肝游离脂肪酸(FFA),并改善肠道微生物群落失调。当法尼醇 X 受体(FXR)被拮抗时,葛根素的有益代谢作用减弱,提示 FXR 介导的机制。在肝细胞中,葛根素以 FXR 依赖的方式改善高 FFA 诱导的固醇调节元件结合蛋白(SREBP)1 信号、炎症和线粒体功能障碍。在肥胖小鼠中,葛根素可减轻肝损伤、调节肝脂肪生成、减少炎症、改善线粒体功能,并调节自噬和泛素-蛋白酶体途径,但在 FXR 敲除小鼠中效果较差。葛根素上调肝脏 FXR、胆汁盐输出泵(BSEP)的表达,下调细胞色素 P450 7A1(CYP7A1)和钠牛磺胆酸盐转运蛋白(NTCP)的表达,表明胆汁酸合成和转运的调节。葛根素还恢复了肠道微生物多样性、/比值和的丰度。本研究表明,葛根素可有效改善肥胖小鼠的代谢紊乱和肠道微生物群落失调,主要通过 FXR 依赖的途径。这些发现强调了葛根素作为治疗肥胖和改善肠道健康的潜在药物的作用,突出了其改善代谢功能和调节微生物群落的双重作用。

https://cdn.ncbi.nlm.nih.gov/pmc/blobs/4ee6/11121391/bcefb773edf4/ijms-25-05274-g001.jpg

文献AI研究员

20分钟写一篇综述,助力文献阅读效率提升50倍。

立即体验

用中文搜PubMed

大模型驱动的PubMed中文搜索引擎

马上搜索

文档翻译

学术文献翻译模型,支持多种主流文档格式。

立即体验