Suppr超能文献

脂多糖诱导的炎症模型的RNA测序揭示了炎症过程的转录谱模式。

RNA-Seq of an LPS-Induced Inflammation Model Reveals Transcriptional Profile Patterns of Inflammatory Processes.

作者信息

Sheen Kisung, Myung Seokho, Lee Dong-Min, Yu Sanghyeon, Choi Yueun, Kim Taeyoon, Kim Jihan, Ji Sang-Gu, Kim Myung-Seo, Kim Wonnam, Lee Yoonsung, Kim Man S, Park Yeon-Cheol

机构信息

Translational-Transdisciplinary Research Center, Clinical Research Institute, Kyung Hee University College of Medicine, Kyung Hee University Hospital at Gangdong, Seoul 05278, Republic of Korea.

Department of Biomedical Science and Technology, Graduate School, Kyung Hee University, Seoul 02453, Republic of Korea.

出版信息

Life (Basel). 2024 Apr 26;14(5):558. doi: 10.3390/life14050558.

Abstract

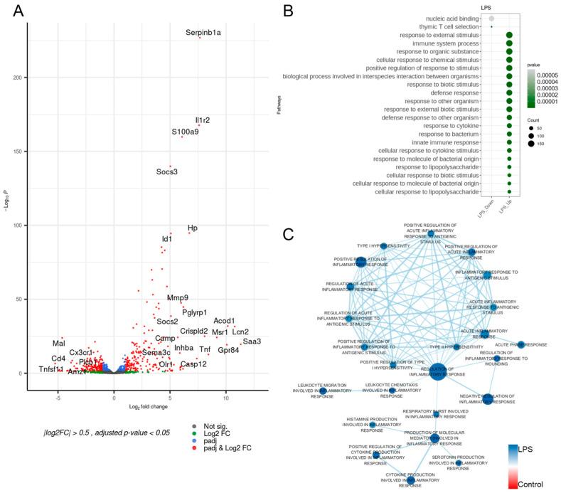
The LPS-induced inflammation model is widely used for studying inflammatory processes due to its cost-effectiveness, reproducibility, and faithful representation of key hallmarks. While researchers often validate this model using clinical cytokine markers, a comprehensive understanding of gene regulatory mechanisms requires extending investigation beyond these hallmarks. Our study leveraged multiple whole-blood bulk RNA-seq datasets to rigorously compare the transcriptional profiles of the well-established LPS-induced inflammation model with those of several human diseases characterized by systemic inflammation. Beyond conventional inflammation-associated systems, we explored additional systems indirectly associated with inflammatory responses (i.e., ISR, RAAS, and UPR) using a customized core inflammatory gene list. Our cross-condition-validation approach spanned four distinct conditions: systemic lupus erythematosus (SLE) patients, dengue infection, candidemia infection, and staphylococcus aureus exposure. This analysis approach, utilizing the core gene list aimed to assess the model's suitability for understanding the gene regulatory mechanisms underlying inflammatory processes triggered by diverse factors. Our analysis resulted in elevated expressions of innate immune-associated genes, coinciding with suppressed expressions of adaptive immune-associated genes. Also, upregulation of genes associated with cellular stresses and mitochondrial innate immune responses underscored oxidative stress as a central driver of the corresponding inflammatory processes in both the LPS-induced and other inflammatory contexts.

摘要

脂多糖(LPS)诱导的炎症模型因其成本效益、可重复性以及对关键特征的忠实呈现,而被广泛用于研究炎症过程。虽然研究人员常常使用临床细胞因子标志物来验证该模型,但要全面理解基因调控机制,就需要将研究扩展到这些特征之外。我们的研究利用了多个全血批量RNA测序数据集,将成熟的LPS诱导炎症模型的转录谱与几种以全身炎症为特征的人类疾病的转录谱进行了严格比较。除了传统的炎症相关系统,我们还使用定制的核心炎症基因列表,探索了与炎症反应间接相关的其他系统(即综合应激反应、肾素-血管紧张素-醛固酮系统和未折叠蛋白反应)。我们的跨条件验证方法涵盖了四种不同的情况:系统性红斑狼疮(SLE)患者、登革热感染、念珠菌血症感染和金黄色葡萄球菌暴露。这种利用核心基因列表的分析方法旨在评估该模型对于理解由多种因素引发的炎症过程背后的基因调控机制的适用性。我们的分析结果显示,固有免疫相关基因的表达升高,同时适应性免疫相关基因的表达受到抑制。此外,与细胞应激和线粒体固有免疫反应相关的基因上调,突出了氧化应激作为LPS诱导及其他炎症背景下相应炎症过程的核心驱动因素。

https://cdn.ncbi.nlm.nih.gov/pmc/blobs/67c6/11121855/64fa39ac5066/life-14-00558-g001.jpg

文献AI研究员

20分钟写一篇综述,助力文献阅读效率提升50倍。

立即体验

用中文搜PubMed

大模型驱动的PubMed中文搜索引擎

马上搜索

文档翻译

学术文献翻译模型,支持多种主流文档格式。

立即体验