Suppr超能文献

益生菌在非酒精性脂肪性肝病小鼠模型肠道微生物群和代谢组中的作用:一项比较研究。

Role of Probiotics in Gut Microbiome and Metabolome in Non-Alcoholic Fatty Liver Disease Mouse Model: A Comparative Study.

作者信息

Wu Tian, Zeng Zheng, Yu Yanyan

机构信息

Department of Infectious Diseases, Peking University First Hospital, Beijing 100034, China.

出版信息

Microorganisms. 2024 May 17;12(5):1020. doi: 10.3390/microorganisms12051020.

Abstract

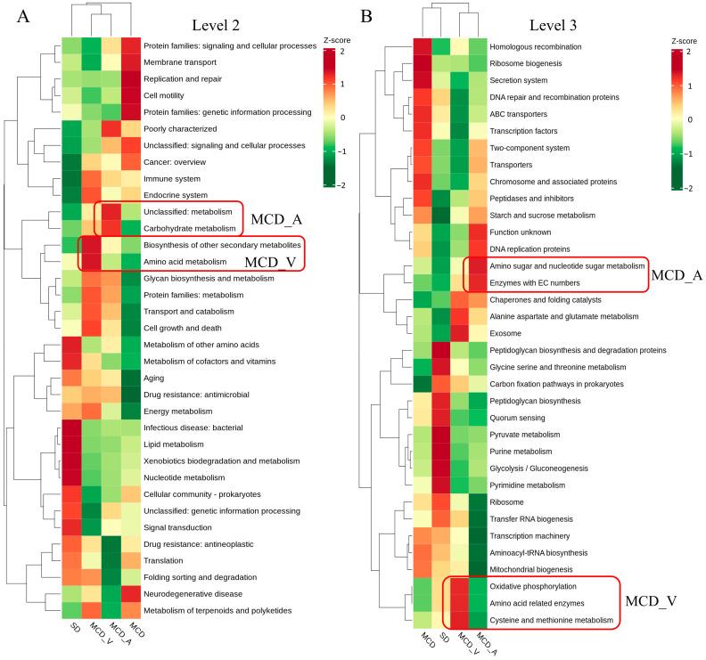
Non-alcoholic fatty liver disease (NAFLD) is the most prevalent chronic liver condition worldwide. Numerous studies conducted recently have demonstrated a connection between the dysbiosis of the development of NAFLD and gut microbiota. Rebuilding a healthy gut ecology has been proposed as a strategy involving the use of probiotics. The purpose of this work is to investigate and compare the function of probiotics () and VSL#3 in NAFLD mice. Rodent NAFLD was modeled using a methionine choline-deficient diet (MCD) with/without oral probiotic delivery. Subsequently, qPCR, histological staining, and liver function tests were conducted. Mass spectrometry-based analysis and 16S rDNA gene sequencing were used to investigate the liver metabolome and gut microbiota. We found that while both and VSL#3 reduced hepatic fat content, outperformed VSL#3. Furthermore, probiotic treatment restored the β diversity of the gut flora and decreased the abundance of pathogenic bacteria such as . These probiotics altered the metabolism in MCD mice, especially the glycerophospholipid metabolism. In conclusion, our findings distinguished the role of and VSL#3 in NAFLD and indicated that oral-gavage probiotics remodel gut microbiota and improve metabolism, raising the possibility of using probiotics in the cure of NAFLD.

摘要

非酒精性脂肪性肝病(NAFLD)是全球最普遍的慢性肝脏疾病。最近进行的大量研究表明,NAFLD的发生发展与肠道微生物群失调之间存在关联。重建健康的肠道生态已被提议作为一种使用益生菌的策略。这项工作的目的是研究和比较益生菌()和VSL#3在NAFLD小鼠中的作用。使用含/不含口服益生菌的蛋氨酸胆碱缺乏饮食(MCD)建立啮齿动物NAFLD模型。随后,进行了qPCR、组织学染色和肝功能测试。基于质谱的分析和16S rDNA基因测序用于研究肝脏代谢组和肠道微生物群。我们发现,虽然和VSL#3都降低了肝脏脂肪含量,但优于VSL#3。此外,益生菌治疗恢复了肠道菌群的β多样性,并且减少了诸如等病原菌的丰度。这些益生菌改变了MCD小鼠的代谢,尤其是甘油磷脂代谢。总之,我们的研究结果区分了和VSL#3在NAFLD中的作用,并表明口服灌胃益生菌可重塑肠道微生物群并改善代谢,增加了使用益生菌治疗NAFLD的可能性。

https://cdn.ncbi.nlm.nih.gov/pmc/blobs/0e94/11124503/8b5b5f46b3a9/microorganisms-12-01020-g001.jpg

文献AI研究员

20分钟写一篇综述,助力文献阅读效率提升50倍。

立即体验

用中文搜PubMed

大模型驱动的PubMed中文搜索引擎

马上搜索

文档翻译

学术文献翻译模型,支持多种主流文档格式。

立即体验