Suppr超能文献

卡博霉素抑制柯萨奇病毒 B3 诱导的心肌炎小鼠模型中的心脏炎症。

Caboxamycin Inhibits Heart Inflammation in a Coxsackievirus B3-Induced Myocarditis Mouse Model.

机构信息

Department of Biomedical Science, Jungwon University, Goesan-gun 28024, Chungbuk, Republic of Korea.

Department of Chemistry and Nanoscience, Ewha Womans University, Seoul 03760, Republic of Korea.

出版信息

Viruses. 2024 Apr 25;16(5):677. doi: 10.3390/v16050677.

Abstract

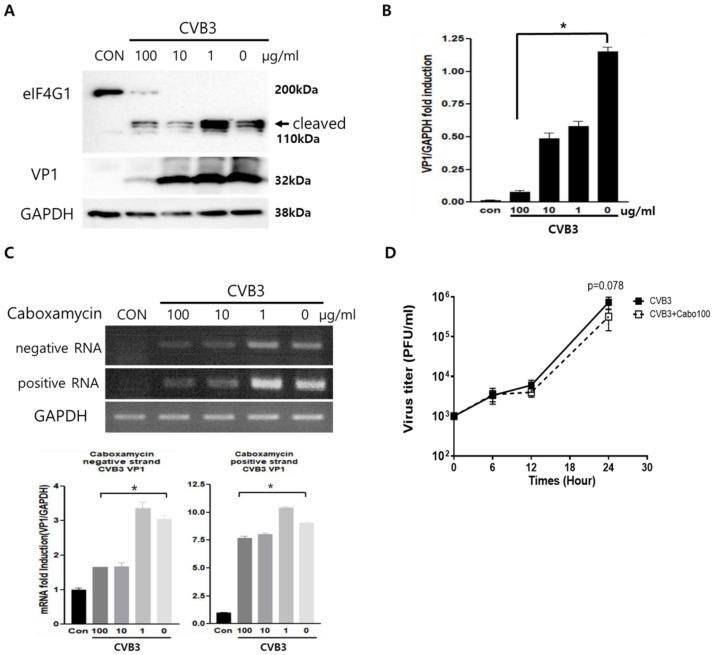
Coxsackievirus B3 (CVB3) is a positive single-strand RNA genome virus which belongs to the enterovirus genus in the picornavirus family, like poliovirus. It is one of the most prevalent pathogens that cause myocarditis and pancreatitis in humans. However, a suitable therapeutic medication and vaccination have yet to be discovered. Caboxamycin, a benzoxazole antibiotic isolated from the culture broth of the marine strain sp., SC0774, showed an antiviral effect in CVB3-infected HeLa cells and a CVB3-induced myocarditis mouse model. Caboxamycin substantially decreased CVB3 VP1 production and cleavage of translation factor eIF4G1 from CVB3 infection. Virus-positive and -negative strand RNA was dramatically reduced by caboxamycin treatment. In addition, the cleavage of the pro-apoptotic molecules BAD, BAX, and caspase3 was significantly inhibited by caboxamycin treatment. In animal experiments, the survival rate of mice was improved following caboxamycin treatment. Moreover, caboxamycin treatment significantly decreased myocardial damage and inflammatory cell infiltration. Our study showed that caboxamycin dramatically suppressed cardiac inflammation and mouse death. This result suggests that caboxamycin may be suitable as a potential antiviral drug for CVB3.

摘要

柯萨奇病毒 B3(CVB3)是一种正链单股 RNA 基因组病毒,属于小核糖核酸病毒科肠道病毒属,与脊髓灰质炎病毒类似。它是导致人类心肌炎和胰腺炎的最常见病原体之一。然而,目前尚未发现有效的治疗药物和疫苗。从海洋菌株 sp. SC0774 的发酵液中分离得到的苯并恶唑类抗生素卡波霉素,在 CVB3 感染的 HeLa 细胞和 CVB3 诱导的心肌炎小鼠模型中表现出抗病毒作用。卡波霉素可显著降低 CVB3 VP1 的产生,并从 CVB3 感染中裂解翻译因子 eIF4G1。卡波霉素处理后病毒正、负链 RNA 明显减少。此外,卡波霉素处理还显著抑制了促凋亡分子 BAD、BAX 和 caspase3 的裂解。在动物实验中,卡波霉素处理可提高小鼠的存活率。此外,卡波霉素处理可显著减轻心肌损伤和炎症细胞浸润。本研究表明,卡波霉素可显著抑制心脏炎症和小鼠死亡。这一结果提示卡波霉素可能适合作为 CVB3 的潜在抗病毒药物。

https://cdn.ncbi.nlm.nih.gov/pmc/blobs/0bb7/11125614/97d88cbe5b2c/viruses-16-00677-g001.jpg

文献AI研究员

20分钟写一篇综述,助力文献阅读效率提升50倍。

立即体验

用中文搜PubMed

大模型驱动的PubMed中文搜索引擎

马上搜索

文档翻译

学术文献翻译模型,支持多种主流文档格式。

立即体验